Suppr超能文献

来自 BMP-9 指节抗原的肽诱导人 SH-SY5Y 神经母细胞瘤细胞的胆碱能分化并使 GSk3β失活。

Peptides derived from the knuckle epitope of BMP-9 induce the cholinergic differentiation and inactivate GSk3beta in human SH-SY5Y neuroblastoma cells.

机构信息

Department of Chemical and Biotechnological Engineering, Université de Sherbrooke, 2500 boul. de l'Université, Sherbrooke, Québec, J1K 2R1, Canada.

Department of Chemical Engineering, École Polytechnique de Montréal, 2900, Blvd Édouard Montpetit, Montréal, Québec, H3C 3A7, Canada.

出版信息

Sci Rep. 2017 Jul 5;7(1):4695. doi: 10.1038/s41598-017-04835-x.

Abstract

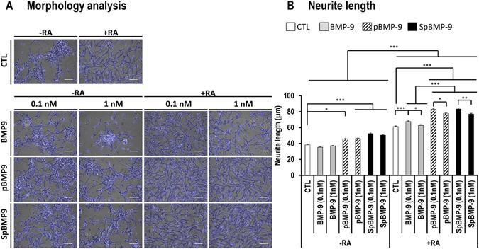
The incidence of brain degenerative disorders like Alzheimer's disease (AD) will increase as the world population ages. While there is presently no known cure for AD and current treatments having only a transient effect, an increasing number of publications indicate that growth factors (GF) may be used to treat AD. GFs like the bone morphogenetic proteins (BMPs), especially BMP-9, affect many aspects of AD. However, BMP-9 is a big protein that cannot readily cross the blood-brain barrier. We have therefore studied the effects of two small peptides derived from BMP-9 (pBMP-9 and SpBMP-9). We investigated their capacity to differentiate SH-SY5Y human neuroblastoma cells into neurons with or without retinoic acid (RA). Both peptides induced Smad 1/5 phosphorylation and their nuclear translocation. They increased the number and length of neurites and the expression of neuronal markers MAP-2, NeuN and NSE better than did BMP-9. They also promoted differentiation to the cholinergic phenotype more actively than BMP-9, SpBMP-9 being the most effective as shown by increases in intracellular acetylcholine, ChAT and VAchT. Finally, both peptides activated the PI3K/Akt pathway and inhibited GSK3beta, a current AD therapeutic target. BMP-9-derived peptides, especially SpBMP-9, with or without RA, are promising molecules that warrant further investigation.

摘要

随着世界人口老龄化,脑退行性疾病(如阿尔茨海默病(AD))的发病率将会增加。目前尚无已知的 AD 治疗方法,且现有治疗方法仅具有短暂的效果,但越来越多的出版物表明生长因子(GF)可用于治疗 AD。像骨形态发生蛋白(BMPs)这样的 GFs,尤其是 BMP-9,会影响 AD 的许多方面。然而,BMP-9 是一种大型蛋白质,不易穿过血脑屏障。因此,我们研究了两种源自 BMP-9 的小肽(pBMP-9 和 SpBMP-9)的作用。我们研究了它们在有无维甲酸(RA)的情况下将 SH-SY5Y 人神经母细胞瘤分化为神经元的能力。两种肽都能诱导 Smad 1/5 磷酸化及其核转位。它们比 BMP-9 更能增加神经元标志物 MAP-2、NeuN 和 NSE 的神经元数量和长度以及神经突的长度。它们还比 BMP-9 更能促进向胆碱能表型分化,SpBMP-9 的作用最为明显,细胞内乙酰胆碱、ChAT 和 VAchT 的增加表明了这一点。最后,两种肽都激活了 PI3K/Akt 通路并抑制了 GSK3β,这是当前 AD 的治疗靶点。源自 BMP-9 的肽,尤其是 SpBMP-9,无论是有无 RA,都是很有前途的分子,值得进一步研究。

https://cdn.ncbi.nlm.nih.gov/pmc/blobs/1b69/5498665/0b0d088eb2a3/41598_2017_4835_Fig1_HTML.jpg

文献AI研究员

20分钟写一篇综述,助力文献阅读效率提升50倍。

立即体验

用中文搜PubMed

大模型驱动的PubMed中文搜索引擎

马上搜索

文档翻译

学术文献翻译模型,支持多种主流文档格式。

立即体验