• 文献检索
  • 文档翻译
  • 深度研究
  • 学术资讯
  • Suppr Zotero 插件Zotero 插件
  • 邀请有礼
  • 套餐&价格
  • 历史记录
应用&插件
Suppr Zotero 插件Zotero 插件浏览器插件Mac 客户端Windows 客户端微信小程序
定价
高级版会员购买积分包购买API积分包
服务
文献检索文档翻译深度研究API 文档MCP 服务
关于我们
关于 Suppr公司介绍联系我们用户协议隐私条款
关注我们

Suppr 超能文献

核心技术专利:CN118964589B侵权必究
粤ICP备2023148730 号-1Suppr @ 2026

文献检索

告别复杂PubMed语法,用中文像聊天一样搜索,搜遍4000万医学文献。AI智能推荐,让科研检索更轻松。

立即免费搜索

文件翻译

保留排版,准确专业,支持PDF/Word/PPT等文件格式,支持 12+语言互译。

免费翻译文档

深度研究

AI帮你快速写综述,25分钟生成高质量综述,智能提取关键信息,辅助科研写作。

立即免费体验

重叠载体系统递送达司肌营养不良蛋白可长期表达基因并改善肌营养不良蛋白病的功能。

Systemic Delivery of Dysferlin Overlap Vectors Provides Long-Term Gene Expression and Functional Improvement for Dysferlinopathy.

机构信息

1 Center for Gene Therapy, The Research Institute at Nationwide Children's Hospital , Columbus, Ohio.

3 Integrated Biomedical Science Graduate Program, College of Medicine, The Ohio State University , Columbus, Ohio; The Ohio State University, Columbus, Ohio.

出版信息

Hum Gene Ther. 2018 Jul;29(7):749-762. doi: 10.1089/hum.2017.062. Epub 2017 Jul 13.

DOI:10.1089/hum.2017.062
PMID:28707952
原文链接:https://pmc.ncbi.nlm.nih.gov/articles/PMC6066196/
Abstract

Dysferlinopathies comprise a family of disorders caused by mutations in the dysferlin (DYSF) gene, leading to a progressive dystrophy characterized by chronic muscle fiber loss, fat replacement, and fibrosis. To correct the underlying histopathology and function, expression of full-length DYSF is required. Dual adeno-associated virus vectors have been developed, defined by a region of homology, to serve as a substrate for reconstitution of the full 6.5 kb dysferlin cDNA. Previous work studied the efficacy of this treatment through intramuscular and regional delivery routes. To maximize clinical efficacy, dysferlin-deficient mice were treated systemically to target all muscles through the vasculature for efficacy and safety studies. Mice were evaluated at multiple time points between 4 and 13 months post treatment for dysferlin expression and functional improvement using magnetic resonance imaging and magnetic resonance spectroscopy and membrane repair. A systemic dose of 6 × 10 vector genomes resulted in widespread gene expression in the muscles. Treated muscles showed a significant decrease in central nucleation, collagen deposition, and improvement of membrane repair to wild-type levels. Treated gluteus muscles were significantly improved compared to placebo-treated muscles and were equivalent to wild type in volume, intra- and extramyocellular lipid accumulation, and fat percentage using magnetic resonance imaging and magnetic resonance spectroscopy. Dual-vector treatment allows for production of full-length functional dysferlin with no toxicity. This confirms previous safety data and validates translation of systemic gene delivery for dysferlinopathy patients.

摘要

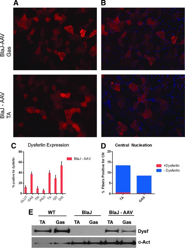
肌营养不良蛋白病包括一组由肌营养不良蛋白(DYSF)基因突变引起的疾病,导致进行性肌营养不良,其特征为慢性肌纤维丧失、脂肪替代和纤维化。为了纠正潜在的组织病理学和功能异常,需要表达全长的 DYSF。已经开发出双腺相关病毒载体,通过同源区域定义,作为全长 6.5kb 肌营养不良蛋白 cDNA 重建的底物。以前的工作通过肌内和区域性给药途径研究了这种治疗的疗效。为了最大限度地提高临床疗效,通过血管系统对肌营养不良蛋白缺陷型小鼠进行全身性治疗,以针对所有肌肉进行疗效和安全性研究。在治疗后 4 至 13 个月的多个时间点,通过磁共振成像和磁共振波谱以及膜修复,对肌营养不良蛋白表达和功能改善情况进行评估。全身给予 6×10 个载体基因组导致肌肉中广泛的基因表达。治疗后的肌肉中央核化明显减少,胶原沉积减少,膜修复改善至野生型水平。与安慰剂治疗的肌肉相比,接受治疗的臀肌得到了显著改善,并且在体积、细胞内和细胞外脂质积累以及磁共振成像和磁共振波谱中的脂肪百分比方面与野生型相当。双载体治疗允许产生全长功能性肌营养不良蛋白,且无毒性。这证实了以前的安全性数据,并验证了系统性基因传递治疗肌营养不良蛋白病患者的可行性。

https://cdn.ncbi.nlm.nih.gov/pmc/blobs/fd4c/6066196/adb158b9ff05/fig-7.jpg
https://cdn.ncbi.nlm.nih.gov/pmc/blobs/fd4c/6066196/f978cb5a5824/fig-1.jpg
https://cdn.ncbi.nlm.nih.gov/pmc/blobs/fd4c/6066196/f615e9368fab/fig-2.jpg
https://cdn.ncbi.nlm.nih.gov/pmc/blobs/fd4c/6066196/d2fc2d06e0a2/fig-3.jpg
https://cdn.ncbi.nlm.nih.gov/pmc/blobs/fd4c/6066196/2a56a5f72899/fig-4.jpg
https://cdn.ncbi.nlm.nih.gov/pmc/blobs/fd4c/6066196/f3dd9b48b372/fig-5.jpg
https://cdn.ncbi.nlm.nih.gov/pmc/blobs/fd4c/6066196/4696bfe42257/fig-6.jpg
https://cdn.ncbi.nlm.nih.gov/pmc/blobs/fd4c/6066196/adb158b9ff05/fig-7.jpg
https://cdn.ncbi.nlm.nih.gov/pmc/blobs/fd4c/6066196/f978cb5a5824/fig-1.jpg
https://cdn.ncbi.nlm.nih.gov/pmc/blobs/fd4c/6066196/f615e9368fab/fig-2.jpg
https://cdn.ncbi.nlm.nih.gov/pmc/blobs/fd4c/6066196/d2fc2d06e0a2/fig-3.jpg
https://cdn.ncbi.nlm.nih.gov/pmc/blobs/fd4c/6066196/2a56a5f72899/fig-4.jpg
https://cdn.ncbi.nlm.nih.gov/pmc/blobs/fd4c/6066196/f3dd9b48b372/fig-5.jpg
https://cdn.ncbi.nlm.nih.gov/pmc/blobs/fd4c/6066196/4696bfe42257/fig-6.jpg
https://cdn.ncbi.nlm.nih.gov/pmc/blobs/fd4c/6066196/adb158b9ff05/fig-7.jpg

相似文献

1
Systemic Delivery of Dysferlin Overlap Vectors Provides Long-Term Gene Expression and Functional Improvement for Dysferlinopathy.重叠载体系统递送达司肌营养不良蛋白可长期表达基因并改善肌营养不良蛋白病的功能。
Hum Gene Ther. 2018 Jul;29(7):749-762. doi: 10.1089/hum.2017.062. Epub 2017 Jul 13.
2
Structure-Based Designed Nano-Dysferlin Significantly Improves Dysferlinopathy in BLA/J Mice.基于结构设计的纳米肌联蛋白显著改善 BLA/J 小鼠的肌联蛋白病。
Mol Ther. 2017 Sep 6;25(9):2150-2162. doi: 10.1016/j.ymthe.2017.05.013. Epub 2017 Jun 16.
3
Dual Adeno-Associated Virus 9 with Codon-Optimized DYSF Gene Promotes In Vivo Muscle Regeneration and May Decrease Inflammatory Response in Limb Girdle Muscular Dystrophy Type R2.双腺相关病毒 9 与密码子优化的 DYSF 基因促进体内肌肉再生,并可能降低 R2 型肢带型肌营养不良的炎症反应。
Int J Mol Sci. 2023 Aug 31;24(17):13551. doi: 10.3390/ijms241713551.
4
AAV.Dysferlin Overlap Vectors Restore Function in Dysferlinopathy Animal Models.AAV.肌营养不良蛋白重叠载体恢复肌营养不良蛋白病动物模型的功能。
Ann Clin Transl Neurol. 2015 Mar;2(3):256-70. doi: 10.1002/acn3.172. Epub 2015 Jan 20.
5
Efficient recovery of dysferlin deficiency by dual adeno-associated vector-mediated gene transfer.双重腺相关病毒载体介导的基因转移可有效恢复肌营养不良蛋白缺陷。
Hum Mol Genet. 2010 May 15;19(10):1897-907. doi: 10.1093/hmg/ddq065. Epub 2010 Feb 13.
6
Myofibers deficient in connexins 43 and 45 expression protect mice from skeletal muscle and systemic dysfunction promoted by a dysferlin mutation.缝隙连接蛋白 43 和 45 表达缺失的肌纤维可保护肌营养不良症小鼠免受肌营养不良蛋白基因突变引起的骨骼肌和全身功能障碍。
Biochim Biophys Acta Mol Basis Dis. 2020 Aug 1;1866(8):165800. doi: 10.1016/j.bbadis.2020.165800. Epub 2020 Apr 16.
7
Lack of correlation between outcomes of membrane repair assay and correction of dystrophic changes in experimental therapeutic strategy in dysferlinopathy.在肌营养不良症的实验治疗策略中,膜修复试验结果与纠正营养不良变化之间缺乏相关性。
PLoS One. 2012;7(5):e38036. doi: 10.1371/journal.pone.0038036. Epub 2012 May 29.
8
In Vivo DYSF Gene Viral Delivery Provides a Histoprotective Effect in Skeletal Muscle Tissue in Dysferlin-Deficient Mice.肌营养不良蛋白缺陷小鼠体内 DYSF 基因病毒传递可提供骨骼肌组织的组织保护作用。
Bull Exp Biol Med. 2023 Apr;174(6):768-773. doi: 10.1007/s10517-023-05789-z. Epub 2023 May 9.
9
Limb Girdle Muscular Dystrophy Type 2B (LGMD2B): Diagnosis and Therapeutic Possibilities.肢带型肌营养不良 2B 型(LGMD2B):诊断与治疗的可能。
Int J Mol Sci. 2024 May 21;25(11):5572. doi: 10.3390/ijms25115572.
10
Secreted acid sphingomyelinase as a potential gene therapy for limb girdle muscular dystrophy 2B.分泌酸性鞘磷脂酶作为肢带型肌肉营养不良 2B 的潜在基因治疗方法。
J Clin Invest. 2022 Jan 4;132(1). doi: 10.1172/JCI141295.

引用本文的文献

1
Current clinical applications of AAV-mediated gene therapy.腺相关病毒介导的基因治疗的当前临床应用。
Mol Ther. 2025 Jun 4;33(6):2479-2516. doi: 10.1016/j.ymthe.2025.04.045. Epub 2025 May 5.
2
Treatabolome for finely targeting muscle pathology in LGMD.用于精准靶向肢带型肌营养不良症肌肉病理的治疗代谢组
Acta Myol. 2025 Mar;44(1):37-41. doi: 10.36185/2532-1900-1035.
3
Muscle-specific Ryanodine receptor 1 properties underlie limb-girdle muscular dystrophy 2B/R2 progression.肌肉特异性兰尼碱受体1的特性是肢带型肌营养不良2B/R2进展的基础。

本文引用的文献

1
Hip region muscular dystrophy and emergence of motor deficits in dysferlin-deficient Bla/J mice.Bla/J 肌联蛋白缺陷小鼠的髋部肌肉萎缩及运动功能障碍的出现
Physiol Rep. 2017 Mar;5(6). doi: 10.14814/phy2.13173.
2
Systemic AAV-Mediated β-Sarcoglycan Delivery Targeting Cardiac and Skeletal Muscle Ameliorates Histological and Functional Deficits in LGMD2E Mice.全身性腺相关病毒介导的靶向心肌和骨骼肌的β-肌聚糖递送改善了LGMD2E小鼠的组织学和功能缺陷。
Mol Ther. 2017 Apr 5;25(4):855-869. doi: 10.1016/j.ymthe.2017.02.013. Epub 2017 Mar 9.
3
Safety and Efficacy of Regional Intravenous (RI) Versus Intramuscular (IM) Delivery of rAAV1 and rAAV8 to Nonhuman Primate Skeletal Muscle.
Nat Commun. 2025 Mar 28;16(1):3056. doi: 10.1038/s41467-025-58393-2.
4
Enhancing Membrane Repair Using Recombinant MG53/TRIM72 (rhMG53) Reduces Neurotoxicity in Alzheimer's Disease Models.使用重组MG53/TRIM72(rhMG53)增强膜修复可降低阿尔茨海默病模型中的神经毒性。
Biomolecules. 2025 Mar 15;15(3):418. doi: 10.3390/biom15030418.
5
Plasma membrane repair defect in Alzheimer's disease neurons is driven by the reduced dysferlin expression.阿尔茨海默病神经元的质膜修复缺陷是由抑铁素表达减少驱动的。
FASEB J. 2024 Oct 31;38(20):e70099. doi: 10.1096/fj.202401731RR.
6
Limb Girdle Muscular Dystrophy Type 2B (LGMD2B): Diagnosis and Therapeutic Possibilities.肢带型肌营养不良 2B 型(LGMD2B):诊断与治疗的可能。
Int J Mol Sci. 2024 May 21;25(11):5572. doi: 10.3390/ijms25115572.
7
The Dysferlinopathies Conundrum: Clinical Spectra, Disease Mechanism and Genetic Approaches for Treatments.肌营养不良蛋白病的难题:临床谱、疾病机制和治疗的遗传方法。
Biomolecules. 2024 Feb 21;14(3):256. doi: 10.3390/biom14030256.
8
Defining clinical endpoints in limb girdle muscular dystrophy: a GRASP-LGMD study.定义肢带型肌营养不良症的临床终点:GRASP-LGMD 研究。
BMC Neurol. 2024 Mar 15;24(1):96. doi: 10.1186/s12883-024-03588-1.
9
Optimization strategies and advances in the research and development of AAV-based gene therapy to deliver large transgenes.基于 AAV 的基因治疗大型转染体递呈的研究与开发中的优化策略及进展。
Clin Transl Med. 2024 Mar;14(3):e1607. doi: 10.1002/ctm2.1607.
10
Defining Clinical Endpoints in Limb Girdle Muscular Dystrophy: A GRASP-LGMD study.肢带型肌营养不良症临床终点的定义:一项GRASP-LGMD研究。
Res Sq. 2023 Oct 6:rs.3.rs-3370395. doi: 10.21203/rs.3.rs-3370395/v1.
rAAV1和rAAV8经区域静脉(RI)与肌肉注射(IM)给药至非人灵长类动物骨骼肌的安全性和有效性。
Mol Ther. 2008 Jul;16(7):1291-1299. doi: 10.1038/mt.2008.87. Epub 2016 Dec 8.
4
Dysferlin mediates membrane tubulation and links T-tubule biogenesis to muscular dystrophy.肌膜蛋白介导膜微管形成,并将T小管生物发生与肌肉营养不良联系起来。
J Cell Sci. 2017 Mar 1;130(5):841-852. doi: 10.1242/jcs.198861. Epub 2017 Jan 19.
5
miR-483 is a self-regulating microRNA and can activate its own expression via USF1 in HeLa cells.微小RNA-483是一种自我调节的微小RNA,在人宫颈癌细胞(HeLa细胞)中,它可通过上游刺激因子1(USF1)激活自身的表达。
Int J Biochem Cell Biol. 2016 Nov;80:81-86. doi: 10.1016/j.biocel.2016.09.022. Epub 2016 Sep 28.
6
Temperature-sensitive miR-483 is a conserved regulator of recombinant protein and viral vector production in mammalian cells.温度敏感型miR-483是哺乳动物细胞中重组蛋白和病毒载体生产的保守调节因子。
Biotechnol Bioeng. 2016 Apr;113(4):830-41. doi: 10.1002/bit.25853. Epub 2015 Oct 20.
7
Production of Recombinant Adeno-associated Virus Vectors Using Suspension HEK293 Cells and Continuous Harvest of Vector From the Culture Media for GMP FIX and FLT1 Clinical Vector.使用悬浮HEK293细胞生产重组腺相关病毒载体,并从培养基中连续收获载体以用于GMP FIX和FLT1临床载体。
Mol Ther. 2016 Feb;24(2):287-297. doi: 10.1038/mt.2015.187. Epub 2015 Oct 6.
8
Rational plasmid design and bioprocess optimization to enhance recombinant adeno-associated virus (AAV) productivity in mammalian cells.合理的质粒设计与生物工艺优化以提高哺乳动物细胞中重组腺相关病毒(AAV)的产量
Biotechnol J. 2016 Feb;11(2):290-7. doi: 10.1002/biot.201500176. Epub 2015 Sep 24.
9
Scalable downstream strategies for purification of recombinant adeno- associated virus vectors in light of the properties.鉴于重组腺相关病毒载体的特性,可扩展的下游纯化策略。
Curr Pharm Biotechnol. 2015;16(8):684-95. doi: 10.2174/1389201016666150505122228.
10
AAV.Dysferlin Overlap Vectors Restore Function in Dysferlinopathy Animal Models.AAV.肌营养不良蛋白重叠载体恢复肌营养不良蛋白病动物模型的功能。
Ann Clin Transl Neurol. 2015 Mar;2(3):256-70. doi: 10.1002/acn3.172. Epub 2015 Jan 20.