Suppr超能文献

2-碳环磷脂酸在脱髓鞘疾病中的保护和治疗作用

Protective and therapeutic role of 2-carba-cyclic phosphatidic acid in demyelinating disease.

作者信息

Yamamoto Shinji, Yamashina Kota, Ishikawa Masaki, Gotoh Mari, Yagishita Sosuke, Iwasa Kensuke, Maruyama Kei, Murakami-Murofushi Kimiko, Yoshikawa Keisuke

机构信息

Department of Pharmacology, Faculty of Medicine, Saitama Medical University, 38 Moro-hongo, Moroyama-machi, Iruma-gun, Saitama, 350-0495, Japan.

Endowed Research Division of Human Welfare Sciences, Ochanomizu University, 2-1-1 Ohtsuka, Bunkyo-ku, Tokyo, 112-8610, Japan.

出版信息

J Neuroinflammation. 2017 Jul 21;14(1):142. doi: 10.1186/s12974-017-0923-5.

Abstract

BACKGROUND

Multiple sclerosis is a neuroinflammatory demyelinating and neurodegenerative disease of the central nervous system characterized by recurrent and progressive demyelination/remyelination cycles, neuroinflammation, oligodendrocyte loss, demyelination, and axonal degeneration. Cyclic phosphatidic acid (cPA) is a natural phospholipid mediator with a unique cyclic phosphate ring structure at the sn-2 and sn-3 positions of the glycerol backbone. We reported earlier that cPA elicits a neurotrophin-like action and protects hippocampal neurons from ischemia-induced delayed neuronal death. We designed, chemically synthesized, and metabolically stabilized derivatives of cPA: 2-carba-cPA (2ccPA), a synthesized compound in which one of the phosphate oxygen molecules is replaced with a methylene group at the sn-2 position. In the present study, we investigated whether 2ccPA exerts protective effects in oligodendrocytes and suppresses pathology in the two most common mouse models of multiple sclerosis.

METHODS

To evaluate whether 2ccPA has potential beneficial effects on the pathology of multiple sclerosis, we investigated the effects of 2ccPA on oligodendrocyte cell death in vitro and administrated 2ccPA to mouse models of experimental autoimmune encephalomyelitis (EAE) and cuprizone-induced demyelination.

RESULTS

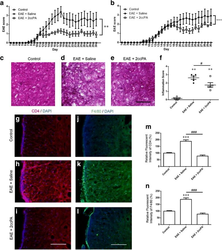
We demonstrated that 2ccPA suppressed the CoCl-induced increase in the Bax/Bcl-2 protein expression ratio and phosphorylation levels of p38MAPK and JNK protein. 2ccPA treatment reduced cuprizone-induced demyelination, microglial activation, NLRP3 inflammasome, and motor dysfunction. Furthermore, 2ccPA treatment reduced autoreactive T cells and macrophages, spinal cord injury, and pathological scores in EAE, the autoimmune multiple sclerosis mouse model.

CONCLUSIONS

We demonstrated that 2ccPA protected oligodendrocytes via suppression of the mitochondrial apoptosis pathway. Also, we found beneficial effects of 2ccPA in the multiperiod of cuprizone-induced demyelination and the pathology of EAE. These data indicate that 2ccPA may be a promising compound for the development of new drugs to treat demyelinating disease and ameliorate the symptoms of multiple sclerosis.

摘要

背景

多发性硬化症是一种中枢神经系统的神经炎性脱髓鞘和神经退行性疾病,其特征为反复且进行性的脱髓鞘/再髓鞘化循环、神经炎症、少突胶质细胞丢失、脱髓鞘和轴突变性。环磷酸腺苷(cPA)是一种天然磷脂介质,在甘油主链的sn-2和sn-3位置具有独特的环磷酸环结构。我们之前报道过,cPA具有类似神经营养因子的作用,并能保护海马神经元免受缺血诱导的延迟性神经元死亡。我们设计、化学合成并代谢稳定了cPA的衍生物:2-碳环磷酸腺苷(2ccPA),一种在sn-2位置将一个磷酸氧分子替换为亚甲基的合成化合物。在本研究中,我们调查了2ccPA是否对少突胶质细胞发挥保护作用,并在两种最常见的多发性硬化症小鼠模型中抑制病理变化。

方法

为了评估2ccPA对多发性硬化症病理是否具有潜在有益作用,我们研究了2ccPA对体外少突胶质细胞死亡的影响,并将2ccPA给予实验性自身免疫性脑脊髓炎(EAE)和铜离子螯合剂诱导的脱髓鞘小鼠模型。

结果

我们证明2ccPA抑制了氯化钴诱导的Bax/Bcl-2蛋白表达比值增加以及p38丝裂原活化蛋白激酶(p38MAPK)和c-Jun氨基末端激酶(JNK)蛋白的磷酸化水平。2ccPA治疗减少了铜离子螯合剂诱导的脱髓鞘、小胶质细胞活化以及NLRP3炎性小体和运动功能障碍。此外,在自身免疫性多发性硬化症小鼠模型EAE中,2ccPA治疗减少了自身反应性T细胞和巨噬细胞、脊髓损伤以及病理评分。

结论

我们证明2ccPA通过抑制线粒体凋亡途径保护少突胶质细胞。此外,我们发现2ccPA在铜离子螯合剂诱导的脱髓鞘多阶段以及EAE病理中具有有益作用。这些数据表明,2ccPA可能是一种有前景的化合物,可用于开发治疗脱髓鞘疾病和改善多发性硬化症症状的新药。

https://cdn.ncbi.nlm.nih.gov/pmc/blobs/8430/5521126/a67ddbbf58ec/12974_2017_923_Fig1_HTML.jpg

文献AI研究员

20分钟写一篇综述,助力文献阅读效率提升50倍。

立即体验

用中文搜PubMed

大模型驱动的PubMed中文搜索引擎

马上搜索

文档翻译

学术文献翻译模型,支持多种主流文档格式。

立即体验