Suppr超能文献

祖先精细定位和分子检测确定高密度脂蛋白胆固醇全基因组关联研究位点的调控变异

-ancestry Fine Mapping and Molecular Assays Identify Regulatory Variants at the HDL-C GWAS Locus.

作者信息

Cannon Maren E, Duan Qing, Wu Ying, Zeynalzadeh Monica, Xu Zheng, Kangas Antti J, Soininen Pasi, Ala-Korpela Mika, Civelek Mete, Lusis Aldons J, Kuusisto Johanna, Collins Francis S, Boehnke Michael, Tang Hua, Laakso Markku, Li Yun, Mohlke Karen L

机构信息

Department of Genetics, University of North Carolina, Chapel Hill, North Carolina 27599.

Computational Medicine, Institute of Health Sciences, University of Oulu and Biocenter Oulu, 90014 Finland.

出版信息

G3 (Bethesda). 2017 Sep 7;7(9):3217-3227. doi: 10.1534/g3.117.300088.

Abstract

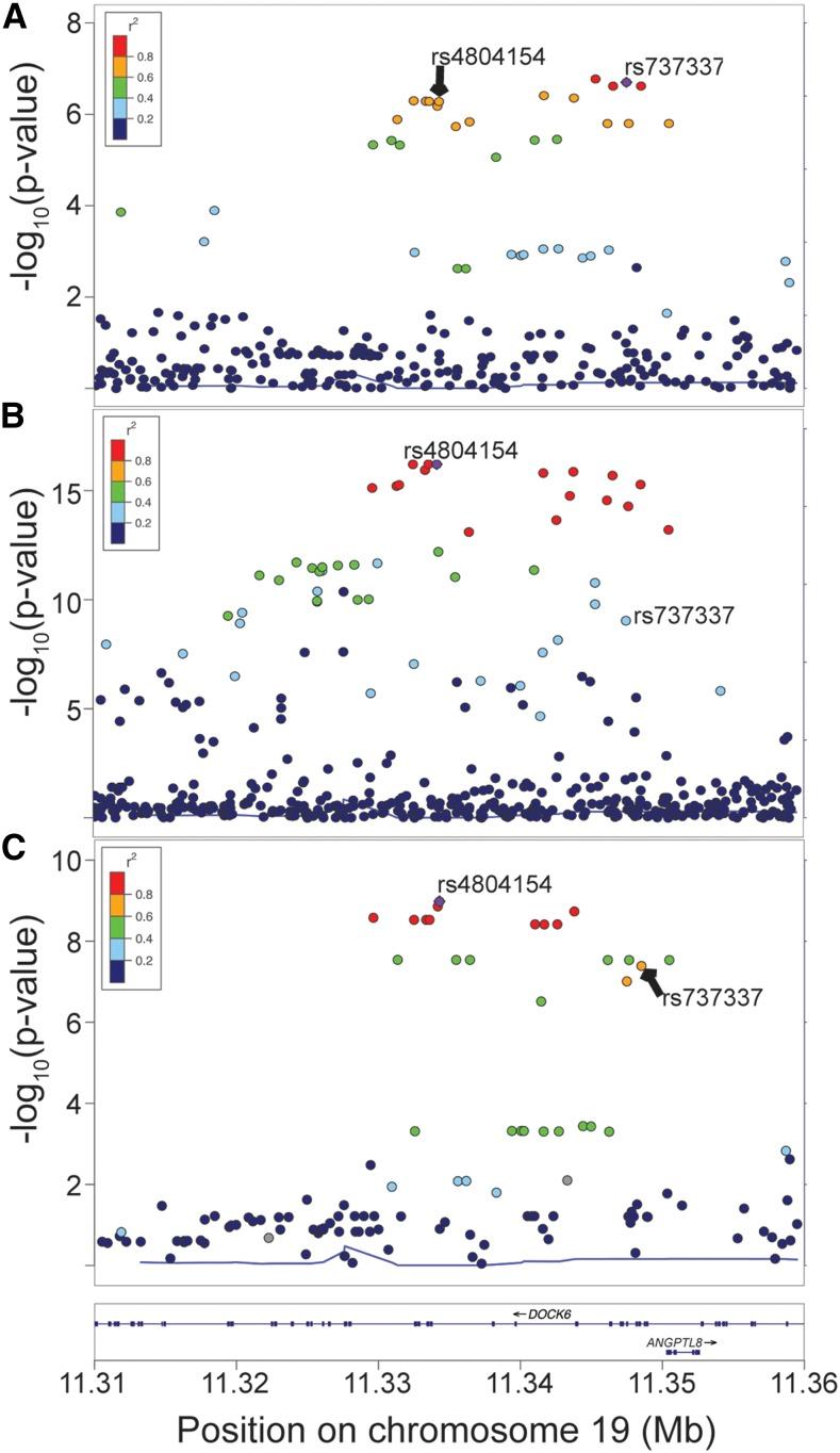
Recent genome-wide association studies (GWAS) have identified variants associated with high-density lipoprotein cholesterol (HDL-C) located in or near the gene. Given the extensive sharing of GWAS loci across populations, we hypothesized that at least one shared variant at this locus affects HDL-C. The HDL-C-associated variants are coincident with expression quantitative trait loci for and in subcutaneous adipose tissue; however, only expression levels are associated with HDL-C levels. We identified a 400-bp promoter region of and enhancer regions within 5 kb that contribute to regulating expression in liver and adipose. To identify variants functionally responsible for the HDL-C association, we performed fine-mapping analyses and selected 13 candidate variants that overlap putative regulatory regions to test for allelic differences in regulatory function. Of these variants, rs12463177-G increased transcriptional activity (1.5-fold, = 0.004) and showed differential protein binding. Six additional variants (rs17699089, rs200788077, rs56322906, rs3760782, rs737337, and rs3745683) showed evidence of allelic differences in transcriptional activity and/or protein binding. Taken together, these data suggest a regulatory mechanism at the HDL-C GWAS locus involving tissue-selective expression and at least one functional variant.

摘要

近期的全基因组关联研究(GWAS)已经鉴定出与位于该基因内部或附近的高密度脂蛋白胆固醇(HDL-C)相关的变异。鉴于GWAS位点在不同人群中的广泛共享,我们推测该位点至少有一个共享变异会影响HDL-C。与HDL-C相关的变异与皮下脂肪组织中该基因及另一基因的表达数量性状位点重合;然而,只有该基因的表达水平与HDL-C水平相关。我们鉴定出该基因一个400 bp的启动子区域以及5 kb内的增强子区域,它们有助于调控肝脏和脂肪组织中的表达。为了鉴定对HDL-C关联起功能作用的变异,我们进行了精细定位分析,并选择了13个与假定调控区域重叠的候选变异,以测试调控功能上的等位基因差异。在这些变异中,rs12463177-G增加了转录活性(1.5倍,P = 0.004)并显示出不同的蛋白质结合情况。另外六个变异(rs17699089、rs200788077、rs56322906、rs3760782、rs737337和rs3745683)显示出转录活性和/或蛋白质结合方面等位基因差异的证据。综上所述,这些数据表明在该HDL-C GWAS位点存在一种涉及组织选择性表达和至少一个功能变异的调控机制。

https://cdn.ncbi.nlm.nih.gov/pmc/blobs/9d27/5592946/17b814bb9ec9/3217f1.jpg

文献AI研究员

20分钟写一篇综述,助力文献阅读效率提升50倍。

立即体验

用中文搜PubMed

大模型驱动的PubMed中文搜索引擎

马上搜索

文档翻译

学术文献翻译模型,支持多种主流文档格式。

立即体验