Suppr超能文献

Lumican 可延缓黑色素瘤在小鼠体内的生长,并驱动肿瘤分子组装以及对基质靶向 TAX2 治疗性肽的反应。

Lumican delays melanoma growth in mice and drives tumor molecular assembly as well as response to matrix-targeted TAX2 therapeutic peptide.

机构信息

Université de Reims Champagne-Ardenne, UFR Sciences Exactes et Naturelles, Campus Moulin de la Housse, 51100, Reims, France.

CNRS UMR 7369, Matrice Extracellulaire et Dynamique Cellulaire, MEDyC, 51 rue Cognacq Jay, 51100, Reims, France.

出版信息

Sci Rep. 2017 Aug 9;7(1):7700. doi: 10.1038/s41598-017-07043-9.

Abstract

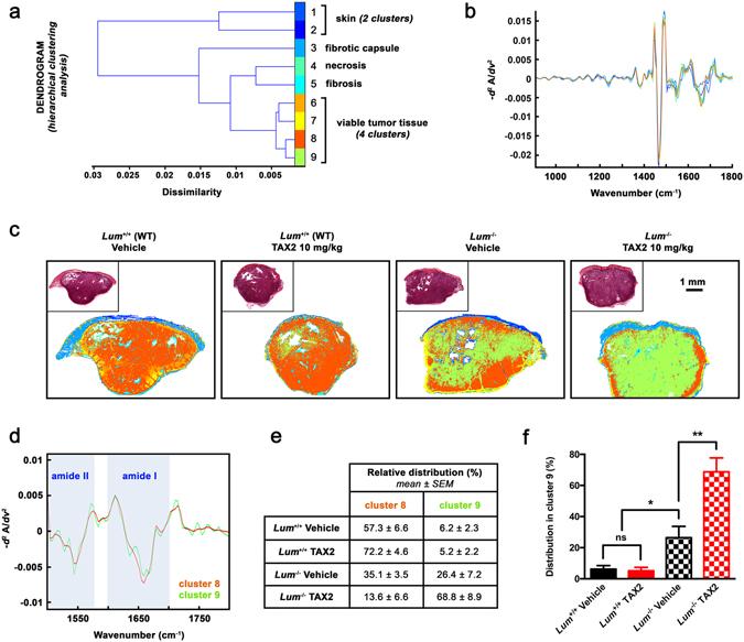
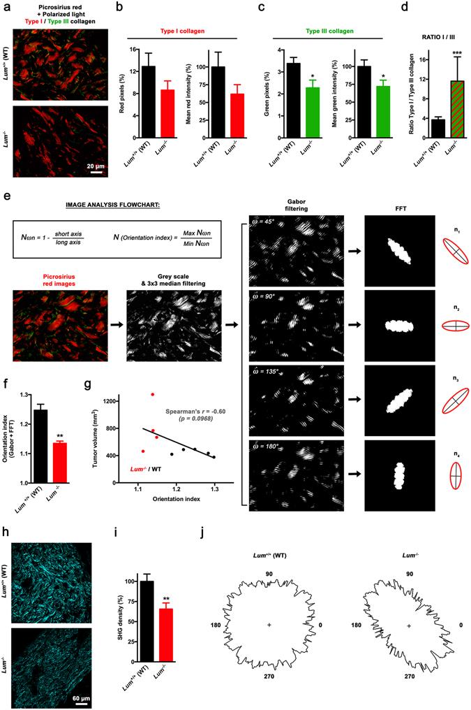
Lumican is a small leucine-rich proteoglycan (SLRP) being known as a key regulator of collagen fibrillogenesis. However, little attention has been given so far in studying its influence on tumor-associated matrix architecture. Here, we investigate the role of host lumican on tumor matrix organization as well as on disease progression considering an immunocompetent model of melanoma implanted in Lum vs. wild type syngeneic mice. Conjointly, lumican impact on tumor response to matrix-targeted therapy was evaluated considering a previously validated peptide, namely TAX2, that targets matricellular thrombospondin-1. Analysis of available genomics and proteomics databases for melanoma first established a correlation between lumican expression and patient outcome. In the B16 melanoma allograft model, endogenous lumican inhibits tumor growth and modulates response to TAX2 peptide. Indeed, IHC analyses revealed that lumican deficiency impacts intratumoral distribution of matricellular proteins, growth factor and stromal cells. Besides, innovative imaging approaches helped demonstrating that lumican host expression drives biochemical heterogeneity of s.c. tumors, while modulating intratumoral collagen deposition as well as organization. Altogether, the results obtained present lumican as a strong endogenous inhibitor of tumor growth, while identifying for the first time this proteoglycan as a major driver of tumor matrix coherent assembly.

摘要

赖氨酰聚糖蛋白是一种小的富含亮氨酸的蛋白聚糖(SLRP),被认为是胶原纤维原形成的关键调节因子。然而,到目前为止,人们对其在肿瘤相关基质结构中的影响关注甚少。在这里,我们研究了宿主赖氨酰聚糖蛋白对肿瘤基质组织以及考虑到植入 Lum 与野生型同基因小鼠的黑色素瘤的免疫功能正常模型中的疾病进展的影响。同时,考虑到先前验证的靶向细胞外基质蛋白血小板反应蛋白-1的肽 TAX2,评估了赖氨酰聚糖蛋白对肿瘤对基质靶向治疗反应的影响。对黑色素瘤的现有基因组学和蛋白质组学数据库的分析首先确立了赖氨酰聚糖蛋白表达与患者预后之间的相关性。在 B16 黑色素瘤同种异体移植模型中,内源性赖氨酰聚糖蛋白抑制肿瘤生长并调节 TAX2 肽的反应。事实上,免疫组织化学分析显示,赖氨酰聚糖蛋白缺失会影响细胞外基质蛋白、生长因子和基质细胞在肿瘤内的分布。此外,创新的成像方法有助于证明赖氨酰聚糖蛋白宿主表达驱动了皮下肿瘤的生化异质性,同时调节了肿瘤内胶原蛋白的沉积和组织。总之,这些结果表明赖氨酰聚糖蛋白是一种强大的内源性肿瘤生长抑制剂,同时首次确定这种蛋白聚糖是肿瘤基质整体组装的主要驱动因素。

https://cdn.ncbi.nlm.nih.gov/pmc/blobs/2987/5550434/03f507032f96/41598_2017_7043_Fig1_HTML.jpg

文献AI研究员

20分钟写一篇综述,助力文献阅读效率提升50倍。

立即体验

用中文搜PubMed

大模型驱动的PubMed中文搜索引擎

马上搜索

文档翻译

学术文献翻译模型,支持多种主流文档格式。

立即体验