Suppr超能文献

一种Becn1突变介导淀粉样寡聚体的自噬隔离过度活跃并改善阿尔茨海默病的认知。

A Becn1 mutation mediates hyperactive autophagic sequestration of amyloid oligomers and improved cognition in Alzheimer's disease.

作者信息

Rocchi Altea, Yamamoto Soh, Ting Tabitha, Fan Yuying, Sadleir Katherine, Wang Yigang, Zhang Weiran, Huang Sui, Levine Beth, Vassar Robert, He Congcong

机构信息

Department of Cell and Molecular Biology, Feinberg School of Medicine, Northwestern University, Chicago, IL, United States of America.

Department of Microbiology, Sapporo Medical University School of Medicine, Sapporo, Japan.

出版信息

PLoS Genet. 2017 Aug 14;13(8):e1006962. doi: 10.1371/journal.pgen.1006962. eCollection 2017 Aug.

Abstract

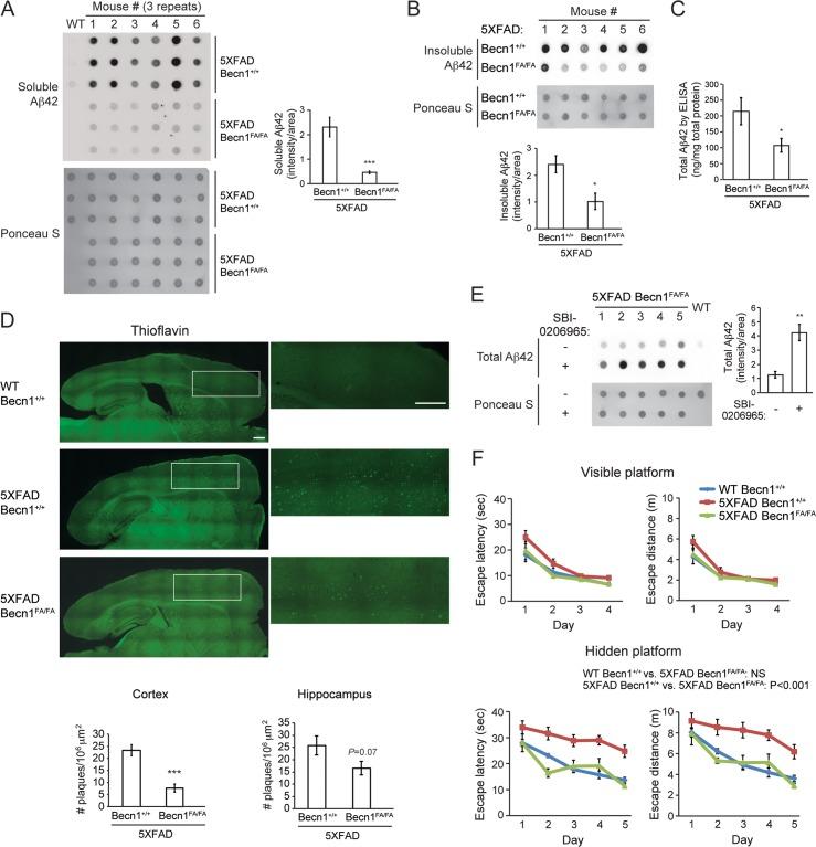
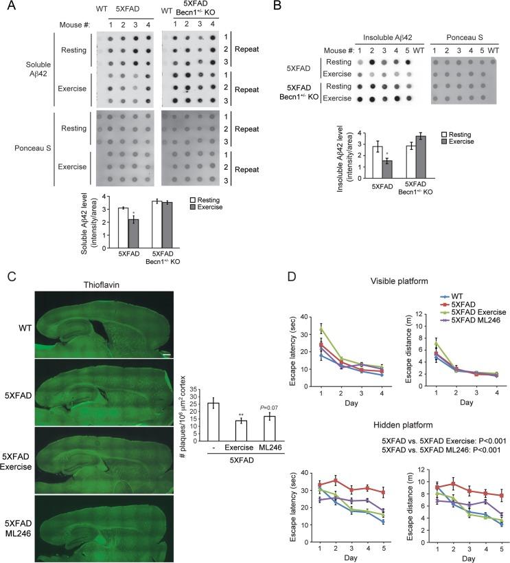
Impairment of the autophagy pathway has been observed during the pathogenesis of Alzheimer's disease (AD), a neurodegenerative disorder characterized by abnormal deposition of extracellular and intracellular amyloid β (Aβ) peptides. Yet the role of autophagy in Aβ production and AD progression is complex. To study whether increased basal autophagy plays a beneficial role in Aβ clearance and cognitive improvement, we developed a novel genetic model to hyperactivate autophagy in vivo. We found that knock-in of a point mutation F121A in the essential autophagy gene Beclin 1/Becn1 in mice significantly reduces the interaction of BECN1 with its inhibitor BCL2, and thus leads to constitutively active autophagy even under non-autophagy-inducing conditions in multiple tissues, including brain. Becn1F121A-mediated autophagy hyperactivation significantly decreases amyloid accumulation, prevents cognitive decline, and restores survival in AD mouse models. Using an immunoisolation method, we found biochemically that Aβ oligomers are autophagic substrates and sequestered inside autophagosomes in the brain of autophagy-hyperactive AD mice. In addition to genetic activation of autophagy by Becn1 gain-of-function, we also found that ML246, a small-molecule autophagy inducer, as well as voluntary exercise, a physiological autophagy inducer, exert similar Becn1-dependent protective effects on Aβ removal and memory in AD mice. Taken together, these results demonstrate that genetically disrupting BECN1-BCL2 binding hyperactivates autophagy in vivo, which sequestrates amyloid oligomers and prevents AD progression. The study establishes new approaches to activate autophagy in the brain, and reveals the important function of Becn1-mediated autophagy hyperactivation in the prevention of AD.

摘要

在阿尔茨海默病(AD)的发病过程中,自噬途径受损,AD是一种神经退行性疾病,其特征是细胞外和细胞内淀粉样β(Aβ)肽异常沉积。然而,自噬在Aβ产生和AD进展中的作用是复杂的。为了研究基础自噬增加是否在Aβ清除和认知改善中发挥有益作用,我们开发了一种新的基因模型来在体内过度激活自噬。我们发现,在小鼠必需的自噬基因Beclin 1/Becn1中敲入点突变F121A,可显著降低BECN1与其抑制剂BCL2的相互作用,从而即使在包括脑在内的多个组织的非自噬诱导条件下也能导致组成型活性自噬。Becn1F121A介导的自噬过度激活显著减少淀粉样蛋白积累,防止认知能力下降,并恢复AD小鼠模型的存活率。使用免疫隔离方法,我们通过生化分析发现,Aβ寡聚体是自噬底物,并被隔离在自噬活性增强的AD小鼠脑内的自噬体中。除了通过Becn1功能获得对自噬进行基因激活外,我们还发现小分子自噬诱导剂ML246以及生理自噬诱导剂自愿运动,对AD小鼠的Aβ清除和记忆发挥类似的Becn1依赖性保护作用。综上所述,这些结果表明,基因破坏BECN1-BCL2结合可在体内过度激活自噬,从而隔离淀粉样寡聚体并防止AD进展。该研究建立了在脑中激活自噬的新方法,并揭示了Becn1介导的自噬过度激活在预防AD中的重要功能。

https://cdn.ncbi.nlm.nih.gov/pmc/blobs/85e2/5570506/58bc7bec2a0a/pgen.1006962.g001.jpg

文献AI研究员

20分钟写一篇综述,助力文献阅读效率提升50倍。

立即体验

用中文搜PubMed

大模型驱动的PubMed中文搜索引擎

马上搜索

文档翻译

学术文献翻译模型,支持多种主流文档格式。

立即体验