Suppr超能文献

环氧合酶-2 通过前列腺素 E2 受体 EP2 亚型促进氧化多巴胺介导的神经元炎症和损伤。

Cyclooxygenase-2 contributes to oxidopamine-mediated neuronal inflammation and injury via the prostaglandin E2 receptor EP2 subtype.

机构信息

Division of Pharmaceutical Sciences, James L. Winkle College of Pharmacy, University of Cincinnati Academic Health Center, Cincinnati, Ohio, 45267-0514, USA.

Department of Cell Biology and Institute of Biomedicine, College of Life Science and Technology, Jinan University, Guangzhou, Guangdong, 510632, China.

出版信息

Sci Rep. 2017 Aug 25;7(1):9459. doi: 10.1038/s41598-017-09528-z.

Abstract

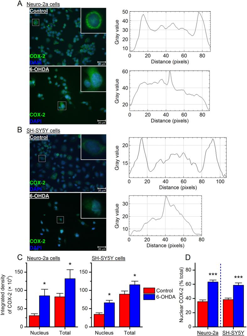
Cyclooxygenase-2 (COX-2) triggers pro-inflammatory processes that can aggravate neuronal degeneration and functional impairments in many neurological conditions, mainly via producing prostaglandin E2 (PGE) that activates four membrane receptors, EP1-EP4. However, which EP receptor is the culprit of COX-2/PGE-mediated neuronal inflammation and degeneration remains largely unclear and presumably depends on the insult types and responding components. Herein, we demonstrated that COX-2 was induced and showed nuclear translocation in two neuronal cell lines - mouse Neuro-2a and human SH-SY5Y - after treatment with neurotoxin 6-hydroxydopamine (6-OHDA), leading to the biosynthesis of PGE and upregulation of pro-inflammatory cytokine interleukin-1β. Inhibiting COX-2 or microsomal prostaglandin E synthase-1 suppressed the 6-OHDA-triggered PGE production in these cells. Treatment with PGE or EP2 selective agonist butaprost, but not EP4 agonist CAY10598, increased cAMP response in both cell lines. PGE-initiated cAMP production in these cells was blocked by our recently developed novel selective EP2 antagonists - TG4-155 and TG6-10-1, but not by EP4 selective antagonist GW627368X. The 6-OHDA-promoted cytotoxicity was largely blocked by TG4-155, TG6-10-1 or COX-2 selective inhibitor celecoxib, but not by GW627368X. Our results suggest that PGE receptor EP2 is a key mediator of COX-2 activity-initiated cAMP signaling in Neuro-2a and SH-SY5Y cells following 6-OHDA treatment, and contributes to oxidopamine-mediated neurotoxicity.

摘要

环氧化酶-2(COX-2)触发促炎过程,可加重许多神经疾病中的神经元变性和功能障碍,主要通过产生前列腺素 E2(PGE)来激活四个膜受体 EP1-EP4。然而,COX-2/PGE 介导的神经元炎症和变性的哪个 EP 受体是罪魁祸首在很大程度上仍不清楚,可能取决于损伤类型和反应成分。在此,我们证明在神经毒素 6-羟多巴胺(6-OHDA)处理后,两种神经元细胞系-小鼠 Neuro-2a 和人 SH-SY5Y-中的 COX-2 被诱导并发生核转位,导致 PGE 的生物合成和促炎细胞因子白细胞介素-1β的上调。抑制 COX-2 或微粒体前列腺素 E 合酶-1 可抑制这些细胞中 6-OHDA 触发的 PGE 产生。用 PGE 或 EP2 选择性激动剂 butaprost 处理,但不是 EP4 激动剂 CAY10598,可增加这两种细胞系中的 cAMP 反应。这些细胞中 PGE 引发的 cAMP 产生被我们最近开发的新型选择性 EP2 拮抗剂 TG4-155 和 TG6-10-1 阻断,但不是被 EP4 选择性拮抗剂 GW627368X 阻断。6-OHDA 促进的细胞毒性被 TG4-155、TG6-10-1 或 COX-2 选择性抑制剂塞来昔布大大阻断,但不是被 GW627368X 阻断。我们的结果表明,在 6-OHDA 处理后,PGE 受体 EP2 是 COX-2 活性引发的 cAMP 信号在 Neuro-2a 和 SH-SY5Y 细胞中的关键介质,并有助于氧化多巴胺介导的神经毒性。

https://cdn.ncbi.nlm.nih.gov/pmc/blobs/9499/5573328/f94638b614be/41598_2017_9528_Fig1_HTML.jpg

文献AI研究员

20分钟写一篇综述,助力文献阅读效率提升50倍。

立即体验

用中文搜PubMed

大模型驱动的PubMed中文搜索引擎

马上搜索

文档翻译

学术文献翻译模型,支持多种主流文档格式。

立即体验