Suppr超能文献

一种新型高通量筛选分析 DNA 双链断裂反应的自动定量方法。

A novel automatic quantification method for high-content screening analysis of DNA double strand-break response.

机构信息

Department of Biomedical Engineering, Tianjin University, Tianjin, 300072, China.

Tianjin Optical Electrical Group Ltd, Tianjin, 300211, China.

出版信息

Sci Rep. 2017 Aug 29;7(1):9581. doi: 10.1038/s41598-017-10063-0.

Abstract

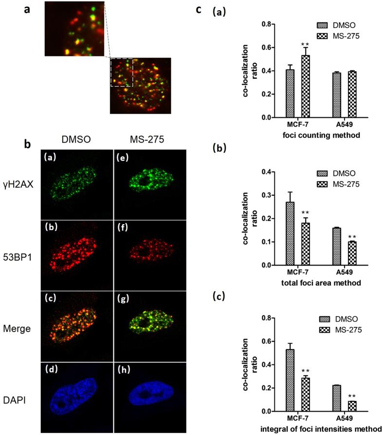
High-content screening is commonly used in studies of the DNA damage response. The double-strand break (DSB) is one of the most harmful types of DNA damage lesions. The conventional method used to quantify DSBs is γH2AX foci counting, which requires manual adjustment and preset parameters and is usually regarded as imprecise, time-consuming, poorly reproducible, and inaccurate. Therefore, a robust automatic alternative method is highly desired. In this manuscript, we present a new method for quantifying DSBs which involves automatic image cropping, automatic foci-segmentation and fluorescent intensity measurement. Furthermore, an additional function was added for standardizing the measurement of DSB response inhibition based on co-localization analysis. We tested the method with a well-known inhibitor of DSB response. The new method requires only one preset parameter, which effectively minimizes operator-dependent variations. Compared with conventional methods, the new method detected a higher percentage difference of foci formation between different cells, which can improve measurement accuracy. The effects of the inhibitor on DSB response were successfully quantified with the new method (p = 0.000). The advantages of this method in terms of reliability, automation and simplicity show its potential in quantitative fluorescence imaging studies and high-content screening for compounds and factors involved in DSB response.

摘要

高内涵筛选通常用于研究 DNA 损伤反应。双链断裂 (DSB) 是最有害的 DNA 损伤类型之一。传统的 DSB 定量方法是 γH2AX 焦点计数,该方法需要手动调整和预设参数,通常被认为不够精确、耗时、重现性差且不准确。因此,非常需要一种稳健的自动替代方法。在本手稿中,我们提出了一种新的 DSB 定量方法,涉及自动图像裁剪、自动焦点分割和荧光强度测量。此外,还添加了一个额外的功能,用于基于共定位分析标准化 DSB 反应抑制的测量。我们使用一种众所周知的 DSB 反应抑制剂对该方法进行了测试。该新方法只需要一个预设参数,有效地最小化了操作员依赖性变化。与传统方法相比,该新方法在不同细胞之间焦点形成的百分比差异检测更高,从而可以提高测量精度。该新方法成功地定量了抑制剂对 DSB 反应的影响 (p=0.000)。该方法在可靠性、自动化和简单性方面的优势表明其在 DSB 反应的定量荧光成像研究和高内涵筛选化合物和因素方面具有潜力。

https://cdn.ncbi.nlm.nih.gov/pmc/blobs/86ea/5574919/e19012e2cc4c/41598_2017_10063_Fig1_HTML.jpg

文献AI研究员

20分钟写一篇综述,助力文献阅读效率提升50倍。

立即体验

用中文搜PubMed

大模型驱动的PubMed中文搜索引擎

马上搜索

文档翻译

学术文献翻译模型,支持多种主流文档格式。

立即体验