• 文献检索
  • 文档翻译
  • 深度研究
  • 学术资讯
  • Suppr Zotero 插件Zotero 插件
  • 邀请有礼
  • 套餐&价格
  • 历史记录
应用&插件
Suppr Zotero 插件Zotero 插件浏览器插件Mac 客户端Windows 客户端微信小程序
定价
高级版会员购买积分包购买API积分包
服务
文献检索文档翻译深度研究API 文档MCP 服务
关于我们
关于 Suppr公司介绍联系我们用户协议隐私条款
关注我们

Suppr 超能文献

核心技术专利:CN118964589B侵权必究
粤ICP备2023148730 号-1Suppr @ 2026

文献检索

告别复杂PubMed语法,用中文像聊天一样搜索,搜遍4000万医学文献。AI智能推荐,让科研检索更轻松。

立即免费搜索

文件翻译

保留排版,准确专业,支持PDF/Word/PPT等文件格式,支持 12+语言互译。

免费翻译文档

深度研究

AI帮你快速写综述,25分钟生成高质量综述,智能提取关键信息,辅助科研写作。

立即免费体验

三阴性乳腺癌细胞的代谢谱揭示了代谢弱点。

Metabolic profiling of triple-negative breast cancer cells reveals metabolic vulnerabilities.

作者信息

Lanning Nathan J, Castle Joshua P, Singh Simar J, Leon Andre N, Tovar Elizabeth A, Sanghera Amandeep, MacKeigan Jeffrey P, Filipp Fabian V, Graveel Carrie R

机构信息

California State University, Los Angeles, 5151 State University Drive, Los Angeles, CA 90032 USA.

Van Andel Research Institute, 333 Bostwick Ave, NE, Grand Rapids, MI 49503 USA.

出版信息

Cancer Metab. 2017 Aug 22;5:6. doi: 10.1186/s40170-017-0168-x. eCollection 2017.

DOI:10.1186/s40170-017-0168-x
PMID:28852500
原文链接:https://pmc.ncbi.nlm.nih.gov/articles/PMC5568171/
Abstract

BACKGROUND

Among breast cancers, the triple-negative breast cancer (TNBC) subtype has the worst prognosis with no approved targeted therapies and only standard chemotherapy as the backbone of systemic therapy. Unique metabolic changes in cancer progression provide innovative therapeutic opportunities. The receptor tyrosine kinases (RTKs) epidermal growth factor receptor (EGFR), and MET receptor are highly expressed in TNBC, making both promising therapeutic targets. RTK signaling profoundly alters cellular metabolism by increasing glucose consumption and subsequently diverting glucose carbon sources into metabolic pathways necessary to support the tumorigenesis. Therefore, detailed metabolic profiles of TNBC subtypes and their response to tyrosine kinase inhibitors may identify therapeutic sensitivities.

METHODS

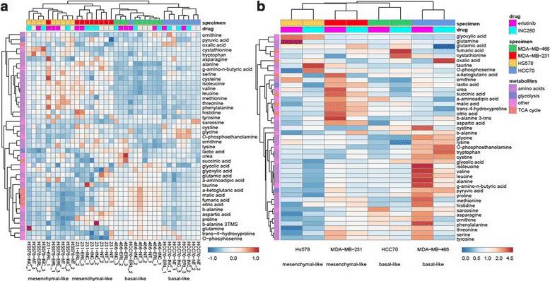
We quantified the metabolic profiles of TNBC cell lines representing multiple TNBC subtypes using gas chromatography mass spectrometry. In addition, we subjected MDA-MB-231, MDA-MB-468, Hs578T, and HCC70 cell lines to metabolic flux analysis of basal and maximal glycolytic and mitochondrial oxidative rates. Metabolic pool size and flux measurements were performed in the presence and absence of the MET inhibitor, INC280/capmatinib, and the EGFR inhibitor, erlotinib. Further, the sensitivities of these cells to modulators of core metabolic pathways were determined. In addition, we annotated a rate-limiting metabolic enzymes library and performed a siRNA screen in combination with MET or EGFR inhibitors to validate synergistic effects.

RESULTS

TNBC cell line models displayed significant metabolic heterogeneity with respect to basal and maximal metabolic rates and responses to RTK and metabolic pathway inhibitors. Comprehensive systems biology analysis of metabolic perturbations, combined siRNA and tyrosine kinase inhibitor screens identified a core set of TCA cycle and fatty acid pathways whose perturbation sensitizes TNBC cells to small molecule targeting of receptor tyrosine kinases.

CONCLUSIONS

Similar to the genomic heterogeneity observed in TNBC, our results reveal metabolic heterogeneity among TNBC subtypes and demonstrate that understanding metabolic profiles and drug responses may prove valuable in targeting TNBC subtypes and identifying therapeutic susceptibilities in TNBC patients. Perturbation of metabolic pathways sensitizes TNBC to inhibition of receptor tyrosine kinases. Such metabolic vulnerabilities offer promise for effective therapeutic targeting for TNBC patients.

摘要

背景

在乳腺癌中,三阴性乳腺癌(TNBC)亚型预后最差,没有获批的靶向治疗方法,仅以标准化疗作为全身治疗的基础。癌症进展过程中独特的代谢变化提供了创新的治疗机会。受体酪氨酸激酶(RTK)表皮生长因子受体(EGFR)和MET受体在TNBC中高表达,使其成为有前景的治疗靶点。RTK信号传导通过增加葡萄糖消耗并随后将葡萄糖碳源转移到支持肿瘤发生所需的代谢途径中,深刻改变细胞代谢。因此,TNBC亚型的详细代谢谱及其对酪氨酸激酶抑制剂的反应可能确定治疗敏感性。

方法

我们使用气相色谱 - 质谱法定量分析了代表多种TNBC亚型的TNBC细胞系的代谢谱。此外,我们对MDA - MB - 231、MDA - MB - 468、Hs578T和HCC70细胞系进行了基础和最大糖酵解及线粒体氧化速率的代谢通量分析。在存在和不存在MET抑制剂INC280/卡马替尼以及EGFR抑制剂厄洛替尼的情况下进行代谢池大小和通量测量。此外,确定了这些细胞对核心代谢途径调节剂的敏感性。此外,我们注释了一个限速代谢酶文库,并与MET或EGFR抑制剂联合进行了siRNA筛选以验证协同效应。

结果

TNBC细胞系模型在基础和最大代谢速率以及对RTK和代谢途径抑制剂的反应方面表现出显著的代谢异质性。对代谢扰动的综合系统生物学分析、联合siRNA和酪氨酸激酶抑制剂筛选确定了一组核心的三羧酸循环和脂肪酸途径,其扰动使TNBC细胞对受体酪氨酸激酶的小分子靶向敏感。

结论

与TNBC中观察到的基因组异质性类似,我们的结果揭示了TNBC亚型之间的代谢异质性,并表明了解代谢谱和药物反应可能在靶向TNBC亚型和确定TNBC患者的治疗易感性方面具有重要价值。代谢途径的扰动使TNBC对受体酪氨酸激酶的抑制敏感。这种代谢脆弱性为TNBC患者的有效治疗靶向提供了希望。

https://cdn.ncbi.nlm.nih.gov/pmc/blobs/2dd4/5568171/f23114e24b8b/40170_2017_168_Fig5_HTML.jpg
https://cdn.ncbi.nlm.nih.gov/pmc/blobs/2dd4/5568171/ebdd12797d49/40170_2017_168_Fig1_HTML.jpg
https://cdn.ncbi.nlm.nih.gov/pmc/blobs/2dd4/5568171/c59381834696/40170_2017_168_Fig2_HTML.jpg
https://cdn.ncbi.nlm.nih.gov/pmc/blobs/2dd4/5568171/d59deacc2b1e/40170_2017_168_Fig3_HTML.jpg
https://cdn.ncbi.nlm.nih.gov/pmc/blobs/2dd4/5568171/5e4917a2c996/40170_2017_168_Fig4_HTML.jpg
https://cdn.ncbi.nlm.nih.gov/pmc/blobs/2dd4/5568171/f23114e24b8b/40170_2017_168_Fig5_HTML.jpg
https://cdn.ncbi.nlm.nih.gov/pmc/blobs/2dd4/5568171/ebdd12797d49/40170_2017_168_Fig1_HTML.jpg
https://cdn.ncbi.nlm.nih.gov/pmc/blobs/2dd4/5568171/c59381834696/40170_2017_168_Fig2_HTML.jpg
https://cdn.ncbi.nlm.nih.gov/pmc/blobs/2dd4/5568171/d59deacc2b1e/40170_2017_168_Fig3_HTML.jpg
https://cdn.ncbi.nlm.nih.gov/pmc/blobs/2dd4/5568171/5e4917a2c996/40170_2017_168_Fig4_HTML.jpg
https://cdn.ncbi.nlm.nih.gov/pmc/blobs/2dd4/5568171/f23114e24b8b/40170_2017_168_Fig5_HTML.jpg

相似文献

1
Metabolic profiling of triple-negative breast cancer cells reveals metabolic vulnerabilities.三阴性乳腺癌细胞的代谢谱揭示了代谢弱点。
Cancer Metab. 2017 Aug 22;5:6. doi: 10.1186/s40170-017-0168-x. eCollection 2017.
2
Targeting MET and EGFR crosstalk signaling in triple-negative breast cancers.靶向三阴性乳腺癌中的MET和EGFR串扰信号
Oncotarget. 2016 Oct 25;7(43):69903-69915. doi: 10.18632/oncotarget.12065.
3
Multi-targeted kinase inhibition alleviates mTOR inhibitor resistance in triple-negative breast cancer.多靶点激酶抑制可缓解三阴性乳腺癌对 mTOR 抑制剂的耐药性。
Breast Cancer Res Treat. 2019 Nov;178(2):263-274. doi: 10.1007/s10549-019-05380-z. Epub 2019 Aug 6.
4
EGFR and MEK Blockade in Triple Negative Breast Cancer Cells.三阴性乳腺癌细胞中的表皮生长因子受体(EGFR)和丝裂原活化蛋白激酶(MEK)阻断
J Cell Biochem. 2015 Dec;116(12):2778-85. doi: 10.1002/jcb.25220.
5
Inhibition of basal-like breast cancer growth by FTY720 in combination with epidermal growth factor receptor kinase blockade.FTY720联合表皮生长因子受体激酶阻断剂对基底样乳腺癌生长的抑制作用
Breast Cancer Res. 2017 Aug 4;19(1):90. doi: 10.1186/s13058-017-0882-x.
6
MET is a potential target for use in combination therapy with EGFR inhibition in triple-negative/basal-like breast cancer.MET 是三阴性/基底样乳腺癌中与 EGFR 抑制联合治疗的潜在靶点。
Int J Cancer. 2014 May 15;134(10):2424-36. doi: 10.1002/ijc.28566.
7
Combinatorial inhibition of PTPN12-regulated receptors leads to a broadly effective therapeutic strategy in triple-negative breast cancer.组合抑制 PTPN12 调节的受体可导致三阴性乳腺癌的广泛有效治疗策略。
Nat Med. 2018 May;24(4):505-511. doi: 10.1038/nm.4507. Epub 2018 Mar 26.
8
Anti-EGFR monoclonal antibodies and EGFR tyrosine kinase inhibitors as combination therapy for triple-negative breast cancer.抗表皮生长因子受体单克隆抗体和表皮生长因子受体酪氨酸激酶抑制剂联合治疗三阴性乳腺癌
Oncotarget. 2016 Nov 8;7(45):73618-73637. doi: 10.18632/oncotarget.12037.
9
Dual inhibition of EGFR and MET induces synthetic lethality in triple-negative breast cancer cells through downregulation of ribosomal protein S6.表皮生长因子受体(EGFR)和间质-上皮转化因子(MET)的双重抑制通过下调核糖体蛋白S6诱导三阴性乳腺癌细胞发生合成致死。
Int J Oncol. 2015 Jul;47(1):122-32. doi: 10.3892/ijo.2015.2982. Epub 2015 May 4.
10
cMET Activation and EGFR-Directed Therapy Resistance in Triple-Negative Breast Cancer.三阴性乳腺癌中的cMET激活与表皮生长因子受体(EGFR)靶向治疗耐药性
J Cancer. 2014 Oct 15;5(9):745-53. doi: 10.7150/jca.9696. eCollection 2014.

引用本文的文献

1
Ketone body, as an emerging modulator of metabolic reprogramming and epigenetics in breast cancer.酮体作为乳腺癌中代谢重编程和表观遗传学的一种新兴调节因子。
Iran J Basic Med Sci. 2025;28(9):1129-1139. doi: 10.22038/ijbms.2025.84064.18185.
2
Identification of breast cancer subtypes and drug response prediction through forward and reverse translation.通过正向和反向翻译识别乳腺癌亚型并预测药物反应。
NPJ Precis Oncol. 2025 Jul 31;9(1):267. doi: 10.1038/s41698-025-01062-w.
3
Anoikis resistance in gastric cancer: a comprehensive review.

本文引用的文献

1
Targeting MET and EGFR crosstalk signaling in triple-negative breast cancers.靶向三阴性乳腺癌中的MET和EGFR串扰信号
Oncotarget. 2016 Oct 25;7(43):69903-69915. doi: 10.18632/oncotarget.12065.
2
Cabozantinib (XL184) Inhibits Growth and Invasion of Preclinical TNBC Models.卡博替尼(XL184)抑制临床前三阴性乳腺癌模型的生长和侵袭。
Clin Cancer Res. 2016 Feb 15;22(4):923-34. doi: 10.1158/1078-0432.CCR-15-0187. Epub 2015 Oct 2.
3
A TDO2-AhR signaling axis facilitates anoikis resistance and metastasis in triple-negative breast cancer.
胃癌中的失巢凋亡抗性:一项全面综述。
Cell Death Dis. 2025 Jul 15;16(1):528. doi: 10.1038/s41419-025-07860-1.
4
LC-MS Orbitrap-based metabolomics using a novel hybrid zwitterionic hydrophilic interaction liquid chromatography and rigorous metabolite identification reveals doxorubicin-induced metabolic perturbations in breast cancer cells.基于液相色谱-质谱联用(LC-MS)的静电场轨道阱代谢组学,采用新型两性离子亲水作用液相色谱法及严格的代谢物鉴定,揭示了阿霉素诱导的乳腺癌细胞代谢紊乱。
RSC Adv. 2025 Jun 19;15(26):20745-20759. doi: 10.1039/d5ra01044f. eCollection 2025 Jun 16.
5
Neutrophils as key regulators of tumor microenvironment in breast cancer: a focus on N1 and N2 polarization.中性粒细胞作为乳腺癌肿瘤微环境的关键调节因子:聚焦于N1和N2极化
Ann Med Surg (Lond). 2025 Apr 10;87(6):3509-3522. doi: 10.1097/MS9.0000000000003269. eCollection 2025 Jun.
6
Metabolomic Profiling of Disease Progression Following Radiotherapy for Breast Cancer.乳腺癌放疗后疾病进展的代谢组学分析
Cancers (Basel). 2025 Mar 5;17(5):891. doi: 10.3390/cancers17050891.
7
Classifications of triple-negative breast cancer: insights and current therapeutic approaches.三阴性乳腺癌的分类:见解与当前治疗方法
Cell Biosci. 2025 Feb 1;15(1):13. doi: 10.1186/s13578-025-01359-0.
8
Transmembrane Amino Acid Transporters in Shaping the Metabolic Profile of Breast Cancer Cell Lines: The Focus on Molecular Biological Subtype.跨膜氨基酸转运体在塑造乳腺癌细胞系代谢谱中的作用:聚焦分子生物学亚型
Curr Issues Mol Biol. 2024 Dec 25;47(1):4. doi: 10.3390/cimb47010004.
9
Differential Mitochondrial Redox Responses to the Inhibition of NAD Salvage Pathway of Triple Negative Breast Cancer Cells.三阴性乳腺癌细胞NAD补救途径抑制的差异性线粒体氧化还原反应
Cancers (Basel). 2024 Dec 24;17(1):7. doi: 10.3390/cancers17010007.
10
The In Vitro Cytotoxic Effect of Elesclomol on Breast Adenocarcinoma Cells Is Enhanced by Concurrent Treatment with Glycolytic Inhibitors.与糖酵解抑制剂联合处理可增强艾乐替尼对乳腺腺癌细胞的体外细胞毒性作用。
Cancers (Basel). 2024 Dec 3;16(23):4054. doi: 10.3390/cancers16234054.
TDO2-AhR信号轴促进三阴性乳腺癌的失巢凋亡抗性和转移。
Cancer Res. 2015 Nov 1;75(21):4651-64. doi: 10.1158/0008-5472.CAN-15-2011. Epub 2015 Sep 11.
4
Expression of Lipid Metabolism-Related Proteins in Metastatic Breast Cancer.转移性乳腺癌中脂质代谢相关蛋白的表达
PLoS One. 2015 Sep 3;10(9):e0137204. doi: 10.1371/journal.pone.0137204. eCollection 2015.
5
Reversal of Warburg Effect and Reactivation of Oxidative Phosphorylation by Differential Inhibition of EGFR Signaling Pathways in Non-Small Cell Lung Cancer.非小细胞肺癌中通过差异抑制 EGFR 信号通路逆转沃伯格效应和重新激活氧化磷酸化。
Clin Cancer Res. 2015 Nov 15;21(22):5110-20. doi: 10.1158/1078-0432.CCR-15-0375. Epub 2015 Jul 27.
6
Pharmacogenomic and clinical data link non-pharmacokinetic metabolic dysregulation to drug side effect pathogenesis.药物基因组学和临床数据将非药代动力学代谢失调与药物副作用发病机制联系起来。
Nat Commun. 2015 Jun 9;6:7101. doi: 10.1038/ncomms8101.
7
Up-regulation of fatty acid synthase induced by EGFR/ERK activation promotes tumor growth in pancreatic cancer.表皮生长因子受体/细胞外信号调节激酶(EGFR/ERK)激活诱导的脂肪酸合酶上调促进胰腺癌肿瘤生长。
Biochem Biophys Res Commun. 2015 Aug 7;463(4):612-7. doi: 10.1016/j.bbrc.2015.05.108. Epub 2015 Jun 2.
8
Proteome mapping of epidermal growth factor induced hepatocellular carcinomas identifies novel cell metabolism targets and mitogen activated protein kinase signalling events.表皮生长因子诱导的肝细胞癌蛋白质组图谱鉴定出新的细胞代谢靶点和丝裂原活化蛋白激酶信号事件。
BMC Genomics. 2015 Feb 25;16(1):124. doi: 10.1186/s12864-015-1312-z.
9
AMPK-mediated energy homeostasis and associated metabolic effects on cancer cell response and resistance to cetuximab.AMPK介导的能量稳态及其对癌细胞对西妥昔单抗反应和耐药性的相关代谢影响。
Oncotarget. 2015 May 10;6(13):11507-18. doi: 10.18632/oncotarget.3432.
10
Metabolic reprogramming in triple-negative breast cancer through Myc suppression of TXNIP.通过Myc抑制TXNIP实现三阴性乳腺癌中的代谢重编程
Proc Natl Acad Sci U S A. 2015 Apr 28;112(17):5425-30. doi: 10.1073/pnas.1501555112. Epub 2015 Apr 13.