Ku Yun Hyi, Cho Bong-Jun, Kim Min Joo, Lim Soo, Park Young Joo, Jang Hak C, Choi Sung Hee
Department of Internal Medicine, Korea Cancer Center Hospital, Seoul, South Korea.
Department of Internal Medicine, Seoul National University Bundang Hospital, Seongnam, South Korea.
BMC Pharmacol Toxicol. 2017 Aug 30;18(1):62. doi: 10.1186/s40360-017-0169-y.
Thiazolidinediones (TZDs), peroxisome proliferator-activated receptor-γ (PPAR-γ) agonists, exhibit anti-inflammatory and antioxidant properties and inhibit endothelial inflammation and dysfunction, which is anti-atherogenic. However, fluid retention, which may lead to congestive heart failure and peripheral edema, is also a concern, which may result from endothelial cell leakage. In the current study, we examined the effects of PPAR-γ agonists on vascular endothelial cell migration and permeability in order to determine its underlying mechanisms.
We used rosiglitazone and conducted cell migration assay and permeability assay using HUVEC cells and measured vascular permeability and leakage in male C57BL/6 mice.
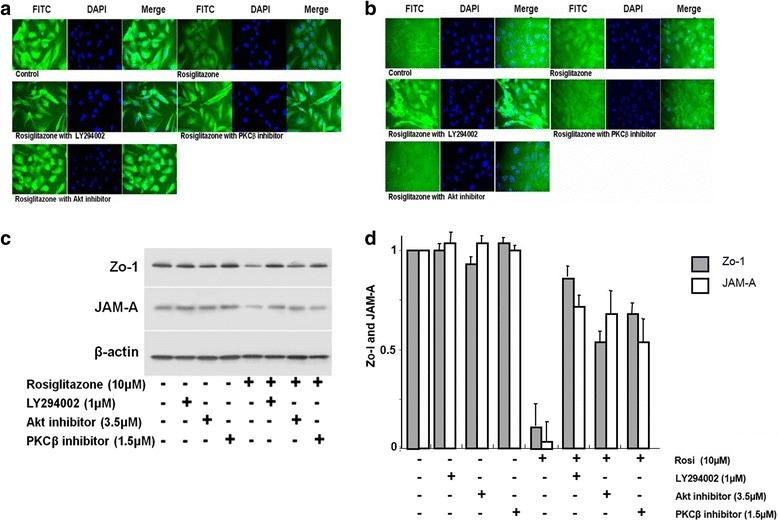
Rosiglitazone significantly promoted endothelial cell migration and induced permeability via activation of phosphatidylinositol-3-kinase (PI3K) - Akt or protein kinase C (PKC)β. In addition, rosiglitazone increased vascular endothelial growth factor (VEGF) expression and suppressed expression of tight junction proteins (JAM-A and ZO-1), which might promote neovascularization and vascular leakage. These phenomena were reduced by Akt inhibition.
Vascular endothelial cell migration and permeability change through Akt phosphorylation might be a mechanism of induced fluid retention and peripheral tissue edema by TZD.
噻唑烷二酮类药物(TZDs)是过氧化物酶体增殖物激活受体γ(PPAR-γ)激动剂,具有抗炎和抗氧化特性,可抑制内皮炎症和功能障碍,具有抗动脉粥样硬化作用。然而,液体潴留可能导致充血性心力衰竭和外周水肿,这也是一个问题,可能是由内皮细胞渗漏引起的。在本研究中,我们研究了PPAR-γ激动剂对血管内皮细胞迁移和通透性的影响,以确定其潜在机制。
我们使用罗格列酮,利用人脐静脉内皮细胞(HUVEC)进行细胞迁移试验和通透性试验,并测量雄性C57BL/6小鼠的血管通透性和渗漏情况。
罗格列酮通过激活磷脂酰肌醇-3-激酶(PI3K)-Akt或蛋白激酶C(PKC)β,显著促进内皮细胞迁移并诱导通透性增加。此外,罗格列酮增加血管内皮生长因子(VEGF)表达,抑制紧密连接蛋白(JAM-A和ZO-1)表达,这可能促进新生血管形成和血管渗漏。这些现象通过抑制Akt而减轻。
血管内皮细胞迁移和通透性通过Akt磷酸化改变可能是TZDs诱导液体潴留和外周组织水肿的机制。