Department of Urology, Tulane University School of Medicine, New Orleans, LA 70112, USA.
Department of Pharmacology, Tulane University School of Medicine, New Orleans, LA 70112, USA.
Oncol Rep. 2017 Nov;38(5):2774-2786. doi: 10.3892/or.2017.5932. Epub 2017 Aug 30.
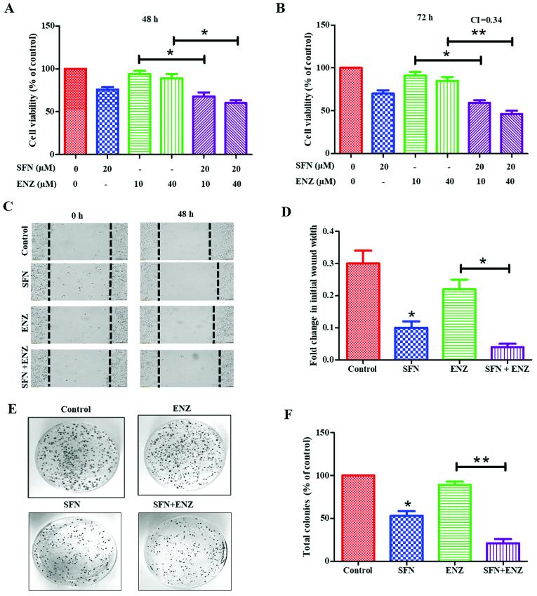
Prostate cancer (PCa) cells expressing full-length androgen receptor (AR-FL) are susceptible to androgen deprivation therapy (ADT). However, outgrowth of castration-resistant prostate cancer (CRPC) can occur due to the expression of constitutively active (ligand-independent) AR splice variants, particularly AR-V7. We previously demonstrated that sulforaphane (SFN), an isothiocyanate phytochemical, can decrease AR-FL levels in the PCa cell lines, LNCaP and C4-2B. Here, we examined the efficacy of SFN in targeting both AR-FL and AR-V7 in the CRPC cell line, CWR22Rv1 (22Rv1). MTT cell viability, wound-heal assay, and colony forming unit (CFU) measurements revealed that 22Rv1 cells are resistant to the anti-androgen, enzalutamide (ENZ). However, co-exposure to SFN sensitized these cells to the potent anticancer effects of ENZ (P<0.05). Immunoblot analyses showed that SFN (5-20 µM) rapidly decreases both AR-FL and AR-V7 levels, and immunofluorescence microscopy (IFM) depicted decreased AR in both cytoplasm and nucleus with SFN treatment. SFN increased both ubiquitination and proteasomal activity in 22Rv1 cells. Studies using a protein synthesis inhibitor (cycloheximide) or a proteasomal inhibitor (MG132) indicated that SFN increases both ubiquitin-mediated aggregation and subsequent proteasomal-degradation of AR proteins. Previous studies reported that SFN inhibits the chaperone activity of heat-shock protein 90 (Hsp90) and induces the nuclear factor erythroid-2-like 2 (Nrf2) transcription factor. Therefore, we investigated whether the Hsp90 inhibitor, ganetespib (G) or the Nrf2 activator, bardoxolone methyl (BM) can similarly suppress AR levels in 22Rv1 cells. Low doses of G and BM, alone or in combination, decreased both AR-FL and AR-V7 levels, and combined exposure to G+BM sensitized 22Rv1 cells to ENZ. Therefore, adjunct treatment with the phytochemical SFN or a safe pharmaceutical combination of G+BM may be effective against CRPC cells, especially those expressing AR-V7.
前列腺癌 (PCa) 细胞表达全长雄激素受体 (AR-FL) 易受雄激素剥夺疗法 (ADT) 的影响。然而,由于表达组成型激活(配体非依赖性)的 AR 剪接变体,特别是 AR-V7,去势抵抗性前列腺癌 (CRPC) 的生长可能会发生。我们之前证明,萝卜硫素 (SFN),一种异硫氰酸盐植物化学物质,可以降低 LNCaP 和 C4-2B 前列腺癌细胞系中的 AR-FL 水平。在这里,我们研究了 SFN 靶向 CRPC 细胞系 CWR22Rv1(22Rv1)中 AR-FL 和 AR-V7 的疗效。MTT 细胞活力、划痕愈合测定和集落形成单位 (CFU) 测量表明,22Rv1 细胞对雄激素拮抗剂恩杂鲁胺 (ENZ) 具有抗性。然而,SFN 与 ENZ 共同暴露使这些细胞对 ENZ 的强大抗癌作用敏感(P<0.05)。免疫印迹分析表明,SFN(5-20 μM)迅速降低 AR-FL 和 AR-V7 水平,免疫荧光显微镜 (IFM) 显示 SFN 处理后 AR 在细胞质和细胞核中减少。SFN 增加了 22Rv1 细胞中的泛素化和蛋白酶体活性。使用蛋白质合成抑制剂(环己酰亚胺)或蛋白酶体抑制剂(MG132)的研究表明,SFN 增加了 AR 蛋白的泛素介导聚集和随后的蛋白酶体降解。先前的研究报告称,SFN 抑制热休克蛋白 90 (Hsp90) 的伴侣活性并诱导核因子红细胞 2 样 2 (Nrf2) 转录因子。因此,我们研究了 Hsp90 抑制剂 Ganetespib (G) 或 Nrf2 激活剂 Bardoxolone Methyl (BM) 是否可以类似地抑制 22Rv1 细胞中的 AR 水平。低剂量的 G 和 BM 单独或联合使用可降低 AR-FL 和 AR-V7 水平,联合使用 G+BM 可使 22Rv1 细胞对 ENZ 敏感。因此,植物化学物质 SFN 或 G+BM 的安全药物联合治疗可能对 CRPC 细胞有效,特别是表达 AR-V7 的细胞。