Suppr超能文献

FBXW7环状RNA在抑制胶质瘤肿瘤发生中的新作用

Novel Role of FBXW7 Circular RNA in Repressing Glioma Tumorigenesis.

作者信息

Yang Yibing, Gao Xinya, Zhang Maolei, Yan Sheng, Sun Chengjun, Xiao Feizhe, Huang Nunu, Yang Xuesong, Zhao Kun, Zhou Huangkai, Huang Suyun, Xie Bo, Zhang Nu

机构信息

Department of Neurosurgery, The 1st Affiliated Hospital of Sun Yat-sen University, Guangzhou, Guangdong Province, PR China; Guangdong Provincial Key Laboratory of Pituitary Tumor, Guangzhou, Guangdong Province, PR China; Department of Scientific Research Section, The 1st Affiliated Hospital of Sun Yat-sen University, Guangzhou, Guangdong Province, PR China; Department of Neurosurgery, The University of Texas, MD Anderson Cancer Center, Houston, TX; Program in Cancer Biology, The University of Texas Graduate School of Biomedical Sciences at Houston, Houston, TX; Department of Pharmacology, Zhongshan School of Medicine, Sun Yat-sen University, Guangzhou, PR China.

出版信息

J Natl Cancer Inst. 2018 Mar 1;110(3):304-15. doi: 10.1093/jnci/djx166.

Abstract

BACKGROUND

Circular RNAs (circRNAs) are RNA transcripts that are widespread in the eukaryotic genome. Recent evidence indicates that circRNAs play important roles in tissue development, gene regulation, and carcinogenesis. However, whether circRNAs encode functional proteins remains elusive, although translation of several circRNAs was recently reported.

METHODS

CircRNA deep sequencing was performed by using 10 pathologically diagnosed glioblastoma samples and their paired adjacent normal brain tissues. Northern blotting, Sanger sequencing, antibody, and liquid chromatograph Tandem Mass Spectrometer were used to confirm the existence of circ-FBXW7 and its encoded protein in in two cell lines. Lentivirus-transfected stable U251 and U373 cells were used to assess the biological functions of the novel protein invitro and invivo (five mice per group). Clinical implications of circ-FBXW7 were assessed in 38 pathologically diagnosed glioblastoma samples and their paired periphery normal brain tissues by using quantitative polymerase chain reaction (two-sided log-rank test).

RESULTS

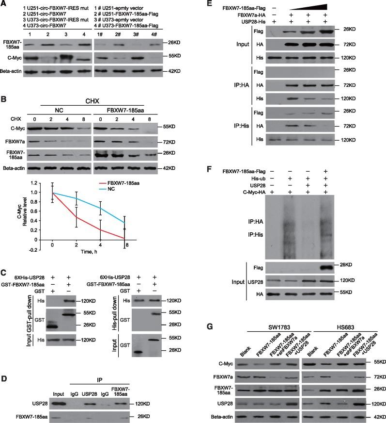
Circ-FBXW7 is abundantly expressed in the normal human brain (reads per kilobase per million mapped reads [RPKM] = 9.31). The spanning junction open reading frame in circ-FBXW7 driven by internal ribosome entry site encodes a novel 21-kDa protein, which we termed FBXW7-185aa. Upregulation of FBXW7-185aa in cancer cells inhibited proliferation and cell cycle acceleration, while knockdown of FBXW7-185aa promoted malignant phenotypes invitro and invivo. FBXW7-185aa reduced the half-life of c-Myc by antagonizing USP28-induced c-Myc stabilization. Moreover, circ-FBXW7 and FBXW7-185aa levels were reduced in glioblastoma clinical samples compared with their paired tumor-adjacent tissues (P < .001). Circ-FBXW7 expression positively associated with glioblastoma patient overall survival (P = .03).

CONCLUSIONS

Endogenous circRNA encodes a functional protein in human cells, and circ-FBXW7 and FBXW7-185aa have potential prognostic implications in brain cancer.

摘要

背景

环状RNA(circRNAs)是广泛存在于真核基因组中的RNA转录本。最近的证据表明,circRNAs在组织发育、基因调控和肿瘤发生中发挥重要作用。然而,尽管最近有报道称几种circRNAs可进行翻译,但circRNAs是否编码功能性蛋白质仍不清楚。

方法

使用10例经病理诊断的胶质母细胞瘤样本及其配对的相邻正常脑组织进行circRNA深度测序。采用Northern印迹、桑格测序、抗体和液相色谱串联质谱法来确认两种细胞系中circ-FBXW7及其编码蛋白的存在。使用慢病毒转染的稳定U251和U373细胞在体外和体内(每组五只小鼠)评估该新蛋白的生物学功能。通过定量聚合酶链反应(双侧对数秩检验)在38例经病理诊断的胶质母细胞瘤样本及其配对的外周正常脑组织中评估circ-FBXW7的临床意义。

结果

circ-FBXW7在正常人脑中大量表达(每百万映射读数中每千碱基的读数[RPKM]=9.31)。由内部核糖体进入位点驱动的circ-FBXW7中的跨接连接开放阅读框编码一种新的21 kDa蛋白,我们将其命名为FBXW7-185aa。癌细胞中FBXW7-185aa的上调抑制了增殖和细胞周期加速,而敲低FBXW7-185aa则在体外和体内促进了恶性表型。FBXW7-185aa通过拮抗USP28诱导的c-Myc稳定来降低c-Myc的半衰期。此外,与配对的肿瘤相邻组织相比,胶质母细胞瘤临床样本中的circ-FBXW7和FBXW7-185aa水平降低(P<.001)。circ-FBXW7表达与胶质母细胞瘤患者的总生存期呈正相关(P=.03)。

结论

内源性circRNA在人类细胞中编码一种功能性蛋白质,circ-FBXW7和FBXW7-185aa在脑癌中具有潜在的预后意义。

https://cdn.ncbi.nlm.nih.gov/pmc/blobs/029c/6019044/2dfa1a6022de/djx166f1.jpg

文献AI研究员

20分钟写一篇综述,助力文献阅读效率提升50倍。

立即体验

用中文搜PubMed

大模型驱动的PubMed中文搜索引擎

马上搜索

文档翻译

学术文献翻译模型,支持多种主流文档格式。

立即体验