Laboratory of Lymphocyte Signalling and Development, The Babraham Institute, Cambridge, CB22 3AT, UK.
Centre de Physiopathologie Toulouse-Purpan, INSERM UMR1043 / CNRS U5282, Toulouse, 31300, France.
Nat Commun. 2017 Sep 13;8(1):530. doi: 10.1038/s41467-017-00454-2.
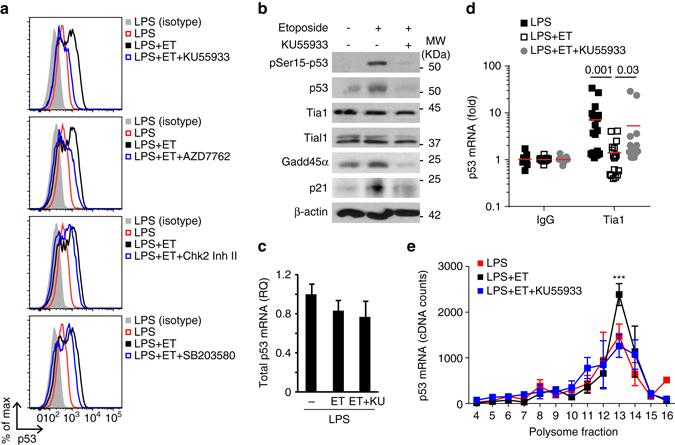
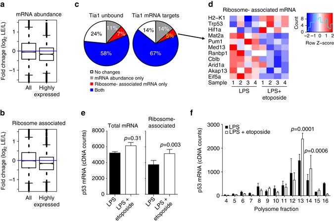
Post-transcriptional regulation of cellular mRNA is essential for protein synthesis. Here we describe the importance of mRNA translational repression and mRNA subcellular location for protein expression during B lymphocyte activation and the DNA damage response. Cytoplasmic RNA granules are formed upon cell activation with mitogens, including stress granules that contain the RNA binding protein Tia1. Tia1 binds to a subset of transcripts involved in cell stress, including p53 mRNA, and controls translational silencing and RNA granule localization. DNA damage promotes mRNA relocation and translation in part due to dissociation of Tia1 from its mRNA targets. Upon DNA damage, p53 mRNA is released from stress granules and associates with polyribosomes to increase protein synthesis in a CAP-independent manner. Global analysis of cellular mRNA abundance and translation indicates that this is an extended ATM-dependent mechanism to increase protein expression of key modulators of the DNA damage response.Sequestering mRNA in cytoplasmic stress granules is a mechanism for translational repression. Here the authors find that p53 mRNA, present in stress granules in activated B lymphocytes, is released upon DNA damage and is translated in a CAP-independent manner.
mRNA 的转录后调控对于蛋白质合成至关重要。在这里,我们描述了在 B 淋巴细胞激活和 DNA 损伤反应过程中,mRNA 翻译抑制和 mRNA 亚细胞定位对蛋白质表达的重要性。有丝分裂原激活细胞后会形成细胞质 RNA 颗粒,包括含有 RNA 结合蛋白 Tia1 的应激颗粒。Tia1 结合到一组参与细胞应激的转录本上,包括 p53 mRNA,并控制翻译沉默和 RNA 颗粒定位。DNA 损伤促进 mRNA 的重新定位和翻译,部分原因是 Tia1 与其 mRNA 靶标解离。在 DNA 损伤后,p53 mRNA 从应激颗粒中释放出来,并与多核糖体结合,以 CAP 非依赖的方式增加蛋白质合成。对细胞内 mRNA 丰度和翻译的全面分析表明,这是一种扩展的 ATM 依赖性机制,可增加 DNA 损伤反应关键调节剂的蛋白质表达。将 mRNA 隔离在细胞质应激颗粒中是一种翻译抑制机制。在这里,作者发现存在于活化 B 淋巴细胞应激颗粒中的 p53 mRNA 在 DNA 损伤后被释放,并以 CAP 非依赖的方式进行翻译。