Suppr超能文献

多囊蛋白-1 通过 PKR-eIF2α 通路抑制真核起始因子 2α 的磷酸化和细胞凋亡。

Polycystin-1 inhibits eIF2α phosphorylation and cell apoptosis through a PKR-eIF2α pathway.

机构信息

Department of Oncology and Haematology, The Second Hospital, Jilin University, 130041, Changchun, Jilin, China.

Membrane Protein Disease Research Group, Department of Physiology, Faculty of Medicine and Dentistry, University of Alberta, T6G 2H7, Edmonton, AB, Canada.

出版信息

Sci Rep. 2017 Sep 13;7(1):11493. doi: 10.1038/s41598-017-11526-0.

Abstract

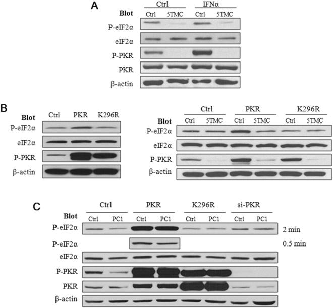
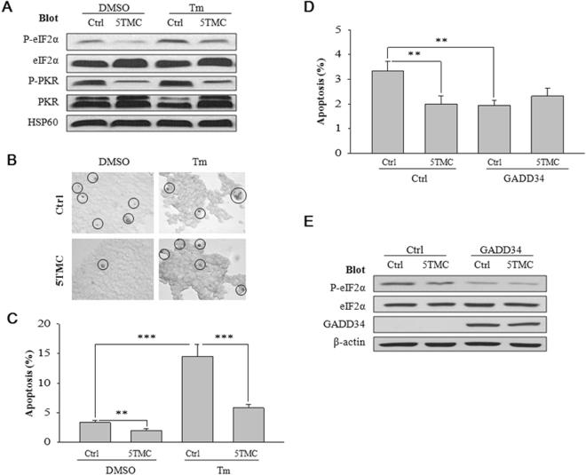
Autosomal dominant polycystic kidney disease (ADPKD) is caused by mutations in PKD1 or PKD2 which encodes polycystin-1 (PC1) and polycystin-2, respectively. PC1 was previously shown to slow cell proliferation and inhibit apoptosis but the underlying mechanisms remain elusive or controversial. Here we showed in cultured mammalian cells and Pkd1 knockout mouse kidney epithelial cells that PC1 and its truncation mutant comprising the last five transmembrane segments and the intracellular C-terminus (PC1-5TMC) down-regulate the phosphorylation of protein kinase R (PKR) and its substrate eukaryotic translation initiation factor 2 alpha (eIF2α). PKR is known to be activated by interferons and dsRNAs, inhibits protein synthesis and induces apoptosis. By co-immunoprecipitation experiments we found that PC1 truncation mutants associate with PKR, or with PKR and its activator PACT. Further experiments showed that PC1 and PC1-5TMC reduce phosphorylation of eIF2α through inhibiting PKR phosphorylation. Our TUNEL experiments using tunicamycin, an apoptosis inducer, and GADD34, an inhibitor of eIF2α phosphorylation, demonstrated that PC1-5TMC inhibits apoptosis of HEK293T cells in a PKR-eIF2α-dependent manner, with concurrent up- and down-regulation of Bcl-2 and Bax, respectively, revealed by Western blotting. Involvement of PC1-regulated eIF2α phosphorylation and a PKR-eIF2α pathway in cell apoptosis may be an important part of the mechanism underlying ADPKD pathogenesis.

摘要

常染色体显性多囊肾病(ADPKD)是由 PKD1 或 PKD2 基因突变引起的,分别编码多囊蛋白-1(PC1)和多囊蛋白-2。先前已经表明 PC1 可减缓细胞增殖并抑制细胞凋亡,但潜在的机制仍不清楚或存在争议。在这里,我们在培养的哺乳动物细胞和 Pkd1 敲除鼠肾上皮细胞中表明,PC1 及其包含最后五个跨膜结构域和细胞内 C 末端的截断突变体(PC1-5TMC)下调蛋白激酶 R(PKR)及其底物真核翻译起始因子 2α(eIF2α)的磷酸化。PKR 已知可被干扰素和 dsRNA 激活,抑制蛋白质合成并诱导细胞凋亡。通过共免疫沉淀实验,我们发现 PC1 截断突变体与 PKR 或 PKR 及其激活剂 PACT 相关联。进一步的实验表明,PC1 和 PC1-5TMC 通过抑制 PKR 磷酸化来降低 eIF2α 的磷酸化。我们使用凋亡诱导剂衣霉素和 eIF2α 磷酸化抑制剂 GADD34 的 TUNEL 实验表明,PC1-5TMC 通过 PKR-eIF2α 依赖性方式抑制 HEK293T 细胞的凋亡,Western blot 显示 Bcl-2 和 Bax 分别上调和下调。PC1 调节的 eIF2α 磷酸化和 PKR-eIF2α 通路参与细胞凋亡可能是 ADPKD 发病机制的重要组成部分。

https://cdn.ncbi.nlm.nih.gov/pmc/blobs/58ad/5597606/ebbffa2215fc/41598_2017_11526_Fig1_HTML.jpg

文献AI研究员

20分钟写一篇综述,助力文献阅读效率提升50倍。

立即体验

用中文搜PubMed

大模型驱动的PubMed中文搜索引擎

马上搜索

文档翻译

学术文献翻译模型,支持多种主流文档格式。

立即体验