Department of parasitology of Zhongshan School of Medicine, Sun Yat-sen University, Guangzhou, Guangdong 510080, China.
Key Laboratory of Tropical Disease Control (SYSU), Ministry of Education, Guangzhou, Guangdong 510080, China.
Theranostics. 2017 Aug 15;7(14):3446-3460. doi: 10.7150/thno.20359. eCollection 2017.
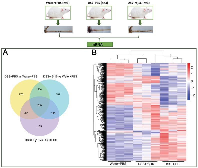
Epidemiologic studies and animal model experiments have shown that parasites have significant modulatory effects on autoimmune disorders, including inflammatory bowel disease (IBD). Recombinant Sj16 (rSj16), a 16-kDa secreted protein of () produced by (), has been shown to have immunoregulatory effects and . In this study, we aimed to determine the effects of rSj16 on dextran sulfate sodium (DSS)-induced colitis. DSS-induced colitis mice were treated with rSj16. Body weight loss, disease activity index (DAI), myeloperoxidase (MPO) activity levels, colon lengths, macroscopic scores, histopathology findings, inflammatory cytokine levels and regulatory T cell (Treg) subset levels were examined. Moreover, the differential genes expression after treated with rSj16 were sequenced, analyzed and identified. rSj16 attenuated clinical activity of DSS-induced colitis mice, diminished pro-inflammatory cytokine production, up-regulated immunoregulatory cytokine production and increased Treg percentages in DSS-induced colitis mice. Moreover, DSS-induced colitis mice treated with rSj16 displayed changes in the expression levels of specific genes in the colon and show the crucial role of peroxisome proliferator activated receptor α (PPAR-α) signaling pathway. PPAR-α activation diminished the therapeutic effects of rSj16 in DSS-induced colitis mice, indicating that the PPAR-α signaling pathway plays a crucial role in DSS-induced colitis development. rSj16 has protective effects on DSS-induced colitis, effects mediated mainly by PPAR-α signaling pathway inhibition. The findings of this study suggest that rSj16 may be useful as a therapeutic agent and that PPAR-α may be a new therapeutic target in the treatment of IBD.
流行病学研究和动物模型实验表明,寄生虫对自身免疫性疾病有显著的调节作用,包括炎症性肠病(IBD)。重组 Sj16(rSj16)是一种由 ()产生的 16kDa 分泌蛋白,已显示出免疫调节作用 和 。在这项研究中,我们旨在确定 rSj16 对葡聚糖硫酸钠(DSS)诱导的结肠炎的影响。用 rSj16 治疗 DSS 诱导的结肠炎小鼠。检测体重减轻、疾病活动指数(DAI)、髓过氧化物酶(MPO)活性水平、结肠长度、宏观评分、组织病理学发现、炎症细胞因子水平和调节性 T 细胞(Treg)亚群水平。此外,还对 rSj16 处理后的差异基因表达进行了测序、分析和鉴定。rSj16 减轻了 DSS 诱导的结肠炎小鼠的临床活动,减少了促炎细胞因子的产生,增加了免疫调节细胞因子的产生,并增加了 DSS 诱导的结肠炎小鼠中 Treg 的百分比。此外,用 rSj16 治疗的 DSS 诱导的结肠炎小鼠在结肠中显示出特定基因表达水平的变化,并显示过氧化物酶体增殖物激活受体α(PPAR-α)信号通路的关键作用。PPAR-α 激活降低了 rSj16 在 DSS 诱导的结肠炎小鼠中的治疗效果,表明 PPAR-α 信号通路在 DSS 诱导的结肠炎发展中起着关键作用。rSj16 对 DSS 诱导的结肠炎具有保护作用,其作用主要通过抑制 PPAR-α 信号通路介导。这项研究的结果表明,rSj16 可能是一种有用的治疗药物,PPAR-α 可能是治疗 IBD 的新治疗靶点。