Suppr超能文献

[具体物种]和[具体物种]的分子特征为了解禽梨形虫的进化和宿主特异性提供了线索。

Molecular characterization of and provides insight into the evolution and host specificity of avian piroplasmids.

作者信息

Yabsley Michael J, Vanstreels Ralph E T, Shock Barbara C, Purdee Michaelle, Horne Elizabeth C, Peirce Michael A, Parsons Nola J

机构信息

Daniel B. Warnell School of Forestry and Natural Resources, University of Georgia, Athens, GA, USA.

Southeastern Cooperative Wildlife Disease Study, Department of Population Health, College of Veterinary Medicine, University of Georgia, Athens, GA, USA.

出版信息

Int J Parasitol Parasites Wildl. 2017 Aug 24;6(3):257-264. doi: 10.1016/j.ijppaw.2017.08.006. eCollection 2017 Dec.

Abstract

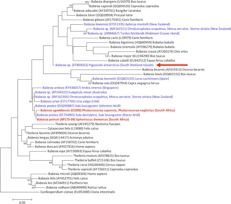
There are 16 recognized species of avian-infecting spp. (Piroplasmida: Babesiidae). While the classification of piroplasmids has been historically based on morphological differences, geographic isolation and presumed host and/or vector specificities, recent studies employing gene sequence analysis have provided insight into their phylogenetic relationships and host distribution and specificity. In this study, we analyzed the sequences of the 18S rRNA gene and ITS-1 and ITS-2 regions of two species from South African seabirds: from African penguins () and from Bank and Cape cormorants ( and , respectively). Our results show that avian spp. are not monophyletic, with at least three distinct phylogenetic groups. and are closely related, and fall within the same phylogenetic group as (from herons ), (from boobies spp.) and (from murres ). The validity of and as separate species is corroborated by both morphological and genetic evidence. On the other hand, our results indicate that might be a synonym of , which in turn would be a host generalist that infects seabirds from multiple orders. Further studies combining morphological and molecular methods are warranted to clarify the taxonomy, phylogeny and host distribution of avian piroplasmids.

摘要

已确认有16种可感染禽类的梨形虫物种(梨形虫纲:巴贝斯虫科)。虽然梨形虫的分类历史上一直基于形态差异、地理隔离以及假定的宿主和/或媒介特异性,但最近采用基因序列分析的研究为它们的系统发育关系、宿主分布和特异性提供了深入了解。在本研究中,我们分析了来自南非海鸟的两个物种的18S rRNA基因以及ITS-1和ITS-2区域的序列:分别来自非洲企鹅( )以及斑头鸬鹚和海角鸬鹚(分别为 和 )。我们的结果表明,禽类梨形虫物种并非单系的,而是至少有三个不同的系统发育组。 和 密切相关,并且与来自鹭( )的 、来自鲣鸟(鲣鸟属 )的 以及来自海鸠( )的 属于同一系统发育组。 和 作为独立物种的有效性得到了形态学和遗传学证据的证实。另一方面,我们的结果表明, 可能是 的同义词,而 反过来可能是一种能感染多个目海鸟的泛宿主物种。有必要进一步开展结合形态学和分子方法的研究,以阐明禽类梨形虫的分类学、系统发育和宿主分布。

https://cdn.ncbi.nlm.nih.gov/pmc/blobs/bf83/5582639/e6d51bdaebbf/fx1.jpg

相似文献

1
Molecular characterization of and provides insight into the evolution and host specificity of avian piroplasmids.
Int J Parasitol Parasites Wildl. 2017 Aug 24;6(3):257-264. doi: 10.1016/j.ijppaw.2017.08.006. eCollection 2017 Dec.
2
Empirical Primaquine Treatment of Avian Babesiosis in Seabirds.
J Avian Med Surg. 2019 Sep 9;33(3):258-264. doi: 10.1647/20178-373.
3
Epidemiology and molecular phylogeny of Babesia sp. in Little Penguins Eudyptula minor in Australia.
Int J Parasitol Parasites Wildl. 2015 Mar 25;4(2):198-205. doi: 10.1016/j.ijppaw.2015.03.002. eCollection 2015 Aug.
4
Description of novel Babesia species and associated lesions from common murres (Uria aalge) from California.
J Parasitol. 2009 Oct;95(5):1183-8. doi: 10.1645/GE-1955.1. Epub 2009 Apr 6.
5
A novel variant of Babesia sp. (Piroplasmida) as a hemoparasite in procellariiform seabirds.
Parasitol Res. 2023 Aug;122(8):1935-1941. doi: 10.1007/s00436-023-07894-4. Epub 2023 Jun 14.
6
Redescription of Babesia ardeae Toumanoff, 1940, a parasite of Ardeidae, including molecular characterization.
Parasitol Res. 2017 Mar;116(3):1089-1097. doi: 10.1007/s00436-017-5394-1. Epub 2017 Feb 3.
10
Phylogeny and evolution of the Piroplasmida as inferred from 18S rRNA sequences.
Int J Parasitol. 2012 Apr;42(4):353-63. doi: 10.1016/j.ijpara.2012.02.005. Epub 2012 Mar 13.

引用本文的文献

2
Screening Wild Birds for Tick-Borne Zoonotic Pathogens in Portugal.
Pathogens. 2025 Jan 15;14(1):75. doi: 10.3390/pathogens14010075.
3
Coinfection of and in the Tick -A Neglected Public Health Issue in Europe?
Pathogens. 2024 Jan 17;13(1):81. doi: 10.3390/pathogens13010081.
4
Molecular detection of piroplasmids in mammals from the Superorder Xenarthra in Brazil.
Parasitol Res. 2023 Dec;122(12):3169-3180. doi: 10.1007/s00436-023-08008-w. Epub 2023 Oct 18.
5
A novel variant of Babesia sp. (Piroplasmida) as a hemoparasite in procellariiform seabirds.
Parasitol Res. 2023 Aug;122(8):1935-1941. doi: 10.1007/s00436-023-07894-4. Epub 2023 Jun 14.
6
Haemosporidian parasites in the ash-breasted Sierra finch (): insights from an Andean dry forest population.
Parasitology. 2023 Jan;150(1):115-128. doi: 10.1017/S0031182022001603. Epub 2022 Nov 8.
9
Potential Role of Avian Populations in the Epidemiology of spp. and spp.
Vet Sci. 2021 Dec 17;8(12):334. doi: 10.3390/vetsci8120334.
10
Three Babesia species in Ixodes ricinus ticks from migratory birds in Sweden.
Parasit Vectors. 2021 Apr 1;14(1):183. doi: 10.1186/s13071-021-04684-8.

本文引用的文献

1
Redescription of Babesia ardeae Toumanoff, 1940, a parasite of Ardeidae, including molecular characterization.
Parasitol Res. 2017 Mar;116(3):1089-1097. doi: 10.1007/s00436-017-5394-1. Epub 2017 Feb 3.
2
Occurrence of blood parasites in seabirds admitted for rehabilitation in the Western Cape, South Africa, 2001-2013.
Vet Parasitol. 2017 Jan 15;233:52-61. doi: 10.1016/j.vetpar.2016.12.001. Epub 2016 Dec 2.
4
First record of Babesia sp. in Antarctic penguins.
Ticks Tick Borne Dis. 2016 Apr;7(3):498-501. doi: 10.1016/j.ttbdis.2016.02.006. Epub 2016 Feb 10.
5
The tick Ixodes uriae (Acari: Ixodidae): Hosts, geographical distribution, and vector roles.
Ticks Tick Borne Dis. 2015 Sep;6(6):843-68. doi: 10.1016/j.ttbdis.2015.07.014. Epub 2015 Jul 26.
6
Epidemiology and molecular phylogeny of Babesia sp. in Little Penguins Eudyptula minor in Australia.
Int J Parasitol Parasites Wildl. 2015 Mar 25;4(2):198-205. doi: 10.1016/j.ijppaw.2015.03.002. eCollection 2015 Aug.
7
Piroplasms of New Zealand seabirds.
Parasitol Res. 2014 Dec;113(12):4407-14. doi: 10.1007/s00436-014-4118-z. Epub 2014 Sep 10.
8

文献AI研究员

20分钟写一篇综述,助力文献阅读效率提升50倍。

立即体验

用中文搜PubMed

大模型驱动的PubMed中文搜索引擎

马上搜索

文档翻译

学术文献翻译模型,支持多种主流文档格式。

立即体验