Dasari Bhanu Chandar, Cashman Siobhan M, Kumar-Singh Rajendra
Department of Developmental, Molecular, and Chemical Biology, Program in Genetics, Sackler School of Graduate Biomedical Sciences, Tufts University School of Medicine, 136 Harrison Avenue, Boston, MA 02111, USA.
Department of Developmental, Molecular, and Chemical Biology, Program in Genetics, Sackler School of Graduate Biomedical Sciences, Tufts University School of Medicine, 136 Harrison Avenue, Boston, MA 02111, USA.
Mol Ther Nucleic Acids. 2017 Sep 15;8:77-89. doi: 10.1016/j.omtn.2017.06.004. Epub 2017 Jun 10.
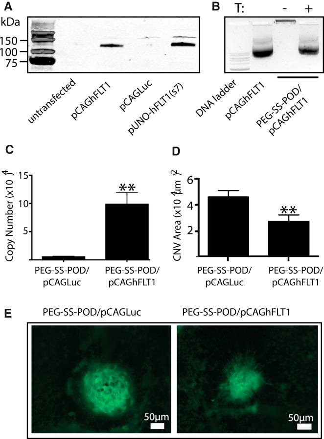
Non-viral gene delivery systems are being developed to address limitations of viral gene delivery. Many of these non-viral systems are modeled on the properties of viruses including cell surface binding, endocytosis, endosomal escape, and nuclear targeting. Most non-viral gene transfer systems exhibit little correlation between in vitro and in vivo efficiency, hampering a systematic approach to their development. Previously, we have described a 3.5 kDa peptide (peptide for ocular delivery [POD]) that targets cell surface sialic acid. When functionalized with polyethylene glycol (PEG) via a sulfhydryl group on the N-terminal cysteine of POD, PEG-POD could compact plasmid DNA, forming 120- to 180-nm homogeneous nanoparticles. PEG-POD enabled modest gene transfer and rescue of retinal degeneration in vivo. Systematic investigation of different stages of gene transfer by PEG-POD nanoparticles was hampered by their inability to deliver genes in vitro. Herein, we describe functionalization of POD with PEG using a reducible orthopyridyl disulfide bond. These reducible nanoparticles enabled gene transfer in vitro while retaining their in vivo gene transfer properties. These reducible PEG-POD nanoparticles were utilized to deliver human FLT1 to the retina in vivo, achieving a 50% reduction in choroidal neovascularization in a murine model of age-related macular degeneration.
非病毒基因递送系统正在被开发以解决病毒基因递送的局限性。这些非病毒系统中的许多是基于病毒的特性构建的,包括细胞表面结合、内吞作用、内体逃逸和核靶向。大多数非病毒基因转移系统在体外和体内效率之间几乎没有相关性,这阻碍了对其进行系统开发的方法。此前,我们描述了一种靶向细胞表面唾液酸的3.5 kDa肽(眼部递送肽[POD])。当通过POD N端半胱氨酸上的巯基用聚乙二醇(PEG)进行功能化时,PEG-POD可以压缩质粒DNA,形成120至180纳米的均匀纳米颗粒。PEG-POD在体内实现了适度的基因转移并挽救了视网膜变性。由于PEG-POD纳米颗粒无法在体外递送基因,因此阻碍了对其基因转移不同阶段的系统研究。在此,我们描述了使用可还原的邻吡啶基二硫键对POD进行PEG功能化。这些可还原的纳米颗粒在体外实现了基因转移,同时保留了其体内基因转移特性。这些可还原的PEG-POD纳米颗粒被用于在体内将人FLT1递送至视网膜,在年龄相关性黄斑变性的小鼠模型中使脉络膜新生血管减少了50%。