Department of Oncology-Pathology, Karolinska Institutet, Stockholm, Sweden.
Department of Molecular Oncology, The Netherlands Cancer Institute, Amsterdam, Netherlands.
J Immunother Cancer. 2017 Sep 19;5(1):73. doi: 10.1186/s40425-017-0275-9.
Adoptive natural killer (NK) cell transfer is being increasingly used as cancer treatment. However, clinical responses have so far been limited to patients with hematological malignancies. A potential limiting factor in patients with solid tumors is defective homing of the infused NK cells to the tumor site. Chemokines regulate the migration of leukocytes expressing corresponding chemokine receptors. Various solid tumors, including renal cell carcinoma (RCC), readily secrete ligands for the chemokine receptor CXCR2. We hypothesize that infusion of NK cells expressing high levels of the CXCR2 chemokine receptor will result in increased influx of the transferred NK cells into tumors, and improved clinical outcome in patients with cancer.
Blood and tumor biopsies from 14 primary RCC patients were assessed by flow cytometry and chemokine analysis. Primary NK cells were transduced with human CXCR2 using a retroviral system. CXCR2 receptor functionality was determined by Calcium flux and NK cell migration was evaluated in transwell assays.
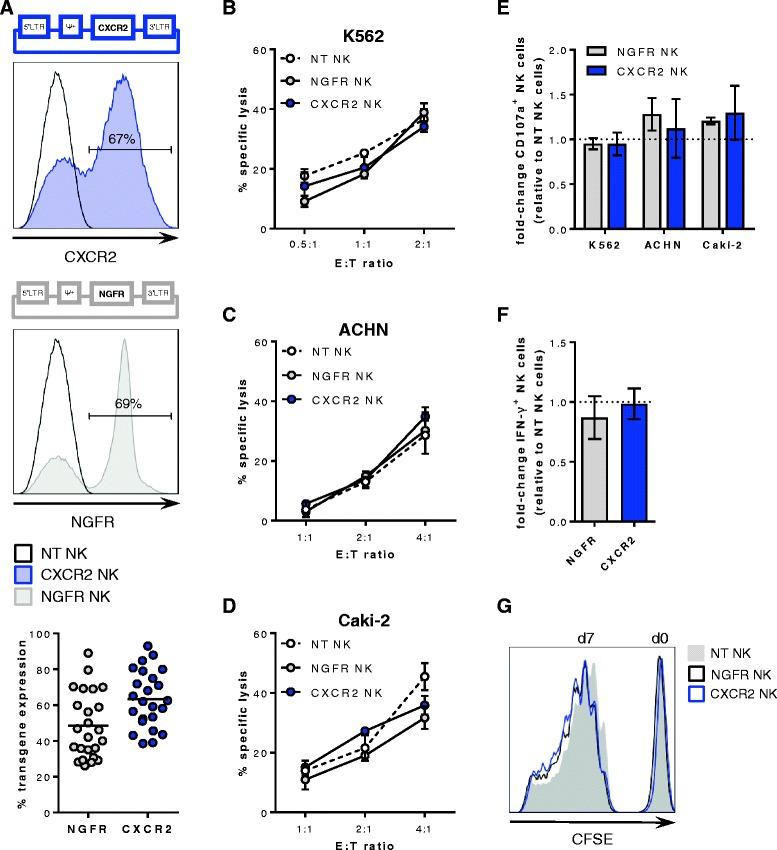
We detected higher concentrations of CXCR2 ligands in tumors compared with plasma of RCC patients. In addition, CXCL5 levels correlated with the intratumoral infiltration of CXCR2-positive NK cells. However, tumor-infiltrating NK cells from RCC patients expressed lower CXCR2 compared with peripheral blood NK cells. Moreover, healthy donor NK cells rapidly lost their CXCR2 expression upon in vitro culture and expansion. Genetic modification of human primary NK cells to re-express CXCR2 improved their ability to specifically migrate along a chemokine gradient of recombinant CXCR2 ligands or RCC tumor supernatants compared with controls. The enhanced trafficking resulted in increased killing of target cells. In addition, while their functionality remained unchanged compared with control NK cells, CXCR2-transduced NK cells obtained increased adhesion properties and formed more conjugates with target cells.
To increase the success of NK cell-based therapies of solid tumors, it is of great importance to promote their homing to the tumor site. In this study, we show that stable engineering of human primary NK cells to express a chemokine receptor thereby enhancing their migration is a promising strategy to improve anti-tumor responses following adoptive transfer of NK cells.
过继性自然杀伤 (NK) 细胞转移作为癌症治疗方法正被越来越多地应用。然而,到目前为止,临床反应仅限于血液系统恶性肿瘤患者。在实体瘤患者中,一个潜在的限制因素是输注的 NK 细胞向肿瘤部位的归巢缺陷。趋化因子调节表达相应趋化因子受体的白细胞的迁移。各种实体瘤,包括肾细胞癌 (RCC),容易分泌趋化因子受体 CXCR2 的配体。我们假设,输注高表达 CXCR2 趋化因子受体的 NK 细胞将导致转移的 NK 细胞更多地涌入肿瘤,并改善癌症患者的临床结果。
通过流式细胞术和趋化因子分析评估 14 名原发性 RCC 患者的血液和肿瘤活检。使用逆转录病毒系统将人 CXCR2 转导至原代 NK 细胞。通过钙通量测定 CXCR2 受体功能,通过 Transwell 测定评估 NK 细胞迁移。
我们检测到 RCC 患者肿瘤中的 CXCR2 配体浓度高于血浆。此外,CXCL5 水平与 CXCR2 阳性 NK 细胞在肿瘤内的浸润相关。然而,与外周血 NK 细胞相比,RCC 患者肿瘤浸润 NK 细胞表达的 CXCR2 较低。此外,健康供体 NK 细胞在体外培养和扩增后会迅速丧失其 CXCR2 表达。与对照相比,对人原代 NK 细胞进行基因修饰以重新表达 CXCR2,可改善其沿重组 CXCR2 配体或 RCC 肿瘤上清液的趋化因子梯度特异性迁移的能力。增强的迁移导致对靶细胞的杀伤增加。此外,与对照 NK 细胞相比,CXCR2 转导的 NK 细胞获得了增加的粘附特性,并与靶细胞形成更多的共轭物,但其功能保持不变。
为了提高 NK 细胞治疗实体瘤的成功率,促进其向肿瘤部位归巢非常重要。在这项研究中,我们表明,通过稳定工程改造人原代 NK 细胞以表达趋化因子受体,从而增强其迁移能力,是提高 NK 细胞过继转移后抗肿瘤反应的一种很有前途的策略。