Suppr超能文献

通过 GAL4/UAS 系统在桑蚕中对异位蛋白表达的精细化:在行为和发育研究中的应用。

Refinement of ectopic protein expression through the GAL4/UAS system in Bombyx mori: application to behavioral and developmental studies.

机构信息

Division of Life Sciences, Graduate School of Natural Science and Technology, Kanazawa University, Kakuma-machi, Kanazawa, Ishikawa, 920-1192, Japan.

Research Center for Advanced Science and Technology, The University of Tokyo, 4-6-1 Komaba, Meguro-ku, Tokyo, 153-8904, Japan.

出版信息

Sci Rep. 2017 Sep 18;7(1):11795. doi: 10.1038/s41598-017-12102-2.

Abstract

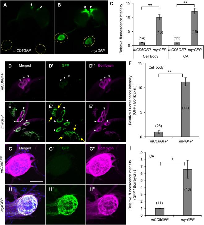
Silkmoth, Bombyx mori, is one of the important model insects in which transgenic techniques and the GAL4/UAS system are applicable. However, due to cytotoxicity and low transactivation activity of GAL4, effectiveness of the GAL4/UAS system and its application in B. mori are still limited. In the present study, we refined the previously reported UAS vector by exploiting transcriptional and translational enhancers, and achieved 200-fold enhancement of reporter GFP fluorescence in the GAL4/UAS system. Enhanced protein expression of membrane-targeted GFP and calcium indicator protein (GCaMP5G) drastically improved visualization of fine neurite structures and neural activity, respectively. Also, with the refined system, we generated a transgenic strain that expresses tetanus toxin light chain (TeTxLC), which blocks synaptic transmission, under the control of GAL4. Ectopic TeTxLC expression in the sex pheromone receptor neurons inhibited male courtship behavior, proving effectiveness of TeTxLC on loss-of-function analyses of neural circuits. In addition, suppression of prothoracicotropic hormone (PTTH) or insulin-like peptide (bombyxin) secretion impaired developmental timing and growth rate, respectively. Furthermore, we revealed that larval growth is sex-differentially regulated by these peptide hormones. The present study provides important technical underpinnings of transgenic approaches in silkmoths and insights into mechanisms of postembryonic development in insects.

摘要

家蚕是一种重要的模式昆虫,可应用转基因技术和 GAL4/UAS 系统。然而,由于 GAL4 的细胞毒性和低转录激活活性,GAL4/UAS 系统的有效性及其在家蚕中的应用仍然受到限制。在本研究中,我们利用转录和翻译增强子对先前报道的 UAS 载体进行了改进,使 GAL4/UAS 系统中的报告 GFP 荧光增强了 200 倍。膜靶向 GFP 和钙指示剂蛋白(GCaMP5G)的增强蛋白表达分别极大地改善了精细神经突结构和神经活动的可视化。此外,利用改良的系统,我们生成了一个表达破伤风毒素轻链(TeTxLC)的转基因品系,该毒素在 GAL4 的控制下阻断突触传递。性信息素受体神经元中的 TeTxLC 异位表达抑制了雄蛾求偶行为,证明了 TeTxLC 在神经回路功能丧失分析中的有效性。此外,促前胸腺激素(PTTH)或胰岛素样肽( bombyxin)的抑制分别损害了发育定时和生长速度。此外,我们揭示了这些肽激素对幼虫生长的性别差异调节。本研究为家蚕的转基因方法提供了重要的技术基础,并深入了解了昆虫胚胎后发育的机制。

https://cdn.ncbi.nlm.nih.gov/pmc/blobs/eadb/5603595/3d5108ddd8ce/41598_2017_12102_Fig1_HTML.jpg

文献检索

告别复杂PubMed语法,用中文像聊天一样搜索,搜遍4000万医学文献。AI智能推荐,让科研检索更轻松。

立即免费搜索

文件翻译

保留排版,准确专业,支持PDF/Word/PPT等文件格式,支持 12+语言互译。

免费翻译文档

深度研究

AI帮你快速写综述,25分钟生成高质量综述,智能提取关键信息,辅助科研写作。

立即免费体验