Suppr超能文献

证据表明,CA3 是导致疼痛和抑郁共病的基础,同时,吴茱萸汤对神经病理性疼痛具有共调控作用。

Evidence that CA3 is Underling the Comorbidity Between Pain and Depression and the Co-curation by Wu-Tou decoction in Neuropathic Pain.

机构信息

Institute of Chinese Materia Medica, China Academy of Chinese Medical Sciences, Beijing, 100700, China.

出版信息

Sci Rep. 2017 Sep 20;7(1):11935. doi: 10.1038/s41598-017-12184-y.

Abstract

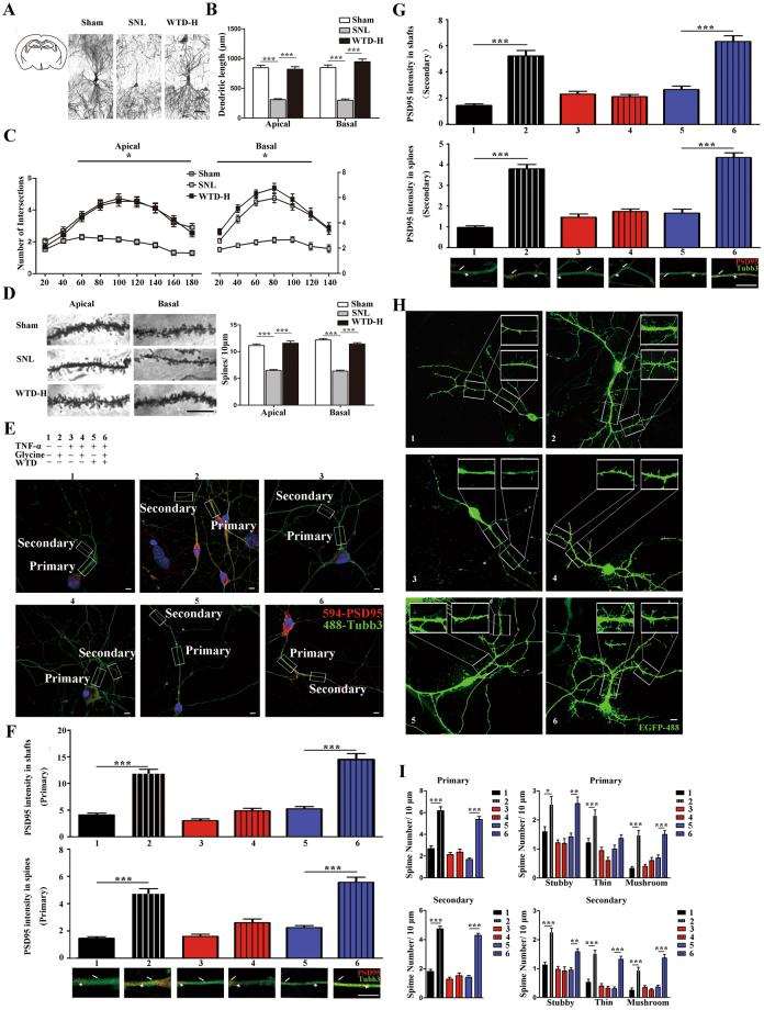
In neuropathic pain (NP), the atrophy of hippocampus contributes to the comorbidity between pain, depression and the cognitive deficits. However, the exact mechanism underling the comorbidity, the effective control of the degenerations in hippocampus and the remission of the accompanied depressive symptoms are still lacking. Wu-Tou decoction (WTD) has been prescribed for inflammatory pain for thousands of years. In this study, we manifested the effects of WTD on the pain, depression and anxiety co-curative symptoms of NP. Moreover, we reported that WTD rescued the mal-regulated BDNF and TNF-α in hippocampal CA3 alone, which is proven contributing to the pain and induced psychiatric symptoms. Finally, analysis of biochemistry, morphology and electrophysiology exhibited the potential mechanism of WTD in CA3. We found that, in the late stage of SNL condition, WTD mediated the rescue of the down-regulated glutamate as well as its pre-synaptic vesicular glutamate transporters (VGLuT1) and the post-synaptic α-amino-3-hydroxy-5-methyl-4-isoxazolepropionic acid (AMPA) receptors in CA3. In sum, the targeted mediation of glutamatergic system in CA3 suggest that WTD may be responsible for the remission of the hypo-functioned CA3 glutamatergic neurons and further contribute to the co-curative effects of WTD.

摘要

在神经病理性疼痛(NP)中,海马体的萎缩导致疼痛、抑郁和认知功能障碍共病。然而,共病的确切机制、海马体退化的有效控制以及伴随的抑郁症状的缓解仍然缺乏。乌头汤(WTD)已被用于治疗炎症性疼痛数千年。在这项研究中,我们证明了 WTD 对 NP 的疼痛、抑郁和焦虑共病症状的治疗作用。此外,我们报告称,WTD 单独挽救了海马体 CA3 中失调的 BDNF 和 TNF-α,这被证明有助于疼痛和诱发精神症状。最后,生物化学、形态学和电生理学分析显示了 WTD 在 CA3 中的潜在机制。我们发现,在 SNL 状态的后期,WTD 介导了下调的谷氨酸以及其突触前囊泡谷氨酸转运体(VGLuT1)和突触后α-氨基-3-羟基-5-甲基-4-异恶唑丙酸(AMPA)受体在 CA3 中的恢复。总之,CA3 中谷氨酸能系统的靶向调节表明,WTD 可能负责缓解功能低下的 CA3 谷氨酸能神经元的功能障碍,并进一步有助于 WTD 的共病治疗效果。

https://cdn.ncbi.nlm.nih.gov/pmc/blobs/df8e/5607326/918c0acfdd52/41598_2017_12184_Fig1_HTML.jpg

文献检索

告别复杂PubMed语法,用中文像聊天一样搜索,搜遍4000万医学文献。AI智能推荐,让科研检索更轻松。

立即免费搜索

文件翻译

保留排版,准确专业,支持PDF/Word/PPT等文件格式,支持 12+语言互译。

免费翻译文档

深度研究

AI帮你快速写综述,25分钟生成高质量综述,智能提取关键信息,辅助科研写作。

立即免费体验