Suppr超能文献

社会隔离调节雄性大鼠促性腺激素抑制激素神经元中CLOCK蛋白和β-连环蛋白的表达模式。

Social Isolation Modulates CLOCK Protein and Beta-Catenin Expression Pattern in Gonadotropin-Inhibitory Hormone Neurons in Male Rats.

作者信息

Teo Chuin Hau, Soga Tomoko, Parhar Ishwar S

机构信息

School of Medicine and Health Sciences, Brain Research Institute, Monash University Malaysia, Subang Jaya, Malaysia.

出版信息

Front Endocrinol (Lausanne). 2017 Sep 7;8:225. doi: 10.3389/fendo.2017.00225. eCollection 2017.

Abstract

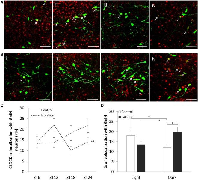
Postweaning social isolation reduces the amplitude of the daily variation of CLOCK protein in the brain and induces lower reproductive activity. Gonadotropin-inhibitory hormone (GnIH) acts as an inhibitor in the reproductive system and has been linked to stress. Social isolation has been shown to lower neuronal activity of GnIH-expressing neurons in the dorsomedial hypothalamus (DMH). The exact mechanism by which social isolation may affect GnIH is still unclear. We investigated the impact of social isolation on regulatory cellular mechanisms in GnIH neurons. We examined immunohistochemistry the expression of CLOCK protein at four different times throughout the day in GnIH cells tagged with enhanced fluorescent green protein (EGFP-GnIH) in 9-week-old adult male rats that have been raised for 6 weeks under postweaning social isolation and compared them with group-raised control rats of the same age. We also studied the expression of β-catenin-which has been shown to be affected by circadian proteins such as Bmal1-in EGFP-GnIH neurons to determine whether it could play a role in linking CLOCK in GnIH neurons. We found that social isolation modifies the pattern of CLOCK expression in GnIH neurons in the DMH. Socially isolated rats displayed greater CLOCK expression in the dark phase, while control rats displayed increased CLOCK expression in the light phase. Furthermore, β-catenin expression pattern in GnIH cells was disrupted by social isolation. This suggests that social isolation triggers changes in CLOCK and GnIH expression, which may be associated with an increase in nuclear β-catenin during the dark phase.

摘要

断奶后社会隔离会降低大脑中CLOCK蛋白每日变化的幅度,并导致较低的生殖活性。促性腺激素抑制激素(GnIH)在生殖系统中起抑制剂作用,且与应激有关。研究表明,社会隔离会降低下丘脑背内侧核(DMH)中表达GnIH的神经元的神经活动。社会隔离可能影响GnIH的确切机制仍不清楚。我们研究了社会隔离对GnIH神经元调节细胞机制的影响。我们用免疫组织化学方法检测了在断奶后社会隔离环境中饲养6周的9周龄成年雄性大鼠中,用增强型绿色荧光蛋白(EGFP-GnIH)标记的GnIH细胞在一天中四个不同时间点的CLOCK蛋白表达,并将其与同龄的群居对照大鼠进行比较。我们还研究了β-连环蛋白(已证明其受诸如Bmal1等昼夜节律蛋白影响)在EGFP-GnIH神经元中的表达,以确定它是否在连接GnIH神经元中的CLOCK方面发挥作用。我们发现社会隔离改变了DMH中GnIH神经元的CLOCK表达模式。社会隔离的大鼠在黑暗阶段显示出更高的CLOCK表达,而对照大鼠在光照阶段显示出CLOCK表达增加。此外,社会隔离破坏了GnIH细胞中β-连环蛋白的表达模式。这表明社会隔离触发了CLOCK和GnIH表达的变化,这可能与黑暗阶段核β-连环蛋白的增加有关。

https://cdn.ncbi.nlm.nih.gov/pmc/blobs/8946/5594079/3c3825acf99c/fendo-08-00225-g001.jpg

文献AI研究员

20分钟写一篇综述,助力文献阅读效率提升50倍。

立即体验

用中文搜PubMed

大模型驱动的PubMed中文搜索引擎

马上搜索

文档翻译

学术文献翻译模型,支持多种主流文档格式。

立即体验