Suppr超能文献

通过小干扰RNA使DNA甲基转移酶1功能丧失,可通过重新激活RASSF1A和APC来损害非小细胞肺癌的生长,并减轻副作用。

The loss-of-function of DNA methyltransferase 1 by siRNA impairs the growth of non-small cell lung cancer with alleviated side effects via reactivation of RASSF1A and APC and .

作者信息

Lai Qi, Xu Yin-Hui, Chen Qiang, Tang Liang, Li An-Gui, Zhang Li-Fei, Zhang Chun-Fang, Song Jian-Fei, Du Zhen-Zong

机构信息

Department of Thoracic Surgery, Xiangya Hospital of Central South University, Changsha 410008, P.R. China.

Department of Thoracic Surgery, The Second Affiliated Hospital of Guilin Medical University, Guilin 541199, P.R. China.

出版信息

Oncotarget. 2017 Jul 26;8(35):59301-59311. doi: 10.18632/oncotarget.19573. eCollection 2017 Aug 29.

Abstract

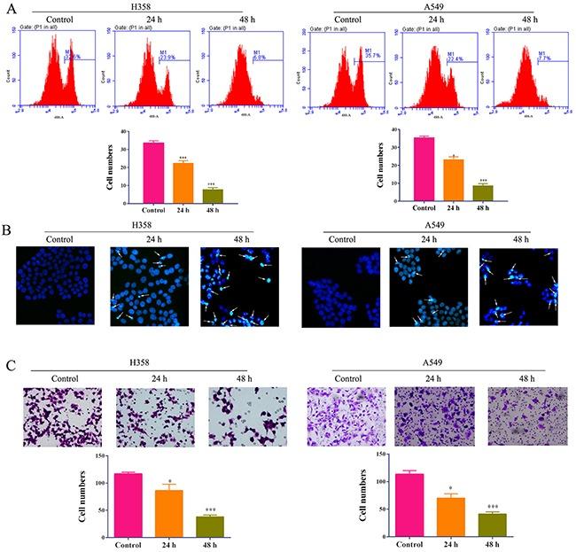
Hypermethylation of tumor suppressor genes (TSGs) promoters by DNA methyltransferase (DNMT) can be observed in almost all cancers which represent a hallmark of carcinogenesis, including lung cancer. DNMT inhibitors (e.g.5-Aza-CR/CdR) reactivate TSGs to exert anti-cancer activity and have been applied into the clinical. However, it is cytotoxic even at low concentrations, which might be not directly related to DNA methylation. We here investigated an alternative strategy in the lung cancer therapy and aimed to estimate and compare its efficiency and side effects of knockdown of DNMT1 and . Lung cancer tissues (n=20) showed enhanced expression of DNMT1 than corresponding non-neoplastic tissues. Similar results were found in lung cancer cell lines A549 and H538. The treatment of 5-Aza-CR or knockdown of DNMT1 could inhibit the expressions of DNMT1 but restore the TSGs expressions including the Ras association domain family 1A (RASSF1A) and the adenomatous polyposis coli (APC) via the demethylation of its promoter region, which results in the decreased proliferation, increased apoptosis and impaired ability of migration. Importantly, knockdown of DNMT1 by siRNA also effectively demethylated the RASSF1A and APC promoter, elevated their expressions and limited tumor growth, which functioned like 5-Aza-CR but with alleviated side effects, suggesting that knockdown of DNMT1 might be potential strategy for the treatment of lung cancer with better tolerability.

摘要

在几乎所有癌症(包括肺癌)中都能观察到DNA甲基转移酶(DNMT)导致的肿瘤抑制基因(TSG)启动子高甲基化,这是癌症发生的一个标志。DNMT抑制剂(如5-氮杂胞苷/脱氧胞苷)可使TSG重新激活以发挥抗癌活性,并已应用于临床。然而,它即使在低浓度下也具有细胞毒性,这可能与DNA甲基化没有直接关系。我们在此研究了肺癌治疗的另一种策略,旨在评估和比较敲低DNMT1的效率及其副作用。肺癌组织(n = 20)中DNMT1的表达高于相应的非肿瘤组织。在肺癌细胞系A549和H538中也发现了类似结果。5-氮杂胞苷处理或敲低DNMT1可抑制DNMT1的表达,但通过其启动子区域的去甲基化恢复TSG的表达,包括Ras关联结构域家族1A(RASSF1A)和腺瘤性息肉病基因(APC),这导致增殖减少。凋亡增加和迁移能力受损。重要的是,通过小干扰RNA(siRNA)敲低DNMT1也有效地使RASSF1A和APC启动子去甲基化,提高它们的表达并限制肿瘤生长,其作用类似于5-氮杂胞苷,但副作用减轻,这表明敲低DNMT1可能是治疗肺癌的潜在策略,耐受性更好。

https://cdn.ncbi.nlm.nih.gov/pmc/blobs/0558/5601733/00ae5ea45cd3/oncotarget-08-59301-g001.jpg

文献AI研究员

20分钟写一篇综述,助力文献阅读效率提升50倍。

立即体验

用中文搜PubMed

大模型驱动的PubMed中文搜索引擎

马上搜索

文档翻译

学术文献翻译模型,支持多种主流文档格式。

立即体验