Suppr超能文献

小脑共济失调 6 型患者诱导多能干细胞来源的神经元中双顺反子 CACNA1A 基因的表达。

Bicistronic CACNA1A Gene Expression in Neurons Derived from Spinocerebellar Ataxia Type 6 Patient-Induced Pluripotent Stem Cells.

机构信息

1 Institute for Neuroscience, Medical University of Innsbruck , Innsbruck, Austria .

2 Division of Physiology, Medical University of Innsbruck , Innsbruck, Austria .

出版信息

Stem Cells Dev. 2017 Nov 15;26(22):1612-1625. doi: 10.1089/scd.2017.0085. Epub 2017 Oct 30.

Abstract

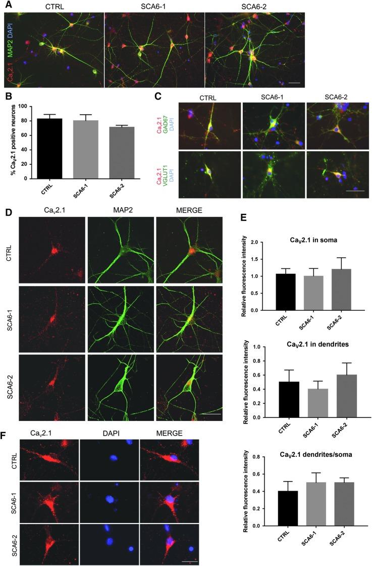
Spinocerebellar ataxia type 6 (SCA6) is an autosomal-dominant neurodegenerative disorder that is caused by a CAG trinucleotide repeat expansion in the CACNA1A gene. As one of the few bicistronic genes discovered in the human genome, CACNA1A encodes not only the α1A subunit of the P/Q type voltage-gated Ca channel Ca2.1 but also the α1ACT protein, a 75 kDa transcription factor sharing the sequence of the cytoplasmic C-terminal tail of the α1A subunit. Isoforms of both proteins contain the polyglutamine (polyQ) domain that is expanded in SCA6 patients. Although certain SCA6 phenotypes appear to be specific for Purkinje neurons, other pathogenic effects of the SCA6 polyQ mutation can affect a broad spectrum of central nervous system (CNS) neuronal subtypes. We investigated the expression and function of CACNA1A gene products in human neurons derived from induced pluripotent stem cells from two SCA6 patients. Expression levels of CACNA1A encoding α1A subunit were similar between SCA6 and control neurons, and no differences were found in the subcellular distribution of Ca2.1 channel protein. The α1ACT immunoreactivity was detected in the majority of cell nuclei of SCA6 and control neurons. Although no SCA6 genotype-dependent differences in Ca2.1 channel function were observed, they were found in the expression levels of the α1ACT target gene Granulin (GRN) and in glutamate-induced cell vulnerability.

摘要

脊髓小脑性共济失调 6 型(SCA6)是一种常染色体显性遗传性神经退行性疾病,由 CACNA1A 基因中的 CAG 三核苷酸重复扩展引起。作为人类基因组中发现的少数双顺反子基因之一,CACNA1A 不仅编码 P/Q 型电压门控 Ca2.1 钙通道的 α1A 亚基,还编码 α1ACT 蛋白,这是一种 75kDa 的转录因子,与 α1A 亚基的细胞质 C 末端尾部序列共享。两种蛋白的同工型都包含在 SCA6 患者中扩展的多聚谷氨酰胺(polyQ)结构域。尽管某些 SCA6 表型似乎是浦肯野神经元特有的,但 SCA6 polyQ 突变的其他致病效应可以影响中枢神经系统(CNS)神经元亚型的广泛谱。我们研究了来自两位 SCA6 患者的诱导多能干细胞衍生的人类神经元中 CACNA1A 基因产物的表达和功能。SCA6 和对照神经元之间 CACNA1A 编码的 α1A 亚基的表达水平相似,并且 Ca2.1 通道蛋白的亚细胞分布没有差异。α1ACT 免疫反应性在 SCA6 和对照神经元的大多数细胞核中均被检测到。尽管在 Ca2.1 通道功能方面没有观察到与 SCA6 基因型相关的差异,但在 α1ACT 靶基因 Granulin (GRN) 的表达水平和谷氨酸诱导的细胞易感性方面发现了差异。

https://cdn.ncbi.nlm.nih.gov/pmc/blobs/bc98/5684673/6a6066fa8086/fig-1.jpg

文献AI研究员

20分钟写一篇综述,助力文献阅读效率提升50倍。

立即体验

用中文搜PubMed

大模型驱动的PubMed中文搜索引擎

马上搜索

文档翻译

学术文献翻译模型,支持多种主流文档格式。

立即体验