Regenerative Medicine Program, Ottawa Hospital Research Institute, University of Ottawa, Ottawa, Ontario, Canada.
Department of Cellular and Molecular Medicine, University of Ottawa, Ottawa, Ontario, Canada.
Thorax. 2018 Mar;73(3):248-261. doi: 10.1136/thoraxjnl-2017-210413. Epub 2017 Sep 25.
Elevated plasma levels of angiopoietin-2 (ANGPT2) have been reported in patients with acute lung injury (ALI); however, it remains unclear whether this increase contributes to, or just marks, the underlying vasculopathic inflammation and leak associated with ALI. Here we investigated the biological consequences of inducing high circulating levels of ANGPT2 in a mouse model of endotoxin-induced ALI.
Transgenic mice (ANGPT2) with elevated circulating levels of ANGPT2, achieved through conditional hepatocyte-specific overexpression, were examined from 3 to 72 hours following lipopolysaccharide (LPS)-induced ALI. An aptamer-based inhibitor was used to neutralise the effects of circulating ANGPT2 in LPS-exposed ANGPT2 mice.
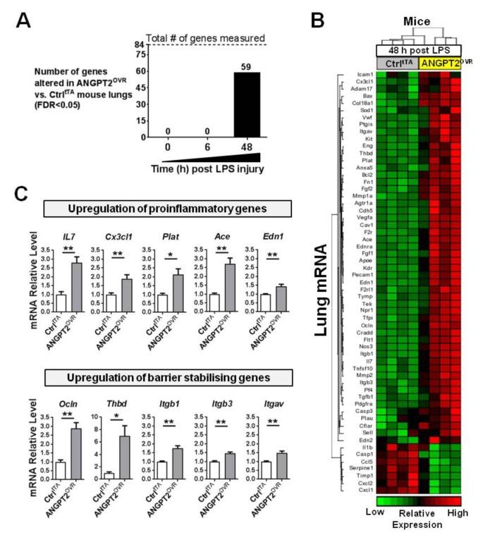
Total cells, neutrophils and macrophages, as well as inflammatory cytokines, were significantly higher in bronchoalveolar lavage (BAL) of ANGPT2 versus littermate control mice at 48 hours and 6 hours post-LPS, respectively. In contrast, LPS-induced vascular leak, evidenced by total BAL protein levels and lung wet/dry ratio, was unchanged between ANGPT2 and controls, while BAL levels of IgM and albumin were decreased in ANGPT2 mice between 24 hours and 48 hours suggesting a partial attenuation of vascular leak. There was no significant difference in LPS-induced mortality between ANGPT2 and controls. An ANGPT2-neutralising aptamer partially attenuated alveolar cell infiltration while exacerbating vascular leak in LPS-exposed ANGPT2 mice, supported by underlying time-dependent changes in the lung transcriptional profiles of multiple genes linked to neutrophil recruitment/adhesion and endothelial integrity.
Our findings suggest that high circulating ANGPT2 potentiates endotoxin-induced lung inflammation but may also exert other pleiotropic effects to help fine-tune the vascular response to lung injury.
已有研究报道,在急性肺损伤(ALI)患者的血浆中,血管生成素-2(ANGPT2)水平升高;然而,目前尚不清楚这种升高是导致 ALI 相关血管病变炎症和渗漏的原因,还是仅仅是其标志物。在此,我们研究了在脂多糖(LPS)诱导的 ALI 小鼠模型中,诱导循环中 ANGPT2 水平升高所产生的生物学后果。
通过条件性肝细胞过表达,使循环中 ANGPT2 水平升高的转基因小鼠(ANGPT2)在 LPS 诱导的 ALI 后 3 至 72 小时进行检测。在 LPS 暴露的 ANGPT2 小鼠中,使用基于适配体的抑制剂中和循环 ANGPT2 的作用。
在 LPS 暴露 48 小时和 6 小时后,ANGPT2 小鼠的支气管肺泡灌洗液(BAL)中的总细胞、中性粒细胞和巨噬细胞以及炎症细胞因子水平明显高于同窝对照小鼠。相反,LPS 诱导的血管渗漏(以 BAL 总蛋白水平和肺湿/干比表示)在 ANGPT2 和对照小鼠之间没有差异,而在 ANGPT2 小鼠中,BAL 水平的 IgM 和白蛋白在 24 小时至 48 小时之间下降,提示血管渗漏部分减轻。ANGPT2 和对照小鼠之间 LPS 诱导的死亡率没有显著差异。在 LPS 暴露的 ANGPT2 小鼠中,ANGPT2 中和适配体部分减弱了肺泡细胞浸润,同时加剧了血管渗漏,这一结果得到了与中性粒细胞募集/黏附和内皮完整性相关的多个基因的肺转录谱中潜在的时间依赖性变化的支持。
我们的研究结果表明,循环中高水平的 ANGPT2 增强了内毒素诱导的肺炎症,但也可能发挥其他多效作用,以帮助精细调节肺损伤的血管反应。