Suppr超能文献

过氧化物酶体增殖物激活受体 γ (PPARγ) 调节肠道中的乳糖酶表达和活性。

Peroxisome proliferator-activated receptor gamma (PPARγ) regulates lactase expression and activity in the gut.

机构信息

U995-LIRIC-Lille Inflammation Research International Center, Univ. Lille, Lille, France.

Inserm, U995, Lille, France.

出版信息

EMBO Mol Med. 2017 Nov;9(11):1471-1481. doi: 10.15252/emmm.201707795.

Abstract

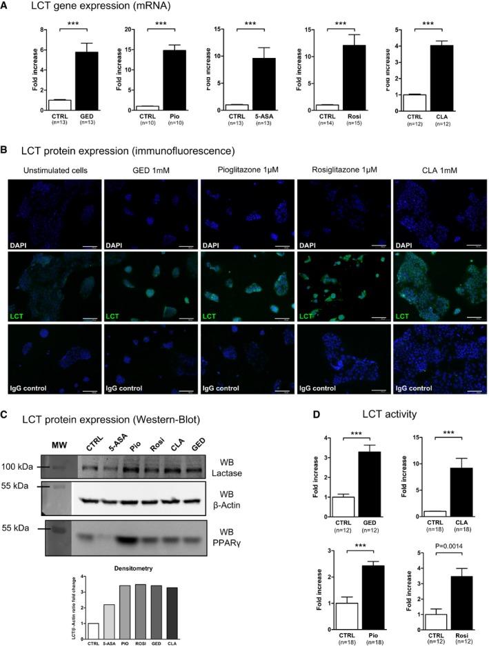
Lactase (LCT) deficiency affects approximately 75% of the world's adult population and may lead to lactose malabsorption and intolerance. Currently, the regulation of LCT gene expression remains poorly known. Peroxisome proliferator activator receptorγ (PPARγ) is a key player in carbohydrate metabolism. While the intestine is essential for carbohydrate digestion and absorption, the role of PPARγ in enterocyte metabolic functions has been poorly investigated. This study aims at characterizing PPARγ target genes involved in intestinal metabolic functions. In microarray analysis, the LCT gene was the most upregulated by PPARγ agonists in Caco-2 cells. We confirmed that PPARγ agonists were able to increase the expression and activity of LCT both and in the proximal small bowel of rodents. The functional response element activated by PPARγ was identified in the promoter of the human LCT gene. PPARγ modulation was able to improve symptoms induced by lactose-enriched diet in weaned rats. Our results demonstrate that PPARγ regulates LCT expression, and suggest that modulating intestinal PPARγ activity might constitute a new therapeutic strategy for lactose malabsorption.

摘要

乳糖酶(LCT)缺乏影响了世界上大约 75%的成年人口,可能导致乳糖吸收不良和不耐受。目前,LCT 基因表达的调控仍知之甚少。过氧化物酶体增殖物激活受体γ(PPARγ)是碳水化合物代谢的关键因子。尽管肠道对于碳水化合物的消化和吸收至关重要,但 PPARγ 在肠上皮细胞代谢功能中的作用尚未得到充分研究。本研究旨在鉴定参与肠道代谢功能的 PPARγ 靶基因。在微阵列分析中,LCT 基因是 PPARγ 激动剂在 Caco-2 细胞中上调最明显的基因。我们证实,PPARγ 激动剂能够增加啮齿动物近端小肠中 LCT 的表达和活性。在人 LCT 基因启动子中鉴定出受 PPARγ 激活的功能反应元件。PPARγ 的调节能够改善断奶大鼠中富含乳糖饮食引起的症状。我们的研究结果表明,PPARγ 调节 LCT 的表达,并提示调节肠道 PPARγ 活性可能是治疗乳糖吸收不良的新策略。

https://cdn.ncbi.nlm.nih.gov/pmc/blobs/026e/5666307/405468d83e63/EMMM-9-1471-g002.jpg

文献检索

告别复杂PubMed语法,用中文像聊天一样搜索,搜遍4000万医学文献。AI智能推荐,让科研检索更轻松。

立即免费搜索

文件翻译

保留排版,准确专业,支持PDF/Word/PPT等文件格式,支持 12+语言互译。

免费翻译文档

深度研究

AI帮你快速写综述,25分钟生成高质量综述,智能提取关键信息,辅助科研写作。

立即免费体验