• 文献检索
  • 文档翻译
  • 深度研究
  • 学术资讯
  • Suppr Zotero 插件Zotero 插件
  • 邀请有礼
  • 套餐&价格
  • 历史记录
应用&插件
Suppr Zotero 插件Zotero 插件浏览器插件Mac 客户端Windows 客户端微信小程序
定价
高级版会员购买积分包购买API积分包
服务
文献检索文档翻译深度研究API 文档MCP 服务
关于我们
关于 Suppr公司介绍联系我们用户协议隐私条款
关注我们

Suppr 超能文献

核心技术专利:CN118964589B侵权必究
粤ICP备2023148730 号-1Suppr @ 2026

文献检索

告别复杂PubMed语法,用中文像聊天一样搜索,搜遍4000万医学文献。AI智能推荐,让科研检索更轻松。

立即免费搜索

文件翻译

保留排版,准确专业,支持PDF/Word/PPT等文件格式,支持 12+语言互译。

免费翻译文档

深度研究

AI帮你快速写综述,25分钟生成高质量综述,智能提取关键信息,辅助科研写作。

立即免费体验

PAK信号传导驱动BRAF突变型黑色素瘤对MAPK抑制剂产生获得性耐药。

PAK signalling drives acquired drug resistance to MAPK inhibitors in BRAF-mutant melanomas.

作者信息

Lu Hezhe, Liu Shujing, Zhang Gao, Zhu Yueyao, Frederick Dennie T, Hu Yi, Zhong Wenqun, Randell Sergio, Sadek Norah, Zhang Wei, Chen Gang, Cheng Chaoran, Zeng Jingwen, Wu Lawrence W, Zhang Jie, Liu Xiaoming, Xu Wei, Krepler Clemens, Sproesser Katrin, Xiao Min, Miao Benchun, Liu Jianglan, Song Claire D, Liu Jephrey Y, Karakousis Giorgos C, Schuchter Lynn M, Lu Yiling, Mills Gordon, Cong Yusheng, Chernoff Jonathan, Guo Jun, Boland Genevieve M, Sullivan Ryan J, Wei Zhi, Field Jeffrey, Amaravadi Ravi K, Flaherty Keith T, Herlyn Meenhard, Xu Xiaowei, Guo Wei

机构信息

Department of Biology, University of Pennsylvania, Philadelphia, Pennsylvania 19104, USA.

Department of Pathology and Laboratory Medicine, Perelman School of Medicine, University of Pennsylvania, Philadelphia, Pennsylvania 19104, USA.

出版信息

Nature. 2017 Oct 5;550(7674):133-136. doi: 10.1038/nature24040. Epub 2017 Sep 27.

DOI:10.1038/nature24040
PMID:28953887
原文链接:https://pmc.ncbi.nlm.nih.gov/articles/PMC5891348/
Abstract

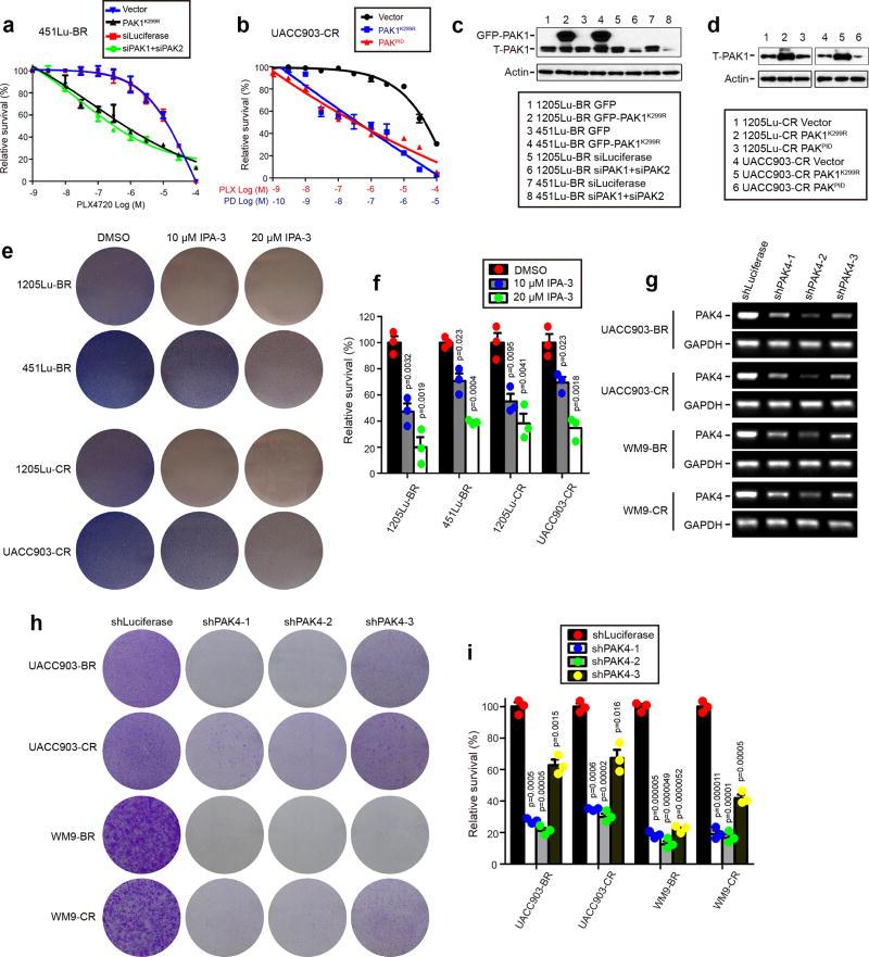
Targeted BRAF inhibition (BRAFi) and combined BRAF and MEK inhibition (BRAFi and MEKi) therapies have markedly improved the clinical outcomes of patients with metastatic melanoma. Unfortunately, the efficacy of these treatments is often countered by the acquisition of drug resistance. Here we investigated the molecular mechanisms that underlie acquired resistance to BRAFi and to the combined therapy. Consistent with previous studies, we show that resistance to BRAFi is mediated by ERK pathway reactivation. Resistance to the combined therapy, however, is mediated by mechanisms independent of reactivation of ERK in many resistant cell lines and clinical samples. p21-activated kinases (PAKs) become activated in cells with acquired drug resistance and have a pivotal role in mediating resistance. Our screening, using a reverse-phase protein array, revealed distinct mechanisms by which PAKs mediate resistance to BRAFi and the combined therapy. In BRAFi-resistant cells, PAKs phosphorylate CRAF and MEK to reactivate ERK. In cells that are resistant to the combined therapy, PAKs regulate JNK and β-catenin phosphorylation and mTOR pathway activation, and inhibit apoptosis, thereby bypassing ERK. Together, our results provide insights into the molecular mechanisms underlying acquired drug resistance to current targeted therapies, and may help to direct novel drug development efforts to overcome acquired drug resistance.

摘要

靶向 BRAF 抑制(BRAFi)以及 BRAF 和 MEK 联合抑制(BRAFi 和 MEKi)疗法显著改善了转移性黑色素瘤患者的临床结局。不幸的是,这些治疗的疗效常常因获得性耐药而受到影响。在此,我们研究了对 BRAFi 和联合疗法产生获得性耐药的分子机制。与先前的研究一致,我们发现对 BRAFi 的耐药是由 ERK 通路重新激活介导的。然而,在许多耐药细胞系和临床样本中,对联合疗法的耐药是由独立于 ERK 重新激活的机制介导的。p21 激活激酶(PAKs)在获得性耐药的细胞中被激活,并在介导耐药中起关键作用。我们使用反相蛋白质阵列进行的筛选揭示了 PAKs 介导对 BRAFi 和联合疗法耐药的不同机制。在 BRAFi 耐药细胞中,PAKs 磷酸化 CRAF 和 MEK 以重新激活 ERK。在对联合疗法耐药的细胞中,PAKs 调节 JNK 和 β-连环蛋白磷酸化以及 mTOR 通路激活,并抑制细胞凋亡,从而绕过 ERK。总之,我们的结果为当前靶向疗法获得性耐药的分子机制提供了见解,并可能有助于指导克服获得性耐药的新型药物开发工作。

https://cdn.ncbi.nlm.nih.gov/pmc/blobs/ab3e/5891348/c55cb6b66641/nihms902008f12.jpg
https://cdn.ncbi.nlm.nih.gov/pmc/blobs/ab3e/5891348/71b8994b3a85/nihms902008f5.jpg
https://cdn.ncbi.nlm.nih.gov/pmc/blobs/ab3e/5891348/bc1471ba951b/nihms902008f6.jpg
https://cdn.ncbi.nlm.nih.gov/pmc/blobs/ab3e/5891348/91641d726e7e/nihms902008f7.jpg
https://cdn.ncbi.nlm.nih.gov/pmc/blobs/ab3e/5891348/8811742f8e07/nihms902008f8.jpg
https://cdn.ncbi.nlm.nih.gov/pmc/blobs/ab3e/5891348/64b519fa63d5/nihms902008f9.jpg
https://cdn.ncbi.nlm.nih.gov/pmc/blobs/ab3e/5891348/321eb65f208f/nihms902008f10.jpg
https://cdn.ncbi.nlm.nih.gov/pmc/blobs/ab3e/5891348/65b837ec8a96/nihms902008f11.jpg
https://cdn.ncbi.nlm.nih.gov/pmc/blobs/ab3e/5891348/c55cb6b66641/nihms902008f12.jpg
https://cdn.ncbi.nlm.nih.gov/pmc/blobs/ab3e/5891348/71b8994b3a85/nihms902008f5.jpg
https://cdn.ncbi.nlm.nih.gov/pmc/blobs/ab3e/5891348/bc1471ba951b/nihms902008f6.jpg
https://cdn.ncbi.nlm.nih.gov/pmc/blobs/ab3e/5891348/91641d726e7e/nihms902008f7.jpg
https://cdn.ncbi.nlm.nih.gov/pmc/blobs/ab3e/5891348/8811742f8e07/nihms902008f8.jpg
https://cdn.ncbi.nlm.nih.gov/pmc/blobs/ab3e/5891348/64b519fa63d5/nihms902008f9.jpg
https://cdn.ncbi.nlm.nih.gov/pmc/blobs/ab3e/5891348/321eb65f208f/nihms902008f10.jpg
https://cdn.ncbi.nlm.nih.gov/pmc/blobs/ab3e/5891348/65b837ec8a96/nihms902008f11.jpg
https://cdn.ncbi.nlm.nih.gov/pmc/blobs/ab3e/5891348/c55cb6b66641/nihms902008f12.jpg

相似文献

1
PAK signalling drives acquired drug resistance to MAPK inhibitors in BRAF-mutant melanomas.PAK信号传导驱动BRAF突变型黑色素瘤对MAPK抑制剂产生获得性耐药。
Nature. 2017 Oct 5;550(7674):133-136. doi: 10.1038/nature24040. Epub 2017 Sep 27.
2
Targeting mTOR signaling overcomes acquired resistance to combined BRAF and MEK inhibition in BRAF-mutant melanoma.靶向 mTOR 信号通路克服了 BRAF 突变型黑色素瘤中 BRAF 和 MEK 联合抑制的获得性耐药。
Oncogene. 2021 Sep;40(37):5590-5599. doi: 10.1038/s41388-021-01911-5. Epub 2021 Jul 24.
3
COT drives resistance to RAF inhibition through MAP kinase pathway reactivation.COT 通过激活 MAP 激酶通路驱动 RAF 抑制耐药。
Nature. 2010 Dec 16;468(7326):968-72. doi: 10.1038/nature09627. Epub 2010 Nov 24.
4
ER Translocation of the MAPK Pathway Drives Therapy Resistance in BRAF-Mutant Melanoma.MAPK 通路的 ER 易位导致 BRAF 突变型黑色素瘤的治疗耐药。
Cancer Discov. 2019 Mar;9(3):396-415. doi: 10.1158/2159-8290.CD-18-0348. Epub 2018 Dec 18.
5
Aberrant modulation of ribosomal protein S6 phosphorylation confers acquired resistance to MAPK pathway inhibitors in BRAF-mutant melanoma.核糖体蛋白 S6 磷酸化的异常调节赋予 BRAF 突变型黑色素瘤对 MAPK 通路抑制剂的获得性耐药。
Acta Pharmacol Sin. 2019 Feb;40(2):268-278. doi: 10.1038/s41401-018-0020-z. Epub 2018 May 18.
6
The activation of MAPK in melanoma cells resistant to BRAF inhibition promotes PD-L1 expression that is reversible by MEK and PI3K inhibition.黑色素瘤细胞对 BRAF 抑制的耐药性中 MAPK 的激活促进了 PD-L1 的表达,这种表达可被 MEK 和 PI3K 抑制所逆转。
Clin Cancer Res. 2013 Feb 1;19(3):598-609. doi: 10.1158/1078-0432.CCR-12-2731. Epub 2012 Oct 24.
7
Impact of combined mTOR and MEK inhibition in uveal melanoma is driven by tumor genotype.联合 mTOR 和 MEK 抑制对葡萄膜黑色素瘤的影响取决于肿瘤基因型。
PLoS One. 2012;7(7):e40439. doi: 10.1371/journal.pone.0040439. Epub 2012 Jul 10.
8
Reversing melanoma cross-resistance to BRAF and MEK inhibitors by co-targeting the AKT/mTOR pathway.通过共同靶向 AKT/mTOR 通路逆转黑色素瘤对 BRAF 和 MEK 抑制剂的交叉耐药性。
PLoS One. 2011;6(12):e28973. doi: 10.1371/journal.pone.0028973. Epub 2011 Dec 14.
9
Differential activity of MEK and ERK inhibitors in BRAF inhibitor resistant melanoma.MEK和ERK抑制剂在BRAF抑制剂耐药黑色素瘤中的差异活性
Mol Oncol. 2014 May;8(3):544-54. doi: 10.1016/j.molonc.2014.01.003. Epub 2014 Jan 15.
10
eIF4F is a nexus of resistance to anti-BRAF and anti-MEK cancer therapies.eIF4F 是一种对 BRAF 和 MEK 抑制剂抗癌疗法产生抵抗的连接点。
Nature. 2014 Sep 4;513(7516):105-9. doi: 10.1038/nature13572. Epub 2014 Jul 27.

引用本文的文献

1
Phosphoproteomics identifies determinants of PAK inhibitor sensitivity in leukaemia cells.磷酸化蛋白质组学鉴定白血病细胞中PAK抑制剂敏感性的决定因素。
Cell Commun Signal. 2025 Mar 13;23(1):135. doi: 10.1186/s12964-025-02107-0.
2
BRAF inhibitor monotherapy in BRAFV600E-mutated pediatric low-grade glioma: a single center's experience.BRAF 抑制剂单药治疗 BRAFV600E 突变的儿童低级别胶质瘤:单中心经验
Front Oncol. 2025 Jan 7;14:1505951. doi: 10.3389/fonc.2024.1505951. eCollection 2024.
3
The up-regulation of PAK2 indicates unfavorable prognosis in patients with serous epithelial ovarian cancer and contributes to paclitaxel resistance in ovarian cancer cells.

本文引用的文献

1
Targeting mitochondrial biogenesis to overcome drug resistance to MAPK inhibitors.靶向线粒体生物合成以克服对MAPK抑制剂的耐药性。
J Clin Invest. 2016 May 2;126(5):1834-56. doi: 10.1172/JCI82661. Epub 2016 Apr 4.
2
Personalized Preclinical Trials in BRAF Inhibitor-Resistant Patient-Derived Xenograft Models Identify Second-Line Combination Therapies.在BRAF抑制剂耐药的患者来源异种移植模型中进行的个性化临床前试验确定了二线联合治疗方案。
Clin Cancer Res. 2016 Apr 1;22(7):1592-602. doi: 10.1158/1078-0432.CCR-15-1762. Epub 2015 Dec 16.
3
Non-genomic and Immune Evolution of Melanoma Acquiring MAPKi Resistance.
PAK2 的上调表明浆液性上皮性卵巢癌患者预后不良,并导致卵巢癌细胞对紫杉醇耐药。
BMC Cancer. 2024 Sep 30;24(1):1213. doi: 10.1186/s12885-024-12969-1.
4
Cell-specific models reveal conformation-specific RAF inhibitor combinations that synergistically inhibit ERK signaling in pancreatic cancer cells.细胞特异性模型揭示了构象特异性 RAF 抑制剂组合,这些组合协同抑制胰腺癌细胞中的 ERK 信号传导。
Cell Rep. 2024 Sep 24;43(9):114710. doi: 10.1016/j.celrep.2024.114710. Epub 2024 Sep 5.
5
Harnessing the potential of reverse-phase protein array technology: Advancing precision oncology strategies.利用反相蛋白质阵列技术的潜力:推进精准肿瘤学策略。
Cancer Sci. 2024 May;115(5):1378-1387. doi: 10.1111/cas.16123. Epub 2024 Feb 26.
6
PAK in Pancreatic Cancer-Associated Vasculature: Implications for Therapeutic Response.PAK 在胰腺癌相关血管中的作用:对治疗反应的影响。
Cells. 2023 Nov 23;12(23):2692. doi: 10.3390/cells12232692.
7
Activating mutations drive human MEK1 kinase using a gear-shifting mechanism.激活突变利用齿轮换挡机制驱动人类 MEK1 激酶。
Biochem J. 2023 Nov 15;480(21):1733-1751. doi: 10.1042/BCJ20230281.
8
PAK1 and Therapy Resistance in Melanoma.PAK1 与黑色素瘤的治疗抵抗。
Cells. 2023 Sep 28;12(19):2373. doi: 10.3390/cells12192373.
9
Upregulation of exosome secretion from tumor-associated macrophages plays a key role in the suppression of anti-tumor immunity.肿瘤相关巨噬细胞中外泌体分泌的上调在抑制抗肿瘤免疫中起关键作用。
Cell Rep. 2023 Oct 31;42(10):113224. doi: 10.1016/j.celrep.2023.113224. Epub 2023 Oct 8.
10
Long Non-Coding RNA ZSCAN16-AS1 Promotes the Malignant Progression of Melanoma Through Regulating the miR-503-5p/ARL2 Axis.长链非编码RNA ZSCAN16-AS1通过调控miR-503-5p/ARL2轴促进黑色素瘤的恶性进展。
Clin Cosmet Investig Dermatol. 2023 Jul 17;16:1821-1831. doi: 10.2147/CCID.S407323. eCollection 2023.
获得MAPKi耐药性的黑色素瘤的非基因组和免疫进化
Cell. 2015 Sep 10;162(6):1271-85. doi: 10.1016/j.cell.2015.07.061.
4
Tunable-combinatorial mechanisms of acquired resistance limit the efficacy of BRAF/MEK cotargeting but result in melanoma drug addiction.获得性耐药的可调组合机制限制了 BRAF/MEK 共靶向治疗的疗效,但导致黑色素瘤药物成瘾。
Cancer Cell. 2015 Feb 9;27(2):240-56. doi: 10.1016/j.ccell.2014.11.018. Epub 2015 Jan 15.
5
Increased MAPK reactivation in early resistance to dabrafenib/trametinib combination therapy of BRAF-mutant metastatic melanoma.早期达拉非尼/曲美替尼联合治疗 BRAF 突变转移性黑色素瘤耐药中 MAPK 再激活增加。
Nat Commun. 2014 Dec 2;5:5694. doi: 10.1038/ncomms6694.
6
Combined vemurafenib and cobimetinib in BRAF-mutated melanoma.联合维莫非尼和考比替尼治疗 BRAF 突变型黑色素瘤。
N Engl J Med. 2014 Nov 13;371(20):1867-76. doi: 10.1056/NEJMoa1408868. Epub 2014 Sep 29.
7
Combined BRAF and MEK inhibition versus BRAF inhibition alone in melanoma.BRAF 和 MEK 联合抑制与单独 BRAF 抑制治疗黑色素瘤。
N Engl J Med. 2014 Nov 13;371(20):1877-88. doi: 10.1056/NEJMoa1406037. Epub 2014 Sep 29.
8
eIF4F is a nexus of resistance to anti-BRAF and anti-MEK cancer therapies.eIF4F 是一种对 BRAF 和 MEK 抑制剂抗癌疗法产生抵抗的连接点。
Nature. 2014 Sep 4;513(7516):105-9. doi: 10.1038/nature13572. Epub 2014 Jul 27.
9
WNT5A enhances resistance of melanoma cells to targeted BRAF inhibitors.WNT5A增强黑色素瘤细胞对BRAF靶向抑制剂的抗性。
J Clin Invest. 2014 Jul;124(7):2877-90. doi: 10.1172/JCI70156. Epub 2014 May 27.
10
PAK signalling during the development and progression of cancer.PAK 信号通路在癌症发生发展中的作用。
Nat Rev Cancer. 2014 Jan;14(1):13-25. doi: 10.1038/nrc3645.