• 文献检索
  • 文档翻译
  • 深度研究
  • 学术资讯
  • Suppr Zotero 插件Zotero 插件
  • 邀请有礼
  • 套餐&价格
  • 历史记录
应用&插件
Suppr Zotero 插件Zotero 插件浏览器插件Mac 客户端Windows 客户端微信小程序
定价
高级版会员购买积分包购买API积分包
服务
文献检索文档翻译深度研究API 文档MCP 服务
关于我们
关于 Suppr公司介绍联系我们用户协议隐私条款
关注我们

Suppr 超能文献

核心技术专利:CN118964589B侵权必究
粤ICP备2023148730 号-1Suppr @ 2026

文献检索

告别复杂PubMed语法,用中文像聊天一样搜索,搜遍4000万医学文献。AI智能推荐,让科研检索更轻松。

立即免费搜索

文件翻译

保留排版,准确专业,支持PDF/Word/PPT等文件格式,支持 12+语言互译。

免费翻译文档

深度研究

AI帮你快速写综述,25分钟生成高质量综述,智能提取关键信息,辅助科研写作。

立即免费体验

一种新型去泛素化酶抑制剂b-AP15可在雄激素受体依赖性和非依赖性前列腺癌中引发细胞凋亡。

A novel deubiquitinase inhibitor b-AP15 triggers apoptosis in both androgen receptor-dependent and -independent prostate cancers.

作者信息

Cai Jianyu, Xia Xiaohong, Liao Yuning, Liu Ningning, Guo Zhiqiang, Chen Jinghong, Yang Li, Long Huidan, Yang Qianqian, Zhang Xiaolan, Xiao Lu, Wang Xuejun, Huang Hongbiao, Liu Jinbao

机构信息

Protein Modification and Degradation Lab, SKLRD, School of Basic Medical Sciences, The Affiliated Cancer Hospital of Guangzhou Medical University, Guangdong 511436, China.

Guangzhou Institute of Cardiovascular Disease, The Second Affiliated Hospital, Guangzhou Medical University, Guangzhou, Guangdong 510260, China.

出版信息

Oncotarget. 2017 Jun 28;8(38):63232-63246. doi: 10.18632/oncotarget.18774. eCollection 2017 Sep 8.

DOI:10.18632/oncotarget.18774
PMID:28968984
原文链接:https://pmc.ncbi.nlm.nih.gov/articles/PMC5609916/
Abstract

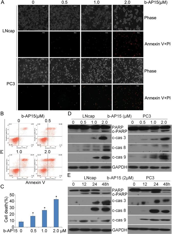
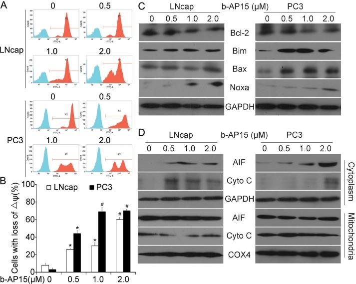
Prostate cancer (PCa) remains a leading cause of cancer-related death in men. Especially, a subset of patients will eventually progress to the metastatic castrate-resistant prostate cancer (CRPC) which is currently incurable. Deubiquitinases (DUBs) associated with the 19S proteasome regulatory particle are increasingly emerging as significant therapeutic targets in numerous cancers. Recently, a novel small molecule b-AP15 is identified as an inhibitor of the USP14/UCHL5 (DUBs) of the 19S proteasome, resulting in cell growth inhibition and apoptosis in several human cancer cell lines. Here, we studied the therapeutic effect of b-AP15 in PCa, and our results indicate that (i) b-AP15 decreases viability, proliferation and triggers cytotoxicity to both androgen receptor-dependent and -independent PCa cells and , associated with caspase activation, inhibition of mitochondria function, increased reactive oxygen species (ROS) generation and endoplasmic reticulum (ER) stress; (ii) pan-caspase inhibitor z-VAD-FMK and ROS scavenger N-acetyl-L-cysteine (NAC) efficiently block apoptosis but not proteasome inhibition induced by exposure of b-AP15; (iii) treatment with b-AP15 in androgen-dependent prostate cancer (ADPC) cells down-regulates the expression of androgen receptor (AR), which is degraded the ubiquitin proteasome system. Hence, the potent anti-tumor effect of b-AP15 on both androgen receptor-dependent and -independent PCa cells identifies a new promising therapeutic strategy for prostate cancer.

摘要

前列腺癌(PCa)仍是男性癌症相关死亡的主要原因。特别是,一部分患者最终会进展为转移性去势抵抗性前列腺癌(CRPC),而这种癌症目前无法治愈。与19S蛋白酶体调节颗粒相关的去泛素化酶(DUBs)在众多癌症中日益成为重要的治疗靶点。最近,一种新型小分子b-AP15被鉴定为19S蛋白酶体的USP14/UCHL5(DUBs)抑制剂,可导致几种人类癌细胞系的细胞生长抑制和凋亡。在此,我们研究了b-AP15在PCa中的治疗效果,我们的结果表明:(i)b-AP15降低雄激素受体依赖性和非依赖性PCa细胞的活力、增殖并引发细胞毒性,这与半胱天冬酶激活、线粒体功能抑制、活性氧(ROS)生成增加和内质网(ER)应激有关;(ii)泛半胱天冬酶抑制剂z-VAD-FMK和ROS清除剂N-乙酰-L-半胱氨酸(NAC)可有效阻断b-AP15诱导的凋亡,但不能阻断蛋白酶体抑制;(iii)用b-AP15处理雄激素依赖性前列腺癌(ADPC)细胞可下调雄激素受体(AR)的表达,AR通过泛素蛋白酶体系统被降解。因此,b-AP15对雄激素受体依赖性和非依赖性PCa细胞均具有强大的抗肿瘤作用,为前列腺癌确定了一种新的有前景的治疗策略。

https://cdn.ncbi.nlm.nih.gov/pmc/blobs/52c5/5609916/fb4bb609ab49/oncotarget-08-63232-g007.jpg
https://cdn.ncbi.nlm.nih.gov/pmc/blobs/52c5/5609916/ca186b4b6b82/oncotarget-08-63232-g001.jpg
https://cdn.ncbi.nlm.nih.gov/pmc/blobs/52c5/5609916/537f28b106fe/oncotarget-08-63232-g002.jpg
https://cdn.ncbi.nlm.nih.gov/pmc/blobs/52c5/5609916/992e9e02cb5b/oncotarget-08-63232-g003.jpg
https://cdn.ncbi.nlm.nih.gov/pmc/blobs/52c5/5609916/83e34ec7dd12/oncotarget-08-63232-g004.jpg
https://cdn.ncbi.nlm.nih.gov/pmc/blobs/52c5/5609916/0a0a4850d163/oncotarget-08-63232-g005.jpg
https://cdn.ncbi.nlm.nih.gov/pmc/blobs/52c5/5609916/7625186df5a2/oncotarget-08-63232-g006.jpg
https://cdn.ncbi.nlm.nih.gov/pmc/blobs/52c5/5609916/fb4bb609ab49/oncotarget-08-63232-g007.jpg
https://cdn.ncbi.nlm.nih.gov/pmc/blobs/52c5/5609916/ca186b4b6b82/oncotarget-08-63232-g001.jpg
https://cdn.ncbi.nlm.nih.gov/pmc/blobs/52c5/5609916/537f28b106fe/oncotarget-08-63232-g002.jpg
https://cdn.ncbi.nlm.nih.gov/pmc/blobs/52c5/5609916/992e9e02cb5b/oncotarget-08-63232-g003.jpg
https://cdn.ncbi.nlm.nih.gov/pmc/blobs/52c5/5609916/83e34ec7dd12/oncotarget-08-63232-g004.jpg
https://cdn.ncbi.nlm.nih.gov/pmc/blobs/52c5/5609916/0a0a4850d163/oncotarget-08-63232-g005.jpg
https://cdn.ncbi.nlm.nih.gov/pmc/blobs/52c5/5609916/7625186df5a2/oncotarget-08-63232-g006.jpg
https://cdn.ncbi.nlm.nih.gov/pmc/blobs/52c5/5609916/fb4bb609ab49/oncotarget-08-63232-g007.jpg

相似文献

1
A novel deubiquitinase inhibitor b-AP15 triggers apoptosis in both androgen receptor-dependent and -independent prostate cancers.一种新型去泛素化酶抑制剂b-AP15可在雄激素受体依赖性和非依赖性前列腺癌中引发细胞凋亡。
Oncotarget. 2017 Jun 28;8(38):63232-63246. doi: 10.18632/oncotarget.18774. eCollection 2017 Sep 8.
2
Targeted inhibition of the deubiquitinating enzymes, USP14 and UCHL5, induces proteotoxic stress and apoptosis in Waldenström macroglobulinaemia tumour cells.对去泛素化酶USP14和UCHL5的靶向抑制可诱导华氏巨球蛋白血症肿瘤细胞中的蛋白毒性应激和细胞凋亡。
Br J Haematol. 2015 May;169(3):377-90. doi: 10.1111/bjh.13304. Epub 2015 Feb 17.
3
Induction of tumor cell apoptosis by a proteasome deubiquitinase inhibitor is associated with oxidative stress.蛋白酶体去泛素化酶抑制剂诱导肿瘤细胞凋亡与氧化应激有关。
Antioxid Redox Signal. 2014 Dec 10;21(17):2271-85. doi: 10.1089/ars.2013.5322. Epub 2013 Oct 17.
4
Targeting proteasomal deubiquitinases USP14 and UCHL5 with b-AP15 reduces 5-fluorouracil resistance in colorectal cancer cells.靶向泛素蛋白酶体去泛素化酶 USP14 和 UCHL5 的 b-AP15 可降低结直肠癌细胞对 5-氟尿嘧啶的耐药性。
Acta Pharmacol Sin. 2023 Dec;44(12):2537-2548. doi: 10.1038/s41401-023-01136-0. Epub 2023 Aug 1.
5
Proteasomal cysteine deubiquitinase inhibitor b-AP15 suppresses migration and induces apoptosis in diffuse large B cell lymphoma.蛋白酶体半胱氨酸去泛素化酶抑制剂 b-AP15 抑制弥漫性大 B 细胞淋巴瘤的迁移并诱导细胞凋亡。
J Exp Clin Cancer Res. 2019 Nov 6;38(1):453. doi: 10.1186/s13046-019-1446-y.
6
The 19S Deubiquitinase inhibitor b-AP15 is enriched in cells and elicits rapid commitment to cell death.19S去泛素化酶抑制剂b-AP15在细胞中富集并引发细胞迅速走向死亡。
Mol Pharmacol. 2014 Jun;85(6):932-45. doi: 10.1124/mol.113.091322. Epub 2014 Apr 8.
7
Deubiquitinase inhibitor b-AP15 activates endoplasmic reticulum (ER) stress and inhibits Wnt/Notch1 signaling pathway leading to the reduction of cell survival in hepatocellular carcinoma cells.去泛素化酶抑制剂 b-AP15 激活内质网 (ER) 应激,抑制 Wnt/Notch1 信号通路,导致肝癌细胞中细胞存活减少。
Eur J Pharmacol. 2018 Apr 15;825:10-18. doi: 10.1016/j.ejphar.2018.02.020. Epub 2018 Feb 15.
8
The deubiquitinase inhibitor b-AP15 induces strong proteotoxic stress and mitochondrial damage.去泛素化酶抑制剂 b-AP15 诱导强烈的蛋白毒性应激和线粒体损伤。
Biochem Pharmacol. 2018 Oct;156:291-301. doi: 10.1016/j.bcp.2018.08.039. Epub 2018 Aug 25.
9
Analysis of determinants for in vitro resistance to the small molecule deubiquitinase inhibitor b-AP15.分析小分子去泛素化酶抑制剂 b-AP15 体外耐药的决定因素。
PLoS One. 2019 Oct 22;14(10):e0223807. doi: 10.1371/journal.pone.0223807. eCollection 2019.
10
The novel deubiquitinase inhibitor b-AP15 induces direct and NK cell-mediated antitumor effects in human mantle cell lymphoma.新型去泛素化酶抑制剂 b-AP15 可诱导人套细胞淋巴瘤的直接和 NK 细胞介导的抗肿瘤作用。
Cancer Immunol Immunother. 2018 Jun;67(6):935-947. doi: 10.1007/s00262-018-2151-y. Epub 2018 Mar 19.

引用本文的文献

1
B-AP15 inhibited colon cancer cell proliferation by decreasing CDK6, Cyclin A, Cyclin E, c-Myc, and VEGF gene expression.B-AP15通过降低CDK6、细胞周期蛋白A、细胞周期蛋白E、c-Myc和VEGF基因的表达来抑制结肠癌细胞增殖。
Naunyn Schmiedebergs Arch Pharmacol. 2025 Mar 29. doi: 10.1007/s00210-025-03940-3.
2
Ubiquitin-Specific Protease Inhibitors for Cancer Therapy: Recent Advances and Future Prospects.用于癌症治疗的泛素特异性蛋白酶抑制剂:最新进展与未来展望
Biomolecules. 2025 Feb 7;15(2):240. doi: 10.3390/biom15020240.
3
Targeting mitochondria and programmed cell death as potential interventions for metastatic castration-resistant prostate cancer.

本文引用的文献

1
Proteasome-associated deubiquitinase ubiquitin-specific protease 14 regulates prostate cancer proliferation by deubiquitinating and stabilizing androgen receptor.蛋白酶体相关去泛素化酶泛素特异性蛋白酶14通过去泛素化和稳定雄激素受体来调节前列腺癌增殖。
Cell Death Dis. 2017 Feb 2;8(2):e2585. doi: 10.1038/cddis.2016.477.
2
Heat shock proteins and cancer: How can nanomedicine be harnessed?热休克蛋白与癌症:纳米医学如何发挥作用?
J Control Release. 2017 Feb 28;248:133-143. doi: 10.1016/j.jconrel.2017.01.013. Epub 2017 Jan 11.
3
Androgen receptor-dependent and -independent mechanisms driving prostate cancer progression: Opportunities for therapeutic targeting from multiple angles.
靶向线粒体和程序性细胞死亡作为转移性去势抵抗性前列腺癌的潜在干预措施。
Clin Transl Oncol. 2024 Dec 16. doi: 10.1007/s12094-024-03784-y.
4
Proliferation and migration of ML1 follicular thyroid cancer cells are inhibited by IU1 targeting USP14: role of proteasome and autophagy flux.靶向USP14的IU1抑制ML1滤泡状甲状腺癌细胞的增殖和迁移:蛋白酶体和自噬通量的作用
Front Cell Dev Biol. 2023 Aug 30;11:1234204. doi: 10.3389/fcell.2023.1234204. eCollection 2023.
5
A review of deubiquitinases and thier roles in tumorigenesis and development.去泛素化酶及其在肿瘤发生发展中的作用综述。
Front Bioeng Biotechnol. 2023 May 12;11:1204472. doi: 10.3389/fbioe.2023.1204472. eCollection 2023.
6
The endoplasmic reticulum stress response in prostate cancer.前列腺癌中的内质网应激反应
Nat Rev Urol. 2022 Dec;19(12):708-726. doi: 10.1038/s41585-022-00649-3. Epub 2022 Sep 27.
7
The UCHL5 inhibitor b-AP15 overcomes cisplatin resistance via suppression of cancer stemness in urothelial carcinoma.泛素羧基末端水解酶L5抑制剂b-AP15通过抑制尿路上皮癌的肿瘤干性克服顺铂耐药性。
Mol Ther Oncolytics. 2022 Aug 5;26:387-398. doi: 10.1016/j.omto.2022.08.004. eCollection 2022 Sep 15.
8
Comprehensive Target Screening and Cellular Profiling of the Cancer-Active Compound b-AP15 Indicate Abrogation of Protein Homeostasis and Organelle Dysfunction as the Primary Mechanism of Action.癌症活性化合物b-AP15的全面靶点筛选和细胞分析表明,蛋白质稳态的破坏和细胞器功能障碍是其主要作用机制。
Front Oncol. 2022 Apr 22;12:852980. doi: 10.3389/fonc.2022.852980. eCollection 2022.
9
UCHL5 controls β-catenin destruction complex function through Axin1 regulation.泛素羧基末端水解酶L5通过调控轴蛋白1来控制β-连环蛋白降解复合体的功能。
Sci Rep. 2022 Mar 7;12(1):3687. doi: 10.1038/s41598-022-07642-1.
10
VLX1570 regulates the proliferation and apoptosis of human lung cancer cells through modulating ER stress and the AKT pathway.VLX1570 通过调节内质网应激和 AKT 通路来调控人肺癌细胞的增殖和凋亡。
J Cell Mol Med. 2022 Jan;26(1):108-122. doi: 10.1111/jcmm.17053. Epub 2021 Dec 1.
驱动前列腺癌进展的雄激素受体依赖性和非依赖性机制:多视角治疗靶点的机遇
Oncotarget. 2017 Jan 10;8(2):3724-3745. doi: 10.18632/oncotarget.12554.
4
Ubiquitin-specific protease 14 regulates cell proliferation and apoptosis in oral squamous cell carcinoma.泛素特异性蛋白酶14调节口腔鳞状细胞癌中的细胞增殖和凋亡。
Int J Biochem Cell Biol. 2016 Oct;79:350-359. doi: 10.1016/j.biocel.2016.08.038. Epub 2016 Aug 31.
5
Roles of Reactive Oxygen Species in Anticancer Therapy with Salvia miltiorrhiza Bunge.活性氧在丹参抗癌治疗中的作用
Oxid Med Cell Longev. 2016;2016:5293284. doi: 10.1155/2016/5293284. Epub 2016 Aug 4.
6
The ubiquitin-proteasome system and autophagy: Coordinated and independent activities.泛素-蛋白酶体系统与自噬:协同与独立的活动
Int J Biochem Cell Biol. 2016 Oct;79:403-418. doi: 10.1016/j.biocel.2016.07.019. Epub 2016 Jul 20.
7
Rabies virus matrix protein induces apoptosis by targeting mitochondria.狂犬病病毒基质蛋白通过靶向线粒体诱导细胞凋亡。
Exp Cell Res. 2016 Sep 10;347(1):83-94. doi: 10.1016/j.yexcr.2016.07.008. Epub 2016 Jul 15.
8
Platinum-containing compound platinum pyrithione is stronger and safer than cisplatin in cancer therapy.含铂化合物吡啶硫酮铂在癌症治疗中比顺铂更强效且更安全。
Biochem Pharmacol. 2016 Sep 15;116:22-38. doi: 10.1016/j.bcp.2016.06.019. Epub 2016 Jul 2.
9
The Role of the PERK/eIF2α/ATF4/CHOP Signaling Pathway in Tumor Progression During Endoplasmic Reticulum Stress.PERK/eIF2α/ATF4/CHOP信号通路在内质网应激期间肿瘤进展中的作用
Curr Mol Med. 2016;16(6):533-44. doi: 10.2174/1566524016666160523143937.
10
Diagnostic, prognostic and predictive value of cell-free miRNAs in prostate cancer: a systematic review.游离微小RNA在前列腺癌中的诊断、预后及预测价值:一项系统综述
Mol Cancer. 2016 May 18;15(1):41. doi: 10.1186/s12943-016-0523-5.