Suppr超能文献

先天性硫营养不良症致病 TFIIEβ 突变影响高度分化组织中的转录。

Trichothiodystrophy causative TFIIEβ mutation affects transcription in highly differentiated tissue.

机构信息

Department of Molecular Genetics, Cancer Genomics Netherlands, Erasmus MC, Rotterdam, The Netherlands.

Sanquin Research, Department of Hematopoiesis/Landsteiner Laboratory, Academic Medical Centre, University of Amsterdam, Amsterdam, The Netherlands.

出版信息

Hum Mol Genet. 2017 Dec 1;26(23):4689-4698. doi: 10.1093/hmg/ddx351.

Abstract

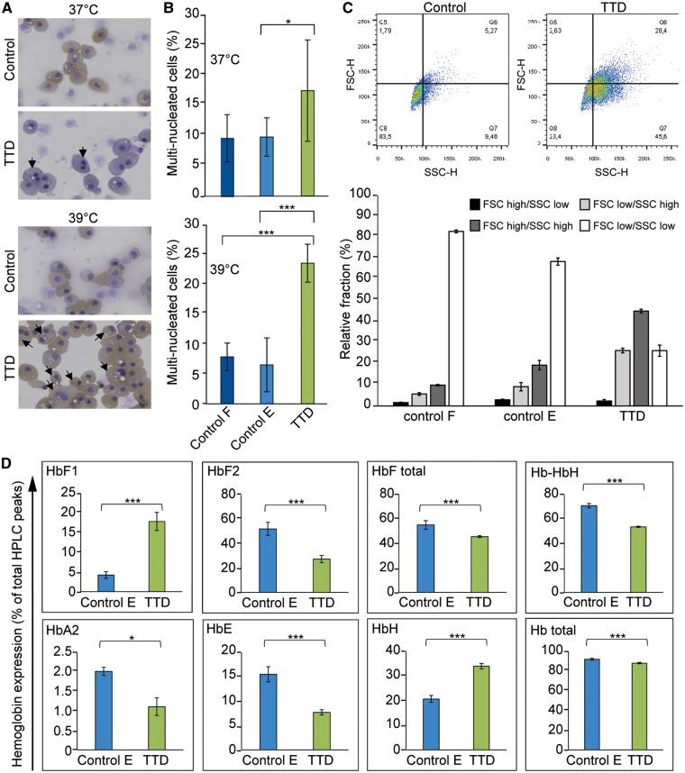
The rare recessive developmental disorder Trichothiodystrophy (TTD) is characterized by brittle hair and nails. Patients also present a variable set of poorly explained additional clinical features, including ichthyosis, impaired intelligence, developmental delay and anemia. About half of TTD patients are photosensitive due to inherited defects in the DNA repair and transcription factor II H (TFIIH). The pathophysiological contributions of unrepaired DNA lesions and impaired transcription have not been dissected yet. Here, we functionally characterize the consequence of a homozygous missense mutation in the general transcription factor II E, subunit 2 (GTF2E2/TFIIEβ) of two unrelated non-photosensitive TTD (NPS-TTD) families. We demonstrate that mutant TFIIEβ strongly reduces the total amount of the entire TFIIE complex, with a remarkable temperature-sensitive transcription defect, which strikingly correlates with the phenotypic aggravation of key clinical symptoms after episodes of high fever. We performed induced pluripotent stem (iPS) cell reprogramming of patient fibroblasts followed by in vitro erythroid differentiation to translate the intriguing molecular defect to phenotypic expression in relevant tissue, to disclose the molecular basis for some specific TTD features. We observed a clear hematopoietic defect during late-stage differentiation associated with hemoglobin subunit imbalance. These new findings of a DNA repair-independent transcription defect and tissue-specific malfunctioning provide novel mechanistic insight into the etiology of TTD.

摘要

罕见的隐性发育障碍先天性硫营养不良症(TTD)的特征是头发和指甲脆弱。患者还表现出一组难以解释的多种其他临床特征,包括鱼鳞癣、智力障碍、发育迟缓以及贫血。由于 DNA 修复和转录因子 II H(TFIIH)的遗传缺陷,大约一半的 TTD 患者对光敏感。未修复的 DNA 损伤和转录受损的病理生理贡献尚未被剖析。在这里,我们对两个不相关的非光敏感 TTD(NPS-TTD)家族中的通用转录因子 II E,亚基 2(GTF2E2/TFIIEβ)的纯合错义突变进行了功能表征。我们证明突变 TFIIEβ 强烈降低了整个 TFIIE 复合物的总量,表现出显著的温度敏感转录缺陷,这与高热发作后关键临床症状的表型加重明显相关。我们对患者成纤维细胞进行了诱导多能干细胞(iPS)细胞重编程,然后进行体外红细胞分化,以将引人入胜的分子缺陷转化为相关组织中的表型表达,揭示 TTD 一些特定特征的分子基础。我们观察到晚期分化过程中存在明显的造血缺陷,伴有血红蛋白亚基失衡。这种 DNA 修复非依赖性转录缺陷和组织特异性功能障碍的新发现为 TTD 的病因提供了新的机制见解。

https://cdn.ncbi.nlm.nih.gov/pmc/blobs/863a/5886110/09947accee38/ddx351f1.jpg

文献检索

告别复杂PubMed语法,用中文像聊天一样搜索,搜遍4000万医学文献。AI智能推荐,让科研检索更轻松。

立即免费搜索

文件翻译

保留排版,准确专业,支持PDF/Word/PPT等文件格式,支持 12+语言互译。

免费翻译文档

深度研究

AI帮你快速写综述,25分钟生成高质量综述,智能提取关键信息,辅助科研写作。

立即免费体验