Suppr超能文献

靶向肿瘤内皮细胞和表达 P-选择素的脑胶质母细胞瘤细胞可显著改善治疗效果。

Co-targeting the tumor endothelium and P-selectin-expressing glioblastoma cells leads to a remarkable therapeutic outcome.

机构信息

Department of Physiology and Pharmacology, Sackler Faculty of Medicine, Tel Aviv University, Tel Aviv, Israel.

Institute of Chemistry and Biochemistry, Freie Universität Berlin, Berlin, Germany.

出版信息

Elife. 2017 Oct 4;6:e25281. doi: 10.7554/eLife.25281.

Abstract

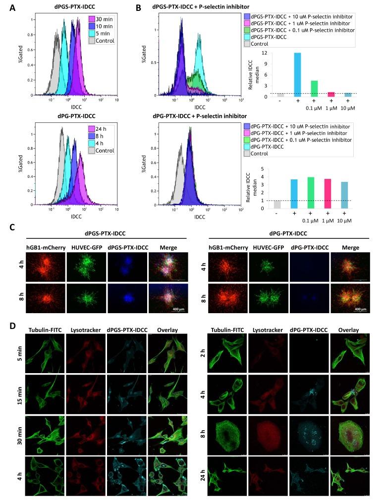
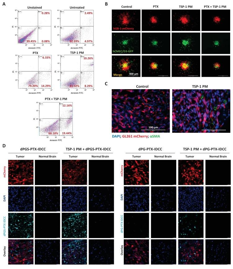
Glioblastoma is a highly aggressive brain tumor. Current standard-of-care results in a marginal therapeutic outcome, partly due to acquirement of resistance and insufficient blood-brain barrier (BBB) penetration of chemotherapeutics. To circumvent these limitations, we conjugated the chemotherapy paclitaxel (PTX) to a dendritic polyglycerol sulfate (dPGS) nanocarrier. dPGS is able to cross the BBB, bind to P/L-selectins and accumulate selectively in intracranial tumors. We show that dPGS has dual targeting properties, as we found that P-selectin is not only expressed on tumor endothelium but also on glioblastoma cells. We delivered dPGS-PTX in combination with a peptidomimetic of the anti-angiogenic protein thrombospondin-1 (TSP-1 PM). This combination resulted in a remarkable synergistic anticancer effect on intracranial human and murine glioblastoma via induction of Fas and Fas-L, with no side effects compared to free PTX or temozolomide. This study shows that our unique therapeutic approach offers a viable alternative for the treatment of glioblastoma.

摘要

胶质母细胞瘤是一种高度侵袭性的脑肿瘤。目前的标准治疗方法导致治疗效果有限,部分原因是获得了耐药性和化疗药物通过血脑屏障(BBB)的能力不足。为了克服这些限制,我们将化疗药物紫杉醇(PTX)与树枝状聚甘油硫酸酯(dPGS)纳米载体结合。dPGS 能够穿过 BBB,与 P/L-选择素结合,并在颅内肿瘤中选择性积聚。我们表明,dPGS 具有双重靶向特性,因为我们发现 P-选择素不仅在肿瘤内皮细胞上表达,而且在胶质母细胞瘤细胞上也表达。我们将 dPGS-PTX 与抗血管生成蛋白血栓素-1(TSP-1 PM)的肽模拟物联合使用。这种组合通过诱导 Fas 和 Fas-L,对颅内人源和鼠源胶质母细胞瘤产生了显著的协同抗癌作用,与游离 PTX 或替莫唑胺相比,没有副作用。这项研究表明,我们独特的治疗方法为胶质母细胞瘤的治疗提供了一种可行的替代方案。

https://cdn.ncbi.nlm.nih.gov/pmc/blobs/84e1/5644959/642761dcd6e4/elife-25281-fig1.jpg

文献AI研究员

20分钟写一篇综述,助力文献阅读效率提升50倍。

立即体验

用中文搜PubMed

大模型驱动的PubMed中文搜索引擎

马上搜索

文档翻译

学术文献翻译模型,支持多种主流文档格式。

立即体验