Suppr超能文献

转录保真因子GreA会阻碍DNA断裂修复。

The transcription fidelity factor GreA impedes DNA break repair.

作者信息

Sivaramakrishnan Priya, Sepúlveda Leonardo A, Halliday Jennifer A, Liu Jingjing, Núñez María Angélica Bravo, Golding Ido, Rosenberg Susan M, Herman Christophe

机构信息

Department of Molecular and Human Genetics, Baylor College of Medicine, Houston, Texas 77030, USA.

Verna and Marrs McLean Department of Biochemistry and Molecular Biology, Baylor College of Medicine, Houston, Texas 77030, USA.

出版信息

Nature. 2017 Oct 12;550(7675):214-218. doi: 10.1038/nature23907. Epub 2017 Oct 4.

Abstract

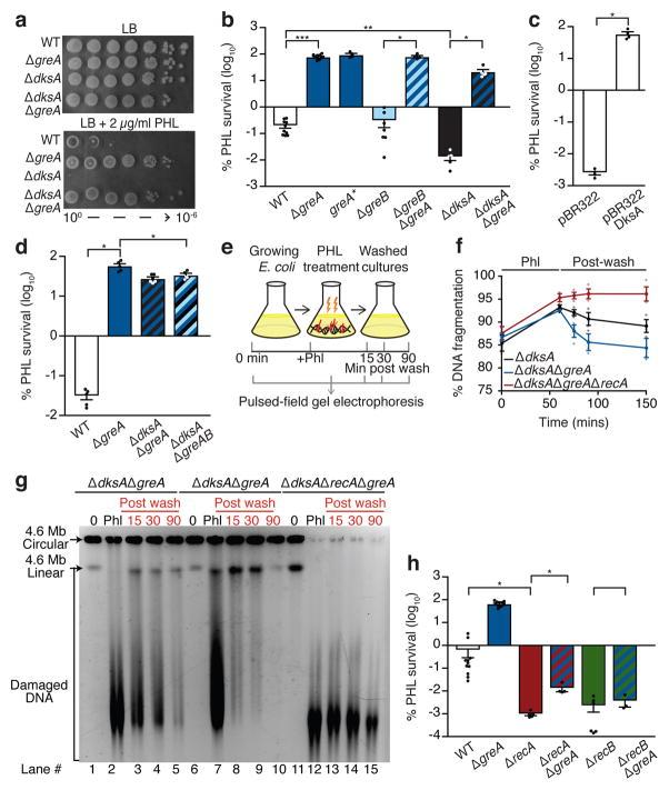
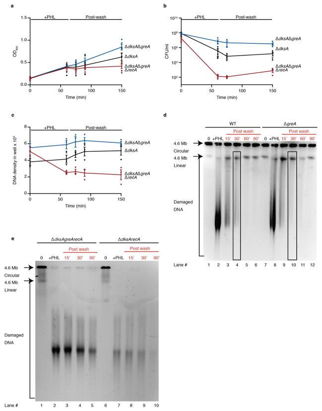
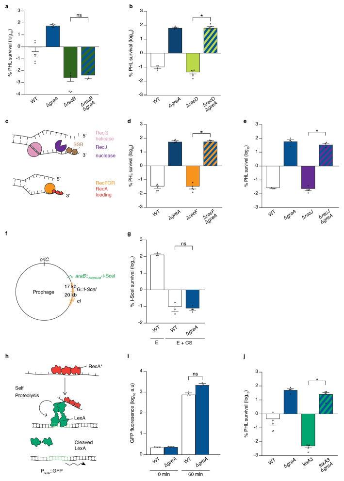
Homologous recombination repairs DNA double-strand breaks and must function even on actively transcribed DNA. Because break repair prevents chromosome loss, the completion of repair is expected to outweigh the transcription of broken templates. However, the interplay between DNA break repair and transcription processivity is unclear. Here we show that the transcription factor GreA inhibits break repair in Escherichia coli. GreA restarts backtracked RNA polymerase and hence promotes transcription fidelity. We report that removal of GreA results in markedly enhanced break repair via the classic RecBCD-RecA pathway. Using a deep-sequencing method to measure chromosomal exonucleolytic degradation, we demonstrate that the absence of GreA limits RecBCD-mediated resection. Our findings suggest that increased RNA polymerase backtracking promotes break repair by instigating RecA loading by RecBCD, without the influence of canonical Chi signals. The idea that backtracked RNA polymerase can stimulate recombination presents a DNA transaction conundrum: a transcription fidelity factor that compromises genomic integrity.

摘要

同源重组修复DNA双链断裂,并且即使在活跃转录的DNA上也必须发挥作用。由于断裂修复可防止染色体丢失,因此预期修复的完成比断裂模板的转录更为重要。然而,DNA断裂修复与转录持续性之间的相互作用尚不清楚。在这里,我们表明转录因子GreA在大肠杆菌中抑制断裂修复。GreA可重新启动回溯的RNA聚合酶,从而提高转录保真度。我们报告说,去除GreA会通过经典的RecBCD-RecA途径显著增强断裂修复。使用深度测序方法测量染色体核酸外切酶降解,我们证明GreA的缺失会限制RecBCD介导的切除。我们的研究结果表明,RNA聚合酶回溯增加通过促使RecBCD加载RecA来促进断裂修复,而不受典型Chi信号的影响。回溯的RNA聚合酶可刺激重组这一观点提出了一个DNA交易难题:一个损害基因组完整性的转录保真因子。

https://cdn.ncbi.nlm.nih.gov/pmc/blobs/27ef/5654330/f070e793f51c/nihms898456f6.jpg

文献检索

告别复杂PubMed语法,用中文像聊天一样搜索,搜遍4000万医学文献。AI智能推荐,让科研检索更轻松。

立即免费搜索

文件翻译

保留排版,准确专业,支持PDF/Word/PPT等文件格式,支持 12+语言互译。

免费翻译文档

深度研究

AI帮你快速写综述,25分钟生成高质量综述,智能提取关键信息,辅助科研写作。

立即免费体验