Suppr超能文献

内质网应激的抑制参与了碱性成纤维细胞生长因子对新生儿缺氧缺血性脑损伤的神经保护作用。

Inhibition of endoplasmic reticulum stress is involved in the neuroprotective effect of aFGF in neonatal hypoxic-ischaemic brain injury.

作者信息

Hu Yingying, Wang Zhouguang, Pan Shulin, Fang Mingchu, Jiang Huai, Mao Yuqin, Zhang Hao, Ji Yiming, Zhang Fabiao, Lin Li, Lin Zhenlang, Xiao Jian

机构信息

Department of Neonatology, The Second Affiliated Hospital and Yuying Children's Hospital, Wenzhou Medical University, Wenzhou, Zhejiang, 325027, China.

Molecular Pharmacology Research Center, School of Pharmaceutical Science, Wenzhou Medical University, Wenzhou, Zhejiang, 325035, China.

出版信息

Oncotarget. 2017 Apr 29;8(37):60941-60953. doi: 10.18632/oncotarget.17524. eCollection 2017 Sep 22.

Abstract

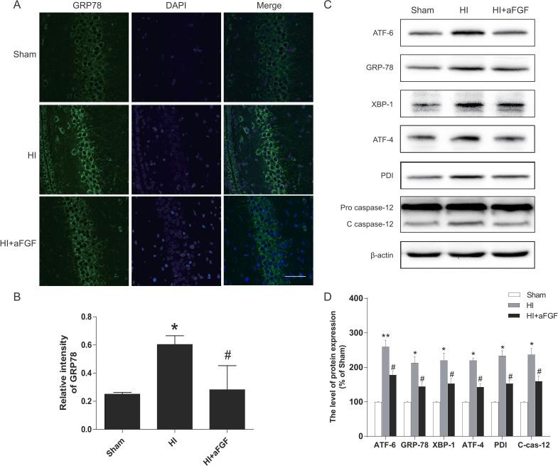
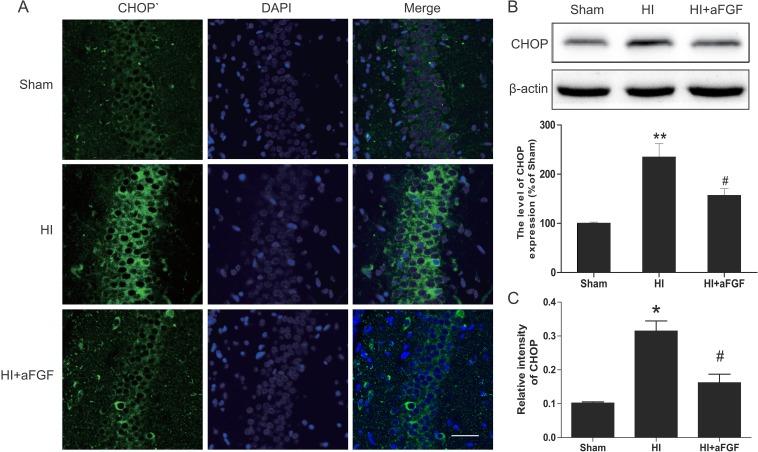
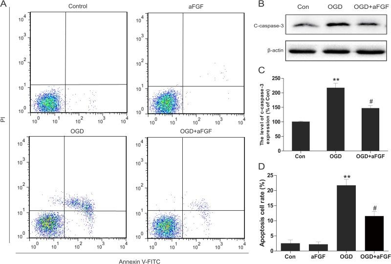
Acidic fibroblast growth factor (aFGF) has been shown to exert neuroprotective effects in experimental models and human patients. In this study, we investigated whether aFGF intranasal-treatment protected against neonatal hypoxic-ischaemic brain injury and evaluated the role of endoplasmic reticulum stress. The Rice-Vannucci model of neonatal hypoxic-ischaemic brain injury was used in 7-day-old rats, which were subjected to unilateral carotid artery ligation followed by 2.5 h of hypoxia. Intranasal aFGF or vehicle was administered immediately after hypoxic-ischaemic injury (100 ng/g) and then twice a day for 1 week to evaluate the long-term effects. Here we reported that intranasal-treatment with aFGF significantly reduced hypoxic-ischaemic brain infarct volumes and the protective effects were at least partially via inhibiting endoplasmic reticulum stress. In addition, aFGF exerted long-term neuroprotective effects against brain atrophy and neuron loss at 7-day after injury. Our data indicate that therapeutic strategies targeting endoplasmic reticulum stress may be promising to the treatment of neonatal hypoxic-ischaemic brain injury.

摘要

酸性成纤维细胞生长因子(aFGF)已被证明在实验模型和人类患者中具有神经保护作用。在本研究中,我们调查了aFGF鼻内治疗是否能预防新生儿缺氧缺血性脑损伤,并评估了内质网应激的作用。在7日龄大鼠中采用Rice-Vannucci新生儿缺氧缺血性脑损伤模型,先进行单侧颈动脉结扎,然后缺氧2.5小时。缺氧缺血性损伤后立即给予鼻内aFGF或赋形剂(100 ng/g),然后每天两次,持续1周,以评估长期效果。在此我们报告,aFGF鼻内治疗显著减少了缺氧缺血性脑梗死体积,且保护作用至少部分是通过抑制内质网应激实现的。此外,aFGF在损伤后7天对脑萎缩和神经元丢失发挥了长期神经保护作用。我们的数据表明,针对内质网应激的治疗策略可能有望用于治疗新生儿缺氧缺血性脑损伤。

https://cdn.ncbi.nlm.nih.gov/pmc/blobs/1af7/5617396/bdc35d711732/oncotarget-08-60941-g001.jpg

文献AI研究员

20分钟写一篇综述,助力文献阅读效率提升50倍。

立即体验

用中文搜PubMed

大模型驱动的PubMed中文搜索引擎

马上搜索

文档翻译

学术文献翻译模型,支持多种主流文档格式。

立即体验