Suppr超能文献

手性铂(II)-4-(2,3-二羟基丙基)-甲酰胺氧代阿朴啡(FOA)配合物通过直接靶向G-四链体DNA促进肿瘤细胞凋亡。

Chiral platinum (II)-4-(2,3-dihydroxypropyl)- formamide oxo-aporphine (FOA) complexes promote tumor cells apoptosis by directly targeting G-quadruplex DNA and .

作者信息

Qin Qi-Pin, Qin Jiao-Lan, Chen Ming, Li Yu-Lan, Meng Ting, Zhou Jie, Liang Hong, Chen Zhen-Feng

机构信息

State Key Laboratory for Chemistry and Molecular Engineering of Medicinal Resources, School of Chemistry and Pharmacy, Guangxi Normal University, Guilin 541004, P. R. China.

出版信息

Oncotarget. 2017 Jun 28;8(37):61982-61997. doi: 10.18632/oncotarget.18778. eCollection 2017 Sep 22.

Abstract

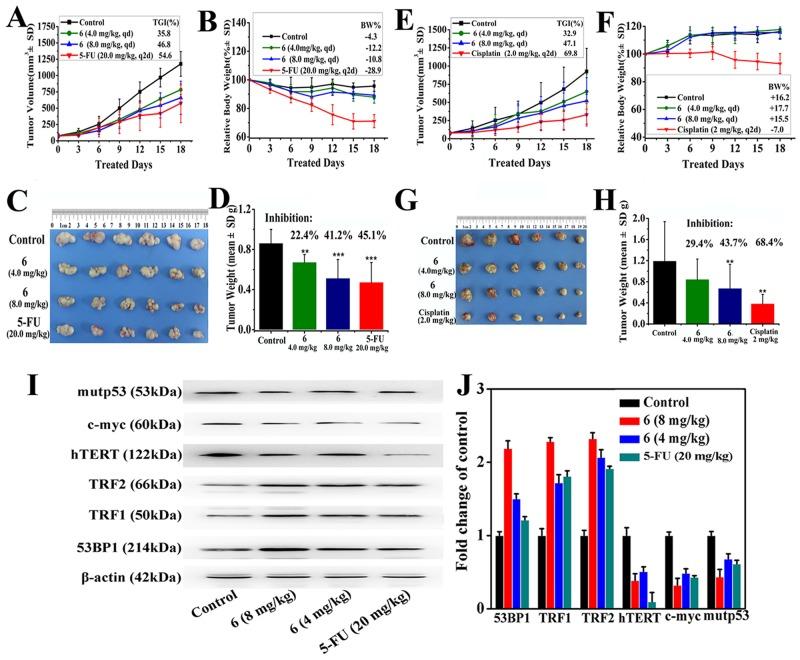
Three platinum(II) complexes, 4 (LC-004), 5 (LC-005), and 6 (LC-006), with the chiral FOA ligands R/S-(±)-FOA (1), R-(+)-FOA (2) and S-(-)-FOA (3), respectively, were synthesized and characterized. As potential anti-tumor agents, these complexes show higher cytotoxicity to BEL-7404 cells than the HL-7702 normal cells. They are potential telomerase inhibitors that target c-myc and human telomeric G-quadruplex DNA. Compared to complexes 4 and 5, 6 exhibited higher binding affinities towards telomeric, c-myc G-quadruplex DNA and caspase-3/9, thereby inducing senescence and apoptosis to a greater extent in tumor cells. Moreover, our studies showed that complex 6 can effectively inhibit tumor growth in the BEL-7404 and BEL-7402 xenograft mouse models and is less toxic than 5-fluorouracil and cisplatin. The effective inhibition of tumor growth is attributed to its interactions with 53BP1, TRF1, c-myc, TRF2, and hTERT. Thus, complex 6 can serve as a novel lead compound and a potential drug candidate for anticancer chemotherapy.

摘要

合成并表征了三种分别与手性FOA配体R/S-(±)-FOA (1)、R-(+)-FOA (2)和S-(-)-FOA (3)配位的铂(II)配合物,即4 (LC-004)、5 (LC-005)和6 (LC-006)。作为潜在的抗肿瘤药物,这些配合物对BEL-7404细胞的细胞毒性高于HL-7702正常细胞。它们是靶向c-myc和人端粒G-四链体DNA的潜在端粒酶抑制剂。与配合物4和5相比,配合物6对端粒、c-myc G-四链体DNA和caspase-3/9表现出更高的结合亲和力,从而在肿瘤细胞中更大程度地诱导衰老和凋亡。此外,我们的研究表明,配合物6能有效抑制BEL-7404和BEL-7402异种移植小鼠模型中的肿瘤生长,且毒性低于5-氟尿嘧啶和顺铂。其对肿瘤生长的有效抑制归因于它与53BP1、TRF1、c-myc、TRF2和hTERT的相互作用。因此,配合物6可作为一种新型先导化合物和潜在的抗癌化疗候选药物。

https://cdn.ncbi.nlm.nih.gov/pmc/blobs/6e29/5617480/ee84debec33b/oncotarget-08-61982-g001.jpg

相似文献

5
Interactions of terpyridines and their Pt(II) complexes with G-quadruplex DNAs and telomerase inhibition.
Int J Biol Macromol. 2013 Jun;57:1-8. doi: 10.1016/j.ijbiomac.2013.02.010. Epub 2013 Feb 19.
9
Novel platinum complexes as efficient G-quadruplex DNA binders and telomerase inhibitors.
Int J Biol Macromol. 2013 Apr;55:185-92. doi: 10.1016/j.ijbiomac.2013.01.004. Epub 2013 Jan 9.

引用本文的文献

本文引用的文献

1
Conjugating a groove-binding motif to an Ir(iii) complex for the enhancement of G-quadruplex probe behavior.
Chem Sci. 2016 Apr 21;7(4):2516-2523. doi: 10.1039/c6sc00001k. Epub 2016 Jan 28.
2
G-quadruplex structures mark human regulatory chromatin.
Nat Genet. 2016 Oct;48(10):1267-72. doi: 10.1038/ng.3662. Epub 2016 Sep 12.
3
Visualization of NRAS RNA G-Quadruplex Structures in Cells with an Engineered Fluorogenic Hybridization Probe.
J Am Chem Soc. 2016 Aug 24;138(33):10382-5. doi: 10.1021/jacs.6b04799. Epub 2016 Aug 15.
4
ASCT2 (SLC1A5) is an EGFR-associated protein that can be co-targeted by cetuximab to sensitize cancer cells to ROS-induced apoptosis.
Cancer Lett. 2016 Oct 10;381(1):23-30. doi: 10.1016/j.canlet.2016.07.020. Epub 2016 Jul 19.
5
Antitumor activities of biscoumarin and dihydropyran derivatives.
Bioorg Med Chem Lett. 2016 Aug 15;26(16):3876-80. doi: 10.1016/j.bmcl.2016.07.023. Epub 2016 Jul 9.

文献AI研究员

20分钟写一篇综述,助力文献阅读效率提升50倍。

立即体验

用中文搜PubMed

大模型驱动的PubMed中文搜索引擎

马上搜索

文档翻译

学术文献翻译模型,支持多种主流文档格式。

立即体验