• 文献检索
  • 文档翻译
  • 深度研究
  • 学术资讯
  • Suppr Zotero 插件Zotero 插件
  • 邀请有礼
  • 套餐&价格
  • 历史记录
应用&插件
Suppr Zotero 插件Zotero 插件浏览器插件Mac 客户端Windows 客户端微信小程序
定价
高级版会员购买积分包购买API积分包
服务
文献检索文档翻译深度研究API 文档MCP 服务
关于我们
关于 Suppr公司介绍联系我们用户协议隐私条款
关注我们

Suppr 超能文献

核心技术专利:CN118964589B侵权必究
粤ICP备2023148730 号-1Suppr @ 2026

文献检索

告别复杂PubMed语法,用中文像聊天一样搜索,搜遍4000万医学文献。AI智能推荐,让科研检索更轻松。

立即免费搜索

文件翻译

保留排版,准确专业,支持PDF/Word/PPT等文件格式,支持 12+语言互译。

免费翻译文档

深度研究

AI帮你快速写综述,25分钟生成高质量综述,智能提取关键信息,辅助科研写作。

立即免费体验

AMPK激活依赖性自噬减弱齐墩果酸对人膀胱癌细胞的细胞毒性。

AMPK activation-dependent autophagy compromises oleanolic acid-induced cytotoxicity in human bladder cancer cells.

作者信息

Song Yarong, Zhang Peng, Sun Yadong, Li Xuechao, Chen Lifeng, Xiao Yajun, Xing Yifei

机构信息

Department of Urology, Union Hospital, Tongji Medical College, Huazhong University of Science and Technology, Wuhan 430022, China.

出版信息

Oncotarget. 2017 Jul 4;8(40):67942-67954. doi: 10.18632/oncotarget.18980. eCollection 2017 Sep 15.

DOI:10.18632/oncotarget.18980
PMID:28978086
原文链接:https://pmc.ncbi.nlm.nih.gov/articles/PMC5620226/
Abstract

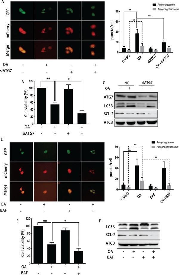
Autophagy is an evolutionarily conserved catabolic process in eukaryotic cells, which allows cells to overcome a wide array of of stresses and has recently been shown to result in drug resistance. This study examined the effect of autophagy on oleanolic acid (OA)-induced cytotoxicity against bladder cancer cells. Our study demonstrated that OA inhibited cell viability, proliferation, and induced apoptosis in bladder cancer lines T24 and EJ. Furthermore, OA induced autophagy in both cell lines by activating AMP-activated protein kinase (AMPK), inhibiting mechanistic target of rapamycin (mTOR) and promoting unc-51 like autophagy activating kinase 1 (ULK1). Moreover, inhibiting autophagy by siRNA to autophagy related 7 (ATG7) or with autophagy inhibitor bafilomycin A1 and 3-methyladenine (3-MA) or AMPK inhibitor dorsomorphin (compound C) promoted OA-induced deaths of bladder cancer cells. In contrast, either autophagy activator rapamycin or AMPK activator acadesine (AICAR) compromised OA-induced anti-cancer effect. Our findings suggested that OA induced protective autophagy through AMPK-mTOR-ULK1 signaling pathway in bladder cancer cells and OA in combination with autophagy inhibitor might be a novel alternative for the treatment of bladder cancer.

摘要

自噬是真核细胞中一种进化上保守的分解代谢过程,它使细胞能够克服多种应激,并且最近已被证明会导致耐药性。本研究考察了自噬对齐墩果酸(OA)诱导的膀胱癌细胞毒性的影响。我们的研究表明,OA抑制膀胱癌细胞系T24和EJ的细胞活力、增殖并诱导凋亡。此外,OA通过激活AMP活化蛋白激酶(AMPK)、抑制雷帕霉素靶蛋白(mTOR)并促进自噬相关蛋白51样自噬激活激酶1(ULK1),在这两种细胞系中诱导自噬。而且,通过针对自噬相关蛋白7(ATG7)的小干扰RNA(siRNA),或使用自噬抑制剂巴弗洛霉素A1和3-甲基腺嘌呤(3-MA),或AMPK抑制剂 dorsomorphin(化合物C)抑制自噬,可促进OA诱导的膀胱癌细胞死亡。相反,自噬激活剂雷帕霉素或AMPK激活剂阿卡地新(AICAR)会削弱OA诱导的抗癌作用。我们的研究结果表明,OA通过AMPK-mTOR-ULK1信号通路在膀胱癌细胞中诱导保护性自噬,并且OA与自噬抑制剂联合使用可能是治疗膀胱癌的一种新选择。

https://cdn.ncbi.nlm.nih.gov/pmc/blobs/cde0/5620226/ad31e4446e7a/oncotarget-08-67942-g006.jpg
https://cdn.ncbi.nlm.nih.gov/pmc/blobs/cde0/5620226/2f97a43299d8/oncotarget-08-67942-g001.jpg
https://cdn.ncbi.nlm.nih.gov/pmc/blobs/cde0/5620226/8ee80182172d/oncotarget-08-67942-g002.jpg
https://cdn.ncbi.nlm.nih.gov/pmc/blobs/cde0/5620226/cdce3d3ad4b2/oncotarget-08-67942-g003.jpg
https://cdn.ncbi.nlm.nih.gov/pmc/blobs/cde0/5620226/6408fea6101c/oncotarget-08-67942-g005.jpg
https://cdn.ncbi.nlm.nih.gov/pmc/blobs/cde0/5620226/934f81935e9b/oncotarget-08-67942-g004.jpg
https://cdn.ncbi.nlm.nih.gov/pmc/blobs/cde0/5620226/ad31e4446e7a/oncotarget-08-67942-g006.jpg
https://cdn.ncbi.nlm.nih.gov/pmc/blobs/cde0/5620226/2f97a43299d8/oncotarget-08-67942-g001.jpg
https://cdn.ncbi.nlm.nih.gov/pmc/blobs/cde0/5620226/8ee80182172d/oncotarget-08-67942-g002.jpg
https://cdn.ncbi.nlm.nih.gov/pmc/blobs/cde0/5620226/cdce3d3ad4b2/oncotarget-08-67942-g003.jpg
https://cdn.ncbi.nlm.nih.gov/pmc/blobs/cde0/5620226/6408fea6101c/oncotarget-08-67942-g005.jpg
https://cdn.ncbi.nlm.nih.gov/pmc/blobs/cde0/5620226/934f81935e9b/oncotarget-08-67942-g004.jpg
https://cdn.ncbi.nlm.nih.gov/pmc/blobs/cde0/5620226/ad31e4446e7a/oncotarget-08-67942-g006.jpg

相似文献

1
AMPK activation-dependent autophagy compromises oleanolic acid-induced cytotoxicity in human bladder cancer cells.AMPK激活依赖性自噬减弱齐墩果酸对人膀胱癌细胞的细胞毒性。
Oncotarget. 2017 Jul 4;8(40):67942-67954. doi: 10.18632/oncotarget.18980. eCollection 2017 Sep 15.
2
Artesunate induces autophagy dependent apoptosis through upregulating ROS and activating AMPK-mTOR-ULK1 axis in human bladder cancer cells.青蒿琥酯通过上调 ROS 和激活 AMPK-mTOR-ULK1 轴诱导人膀胱癌细胞自噬依赖性凋亡。
Chem Biol Interact. 2020 Nov 1;331:109273. doi: 10.1016/j.cbi.2020.109273. Epub 2020 Sep 28.
3
Betulinic acid induces autophagy-dependent apoptosis via Bmi-1/ROS/AMPK-mTOR-ULK1 axis in human bladder cancer cells.桦木酸通过 Bmi-1/ROS/AMPK-mTOR-ULK1 轴诱导人膀胱癌细胞自噬依赖性凋亡。
Aging (Albany NY). 2021 Sep 12;13(17):21251-21267. doi: 10.18632/aging.203441.
4
AMPK-mTOR-ULK1 axis activation-dependent autophagy promotes hydroxycamptothecin-induced apoptosis in human bladder cancer cells.AMPK-mTOR-ULK1轴激活依赖性自噬促进羟基喜树碱诱导的人膀胱癌细胞凋亡。
J Cell Physiol. 2020 May;235(5):4302-4315. doi: 10.1002/jcp.29307. Epub 2019 Oct 16.
5
Tris (1, 3-dichloro-2-propyl) phosphate induces apoptosis and autophagy in SH-SY5Y cells: Involvement of ROS-mediated AMPK/mTOR/ULK1 pathways.磷酸三(1,3-二氯-2-丙基)酯诱导SH-SY5Y细胞凋亡和自噬:ROS介导的AMPK/mTOR/ULK1通路的参与
Food Chem Toxicol. 2017 Feb;100:183-196. doi: 10.1016/j.fct.2016.12.029. Epub 2016 Dec 23.
6
Berberine enhances the AMPK activation and autophagy and mitigates high glucose-induced apoptosis of mouse podocytes.小檗碱增强 AMPK 激活和自噬,并减轻高糖诱导的小鼠足细胞凋亡。
Eur J Pharmacol. 2017 Jan 5;794:106-114. doi: 10.1016/j.ejphar.2016.11.037. Epub 2016 Nov 22.
7
Autophagy inhibition enhances RAD001-induced cytotoxicity in human bladder cancer cells.自噬抑制增强了RAD001对人膀胱癌细胞的细胞毒性。
Drug Des Devel Ther. 2016 Apr 18;10:1501-13. doi: 10.2147/DDDT.S95900. eCollection 2016.
8
Oleanolic Acid Induces Autophagy and Apoptosis via the AMPK-mTOR Signaling Pathway in Colon Cancer.齐墩果酸通过AMPK-mTOR信号通路诱导结肠癌自噬和凋亡。
J Oncol. 2021 Jul 14;2021:8281718. doi: 10.1155/2021/8281718. eCollection 2021.
9
HGSD attenuates neuronal apoptosis through enhancing neuronal autophagy in the brain of diabetic mice: The role of AMP-activated protein kinase.HGSD通过增强糖尿病小鼠大脑中的神经元自噬减轻神经元凋亡:AMP激活的蛋白激酶的作用。
Life Sci. 2016 May 15;153:23-34. doi: 10.1016/j.lfs.2016.04.004. Epub 2016 Apr 8.
10
SPAG6 silencing induces autophagic cell death in SKM-1 cells via the AMPK/mTOR/ULK1 signaling pathway.SPAG6基因沉默通过AMPK/mTOR/ULK1信号通路诱导SKM-1细胞发生自噬性细胞死亡。
Oncol Lett. 2020 Jul;20(1):551-560. doi: 10.3892/ol.2020.11607. Epub 2020 May 13.

引用本文的文献

1
Targeting Chemoresistance in Advanced Bladder Cancers with a Novel Adjuvant Strategy.采用新型辅助策略靶向晚期膀胱癌的化疗耐药性
Mol Cancer Ther. 2024 May 30. doi: 10.1158/1535-7163.MCT-23-0806.
2
Proteomes from AMPK-inhibited peripheral blood mononuclear cells suppress the progression of breast cancer and bone metastasis.AMPK 抑制的外周血单核细胞蛋白质组抑制乳腺癌的进展和骨转移。
Theranostics. 2023 Feb 5;13(4):1247-1263. doi: 10.7150/thno.80294. eCollection 2023.
3
WTAP regulates autophagy in colon cancer cells by inhibiting FLNA through N6-methyladenosine.

本文引用的文献

1
Vitexin suppresses autophagy to induce apoptosis in hepatocellular carcinoma via activation of the JNK signaling pathway.牡荆素通过激活JNK信号通路抑制自噬以诱导肝癌细胞凋亡。
Oncotarget. 2016 Dec 20;7(51):84520-84532. doi: 10.18632/oncotarget.11731.
2
Berberine induces autophagy in glioblastoma by targeting the AMPK/mTOR/ULK1-pathway.黄连素通过靶向AMPK/mTOR/ULK1信号通路诱导胶质母细胞瘤中的自噬。
Oncotarget. 2016 Oct 11;7(41):66944-66958. doi: 10.18632/oncotarget.11396.
3
Hop derived flavonoid xanthohumol inhibits endothelial cell functions via AMPK activation.
WTAP 通过 N6-甲基腺苷抑制 FLNA 调控结肠癌细胞自噬。
Cell Adh Migr. 2023 Dec;17(1):1-13. doi: 10.1080/19336918.2023.2180196.
4
Systematic Review of Potential Anticancerous Activities of ..的潜在抗癌活性的系统评价
Plants (Basel). 2021 Dec 22;11(1):19. doi: 10.3390/plants11010019.
5
Terpenoids' anti-cancer effects: focus on autophagy.萜类化合物的抗癌作用:聚焦于自噬
Apoptosis. 2021 Oct;26(9-10):491-511. doi: 10.1007/s10495-021-01684-y. Epub 2021 Jul 16.
6
The role of autophagy in metal-induced urogenital carcinogenesis.自噬在金属诱导的尿生殖系统致癌作用中的作用。
Semin Cancer Biol. 2021 Nov;76:247-257. doi: 10.1016/j.semcancer.2021.03.022. Epub 2021 Mar 30.
7
Combined Extracts of Epimedii Folium and Ligustri Lucidi Fructus with Budesonide Attenuate Airway Remodeling in the Asthmatic Rats by Regulating Apoptosis and Autophagy.淫羊藿叶和女贞子果实联合提取物与布地奈德通过调节细胞凋亡和自噬减轻哮喘大鼠气道重塑
Evid Based Complement Alternat Med. 2020 Aug 5;2020:2319409. doi: 10.1155/2020/2319409. eCollection 2020.
8
Targeting autophagy-related protein kinases for potential therapeutic purpose.靶向自噬相关蛋白激酶以实现潜在治疗目的。
Acta Pharm Sin B. 2020 Apr;10(4):569-581. doi: 10.1016/j.apsb.2019.10.003. Epub 2019 Oct 18.
9
Identification and validation of an individualized autophagy-clinical prognostic index in bladder cancer patients.膀胱癌患者个体化自噬临床预后指数的识别与验证
Onco Targets Ther. 2019 May 14;12:3695-3712. doi: 10.2147/OTT.S197676. eCollection 2019.
10
Rapamycin protects against paraquat-induced pulmonary epithelial-mesenchymal transition via the Wnt/β-catenin signaling pathway.雷帕霉素通过Wnt/β-连环蛋白信号通路预防百草枯诱导的肺上皮-间质转化。
Exp Ther Med. 2018 Mar;15(3):3045-3051. doi: 10.3892/etm.2018.5795. Epub 2018 Jan 24.
啤酒花衍生的类黄酮黄腐酚通过激活AMPK抑制内皮细胞功能。
Oncotarget. 2016 Sep 13;7(37):59917-59931. doi: 10.18632/oncotarget.10990.
4
Effect of a controlled-release drug delivery system made of oleanolic acid formulated into multivesicular liposomes on hepatocellular carcinoma in vitro and in vivo.由齐墩果酸制成的多囊泡脂质体控释给药系统对体外和体内肝细胞癌的作用
Int J Nanomedicine. 2016 Jul 12;11:3111-29. doi: 10.2147/IJN.S108445. eCollection 2016.
5
Cancer treatment and survivorship statistics, 2016.癌症治疗和生存统计,2016 年。
CA Cancer J Clin. 2016 Jul;66(4):271-89. doi: 10.3322/caac.21349. Epub 2016 Jun 2.
6
Oleanolic Acid Inhibits High Salt-Induced Exaggeration of Warburg-like Metabolism in Breast Cancer Cells.齐墩果酸抑制高盐诱导的乳腺癌细胞中类似瓦伯格代谢的增强。
Cell Biochem Biophys. 2016 Sep;74(3):427-34. doi: 10.1007/s12013-016-0736-7. Epub 2016 May 28.
7
Oleanolic acid induced autophagic cell death in hepatocellular carcinoma cells via PI3K/Akt/mTOR and ROS-dependent pathway.齐墩果酸通过PI3K/Akt/mTOR和活性氧依赖性途径诱导肝癌细胞发生自噬性细胞死亡。
Korean J Physiol Pharmacol. 2016 May;20(3):237-43. doi: 10.4196/kjpp.2016.20.3.237. Epub 2016 Apr 26.
8
Oleanolic acid induces autophagic death in human gastric cancer cells in vitro and in vivo.齐墩果酸在体外和体内均可诱导人胃癌细胞发生自噬性死亡。
Cell Biol Int. 2016 Jul;40(7):770-8. doi: 10.1002/cbin.10612. Epub 2016 May 19.
9
AMPK promotes tolerance to Ras pathway inhibition by activating autophagy.AMPK通过激活自噬促进对Ras通路抑制的耐受性。
Oncogene. 2016 Oct 6;35(40):5295-5303. doi: 10.1038/onc.2016.70. Epub 2016 Apr 4.
10
Simultaneous Detection of Tumor Cell Apoptosis Regulators Bcl-2 and Bax through a Dual-Signal-Marked Electrochemical Immunosensor.通过双信号标记电化学免疫传感器同时检测肿瘤细胞凋亡调节因子Bcl-2和Bax
ACS Appl Mater Interfaces. 2016 Mar;8(12):7674-82. doi: 10.1021/acsami.6b01010. Epub 2016 Mar 18.