Suppr超能文献

PARP-1 可能通过 ZO-2 的聚 ADP-核糖基化参与对苯二酚诱导的细胞凋亡。

PARP‑1 may be involved in hydroquinone‑induced apoptosis by poly ADP‑ribosylation of ZO‑2.

机构信息

Department of Environmental and Occupational Health, Dongguan Key Laboratory of Environmental Medicine, School of Public Health, Guangdong Medical University, Dongguan, Guangdong 523808, P.R. China.

General Office, Foshan Institute of Occupational Disease Prevention and Control, Foshan, Guangdong 528000, P.R. China.

出版信息

Mol Med Rep. 2017 Dec;16(6):8076-8084. doi: 10.3892/mmr.2017.7643. Epub 2017 Sep 27.

Abstract

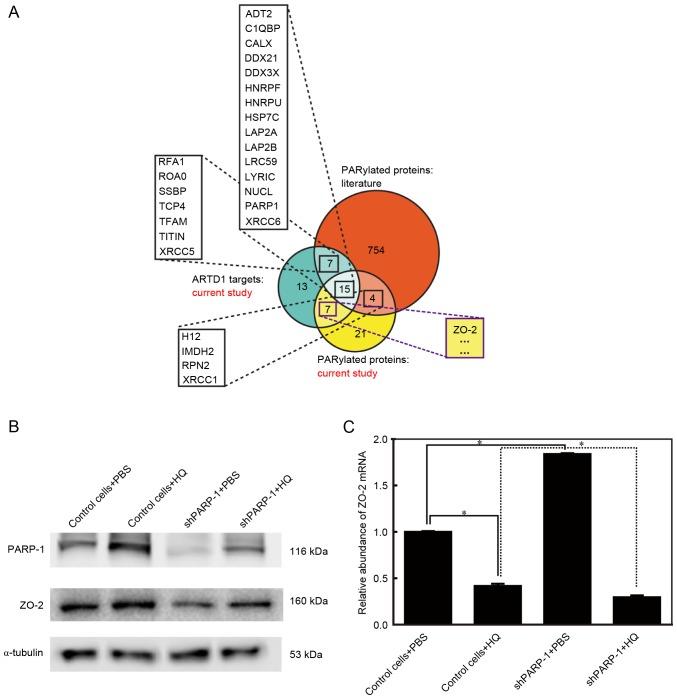
Hydroquinone (HQ), a major reactive metabolite of benzene, contributes to benzene‑induced leukemia. The molecular mechanisms that underlie this activity remain to be elucidated. Poly ADP‑ribosylation (PARylation) is a type of reversible posttranslational modification that is performed by enzymes in the PAR polymerase (PARP) family and mediates different biological processes, including apoptosis. Zona occludens 2 (ZO‑2) is a tight junction scaffold protein, which is involved in cell proliferation and apoptosis. The present study investigated the activity and mechanisms regulated by PARP‑1 during HQ‑induced apoptosis using TK6 lymphoblastoid cells and PARP‑1‑silenced TK6 cells. The results revealed that exposure to 10 µM HQ for 72 h induced apoptosis in TK6 cells and that apoptosis was attenuated in PARP‑1‑silenced TK6 cells. In cells treated with HQ, inhibition of PARP‑1 increased the expression of B cell leukemia/lymphoma 2 (Bcl‑2), increased ATP production and reduced reactive oxygen species (ROS) production relative to the levels observed in cells treated with HQ alone. Co‑localization of ZO‑2 and PAR (or PARP‑1 protein) was determined using immunofluorescence confocal microscopy. The findings of the present study revealed that ZO‑2 was PARylated via an interaction with PARP‑1, which was consistent with an analysis of protein expression that was performed using western blot analysis, which determined that ZO‑2 protein expression was upregulated in HQ‑treated control cells and downregulated in HQ‑treated PARP‑1‑silenced TK6 cells. These findings indicated that prolonged exposure to a low dose of HQ induced TK6 cells to undergo apoptosis, whereas inhibiting PARP‑1 attenuates cellular apoptosis by activating Bcl‑2 and energy‑saving processes and reducing ROS. The present study determined that PARP‑1 was involved in HQ‑induced apoptosis by PARylation of ZO‑2.

摘要

对苯二酚(HQ)是苯的主要反应代谢物,有助于苯诱导的白血病。其活性的潜在分子机制仍有待阐明。多聚 ADP-核糖基化(PARylation)是一种由 PAR 聚合酶(PARP)家族中的酶进行的可逆翻译后修饰,介导包括细胞凋亡在内的不同生物学过程。紧密连接相关蛋白 2(ZO-2)是一种紧密连接支架蛋白,参与细胞增殖和凋亡。本研究使用 TK6 淋巴母细胞和 PARP-1 沉默 TK6 细胞,探讨了 PARP-1 在 HQ 诱导的细胞凋亡过程中的活性和调控机制。结果显示,暴露于 10µM HQ 72 小时诱导 TK6 细胞凋亡,而 PARP-1 沉默 TK6 细胞中的凋亡则减弱。在 HQ 处理的细胞中,PARP-1 抑制增加了 B 细胞白血病/淋巴瘤 2(Bcl-2)的表达,增加了 ATP 的产生并降低了活性氧(ROS)的产生,与单独用 HQ 处理的细胞相比。使用免疫荧光共聚焦显微镜确定 ZO-2 和 PAR(或 PARP-1 蛋白)的共定位。本研究发现 ZO-2 通过与 PARP-1 的相互作用发生 PARylation,这与使用蛋白质印迹分析进行的蛋白质表达分析一致,该分析表明 HQ 处理的对照细胞中 ZO-2 蛋白表达上调,而在 HQ 处理的 PARP-1 沉默 TK6 细胞中下调。这些发现表明,长时间暴露于低剂量 HQ 诱导 TK6 细胞发生凋亡,而抑制 PARP-1 通过激活 Bcl-2 和节能过程并减少 ROS 来减轻细胞凋亡。本研究确定 PARP-1 通过 PARylation 参与 HQ 诱导的细胞凋亡。

https://cdn.ncbi.nlm.nih.gov/pmc/blobs/dfc5/5779892/58bd1cb09f8e/MMR-16-06-8076-g00.jpg

文献检索

告别复杂PubMed语法,用中文像聊天一样搜索,搜遍4000万医学文献。AI智能推荐,让科研检索更轻松。

立即免费搜索

文件翻译

保留排版,准确专业,支持PDF/Word/PPT等文件格式,支持 12+语言互译。

免费翻译文档

深度研究

AI帮你快速写综述,25分钟生成高质量综述,智能提取关键信息,辅助科研写作。

立即免费体验