• 文献检索
  • 文档翻译
  • 深度研究
  • 学术资讯
  • Suppr Zotero 插件Zotero 插件
  • 邀请有礼
  • 套餐&价格
  • 历史记录
应用&插件
Suppr Zotero 插件Zotero 插件浏览器插件Mac 客户端Windows 客户端微信小程序
定价
高级版会员购买积分包购买API积分包
服务
文献检索文档翻译深度研究API 文档MCP 服务
关于我们
关于 Suppr公司介绍联系我们用户协议隐私条款
关注我们

Suppr 超能文献

核心技术专利:CN118964589B侵权必究
粤ICP备2023148730 号-1Suppr @ 2026

文献检索

告别复杂PubMed语法,用中文像聊天一样搜索,搜遍4000万医学文献。AI智能推荐,让科研检索更轻松。

立即免费搜索

文件翻译

保留排版,准确专业,支持PDF/Word/PPT等文件格式,支持 12+语言互译。

免费翻译文档

深度研究

AI帮你快速写综述,25分钟生成高质量综述,智能提取关键信息,辅助科研写作。

立即免费体验

人类肝脏中与 DNA 相关的蛋白质的全基因组互作组。

A genome-wide interactome of DNA-associated proteins in the human liver.

机构信息

HudsonAlpha Institute for Biotechnology, Huntsville, Alabama 35806, USA.

Department of Genetics, University of Alabama at Birmingham, Birmingham, Alabama 35294, USA.

出版信息

Genome Res. 2017 Nov;27(11):1950-1960. doi: 10.1101/gr.222083.117. Epub 2017 Oct 11.

DOI:10.1101/gr.222083.117
PMID:29021291
原文链接:https://pmc.ncbi.nlm.nih.gov/articles/PMC5668951/
Abstract

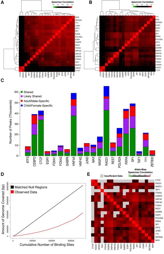
Large-scale efforts like the ENCODE Project have made tremendous progress in cataloging the genomic binding patterns of DNA-associated proteins (DAPs), such as transcription factors (TFs). However, most chromatin immunoprecipitation-sequencing (ChIP-seq) analyses have focused on a few immortalized cell lines whose activities and physiology differ in important ways from endogenous cells and tissues. Consequently, binding data from primary human tissue are essential to improving our understanding of in vivo gene regulation. Here, we identify and analyze more than 440,000 binding sites using ChIP-seq data for 20 DAPs in two human liver tissue samples. We integrated binding data with transcriptome and phased WGS data to investigate allelic DAP interactions and the impact of heterozygous sequence variation on the expression of neighboring genes. Our tissue-based data set exhibits binding patterns more consistent with liver biology than cell lines, and we describe uses of these data to better prioritize impactful noncoding variation. Collectively, our rich data set offers novel insights into genome function in human liver tissue and provides a valuable resource for assessing disease-related disruptions.

摘要

大规模的研究如 ENCODE 项目在对与 DNA 相关蛋白(如转录因子)的基因组结合模式进行编目方面取得了巨大进展。然而,大多数染色质免疫沉淀测序(ChIP-seq)分析主要集中在少数永生细胞系上,这些细胞系的活性和生理机能与内源性细胞和组织有很大的不同。因此,来自人体组织的结合数据对于提高我们对体内基因调控的理解至关重要。在这里,我们使用两个人类肝脏组织样本中的 20 个 DAP 的 ChIP-seq 数据,鉴定和分析了超过 440000 个结合位点。我们将结合数据与转录组和分相 WGS 数据集成,研究等位 DAP 相互作用以及杂合序列变异对邻近基因表达的影响。我们基于组织的数据集展示出的结合模式比细胞系更符合肝脏生物学,我们还描述了这些数据的用途,以便更好地确定有影响的非编码变异。总的来说,我们丰富的数据集为人类肝脏组织中的基因组功能提供了新的见解,并为评估与疾病相关的破坏提供了有价值的资源。

https://cdn.ncbi.nlm.nih.gov/pmc/blobs/23a0/5668951/c354daf540ba/1950f06.jpg
https://cdn.ncbi.nlm.nih.gov/pmc/blobs/23a0/5668951/fb26d51b8ad4/1950f01.jpg
https://cdn.ncbi.nlm.nih.gov/pmc/blobs/23a0/5668951/e541b8aabd3c/1950f02.jpg
https://cdn.ncbi.nlm.nih.gov/pmc/blobs/23a0/5668951/b1b37639bfc9/1950f03.jpg
https://cdn.ncbi.nlm.nih.gov/pmc/blobs/23a0/5668951/d01bfffa9afe/1950f04.jpg
https://cdn.ncbi.nlm.nih.gov/pmc/blobs/23a0/5668951/8020723df48e/1950f05.jpg
https://cdn.ncbi.nlm.nih.gov/pmc/blobs/23a0/5668951/c354daf540ba/1950f06.jpg
https://cdn.ncbi.nlm.nih.gov/pmc/blobs/23a0/5668951/fb26d51b8ad4/1950f01.jpg
https://cdn.ncbi.nlm.nih.gov/pmc/blobs/23a0/5668951/e541b8aabd3c/1950f02.jpg
https://cdn.ncbi.nlm.nih.gov/pmc/blobs/23a0/5668951/b1b37639bfc9/1950f03.jpg
https://cdn.ncbi.nlm.nih.gov/pmc/blobs/23a0/5668951/d01bfffa9afe/1950f04.jpg
https://cdn.ncbi.nlm.nih.gov/pmc/blobs/23a0/5668951/8020723df48e/1950f05.jpg
https://cdn.ncbi.nlm.nih.gov/pmc/blobs/23a0/5668951/c354daf540ba/1950f06.jpg

相似文献

1
A genome-wide interactome of DNA-associated proteins in the human liver.人类肝脏中与 DNA 相关的蛋白质的全基因组互作组。
Genome Res. 2017 Nov;27(11):1950-1960. doi: 10.1101/gr.222083.117. Epub 2017 Oct 11.
2
Strategies to fine-map genetic associations with lipid levels by combining epigenomic annotations and liver-specific transcription profiles.通过整合表观基因组注释和肝脏特异性转录谱来精细定位与血脂水平相关的遗传关联的策略。
Genomics. 2014 Aug;104(2):105-12. doi: 10.1016/j.ygeno.2014.04.006. Epub 2014 Jul 2.
3
ChIP-Seq: Library Preparation and Sequencing.染色质免疫沉淀测序(ChIP-Seq):文库制备与测序
Methods Mol Biol. 2016;1402:101-117. doi: 10.1007/978-1-4939-3378-5_9.
4
Software for rapid time dependent ChIP-sequencing analysis (TDCA).用于快速时间依赖性染色质免疫沉淀测序分析(TDCA)的软件。
BMC Bioinformatics. 2017 Nov 25;18(1):521. doi: 10.1186/s12859-017-1936-x.
5
Role of ChIP-seq in the discovery of transcription factor binding sites, differential gene regulation mechanism, epigenetic marks and beyond.染色质免疫沉淀测序(ChIP-seq)在转录因子结合位点发现、差异基因调控机制、表观遗传标记及其他方面的作用。
Cell Cycle. 2014;13(18):2847-52. doi: 10.4161/15384101.2014.949201.
6
ChIPulate: A comprehensive ChIP-seq simulation pipeline.ChIPulate:一个全面的 ChIP-seq 模拟管道。
PLoS Comput Biol. 2019 Mar 21;15(3):e1006921. doi: 10.1371/journal.pcbi.1006921. eCollection 2019 Mar.
7
Cell-type specificity of ChIP-predicted transcription factor binding sites.ChIP 预测转录因子结合位点的细胞类型特异性。
BMC Genomics. 2012 Aug 3;13:372. doi: 10.1186/1471-2164-13-372.
8
Computational analysis of protein-DNA interactions from ChIP-seq data.基于染色质免疫沉淀测序(ChIP-seq)数据的蛋白质-DNA相互作用的计算分析。
Methods Mol Biol. 2012;786:263-73. doi: 10.1007/978-1-61779-292-2_16.
9
Chromatin Immunoprecipitation.染色质免疫沉淀法
Methods Mol Biol. 2016;1480:7-21. doi: 10.1007/978-1-4939-6380-5_2.
10
Computational Methods for Analysis of the DNA-Binding Preferences of Cys2His2 Zinc-Finger Proteins.用于分析Cys2His2锌指蛋白DNA结合偏好性的计算方法
Methods Mol Biol. 2018;1867:15-28. doi: 10.1007/978-1-4939-8799-3_2.

引用本文的文献

1
Genetic effects on chromatin accessibility uncover mechanisms of liver gene regulation and quantitative traits.遗传对染色质可及性的影响揭示了肝脏基因调控和数量性状的机制。
Genome Res. 2025 Jun 9. doi: 10.1101/gr.279741.124.
2
Multi-omics analysis reveals distinct gene regulatory mechanisms between primary and organoid-derived human hepatocytes.多组学分析揭示了原代和类器官来源的人肝细胞之间不同的基因调控机制。
Dis Model Mech. 2025 Jan 1;18(1). doi: 10.1242/dmm.050883. Epub 2025 Jan 29.
3
Epigenomic profiling of glucocorticoid responses identifies cis-regulatory disruptions impacting steroid resistance in childhood acute lymphoblastic leukemia.

本文引用的文献

1
BaalChIP: Bayesian analysis of allele-specific transcription factor binding in cancer genomes.BaalChIP:癌症基因组中特异性等位基因转录因子结合的贝叶斯分析
Genome Biol. 2017 Feb 24;18(1):39. doi: 10.1186/s13059-017-1165-7.
2
aRNApipe: a balanced, efficient and distributed pipeline for processing RNA-seq data in high-performance computing environments.aRNApipe:一种用于在高性能计算环境中处理RNA测序数据的平衡、高效且分布式的流程。
Bioinformatics. 2017 Jun 1;33(11):1727-1729. doi: 10.1093/bioinformatics/btx023.
3
Mutational Biases Drive Elevated Rates of Substitution at Regulatory Sites across Cancer Types.
糖皮质激素反应的表观基因组分析确定了影响儿童急性淋巴细胞白血病类固醇耐药性的顺式调控破坏。
Leukemia. 2022 Oct;36(10):2374-2383. doi: 10.1038/s41375-022-01685-z. Epub 2022 Aug 26.
4
Genetic effects on liver chromatin accessibility identify disease regulatory variants.遗传对肝脏染色质可及性的影响确定了疾病调控变异。
Am J Hum Genet. 2021 Jul 1;108(7):1169-1189. doi: 10.1016/j.ajhg.2021.05.001. Epub 2021 May 25.
5
Dissecting the regulatory activity and sequence content of loci with exceptional numbers of transcription factor associations.解析转录因子关联异常数量的调控活性和序列内容。
Genome Res. 2020 Jul;30(7):939-950. doi: 10.1101/gr.260463.119. Epub 2020 Jul 2.
6
A Comparison between Hi-C and 10X Genomics Linked Read Sequencing for Whole Genome Phasing in Hanwoo Cattle.韩牛全基因组定相分析中Hi-C与10X基因组连接读长测序的比较
Genes (Basel). 2020 Mar 20;11(3):332. doi: 10.3390/genes11030332.
7
Resolving the full spectrum of human genome variation using Linked-Reads.利用连接读取技术解析人类基因组变异的全貌。
Genome Res. 2019 Apr;29(4):635-645. doi: 10.1101/gr.234443.118. Epub 2019 Mar 20.
突变偏向性驱动不同癌症类型调控位点替换率升高。
PLoS Genet. 2016 Aug 4;12(8):e1006207. doi: 10.1371/journal.pgen.1006207. eCollection 2016 Aug.
4
Transcription factors as readers and effectors of DNA methylation.作为DNA甲基化的读取器和效应器的转录因子。
Nat Rev Genet. 2016 Aug 1;17(9):551-65. doi: 10.1038/nrg.2016.83.
5
The Genetics of Transcription Factor DNA Binding Variation.转录因子DNA结合变异的遗传学
Cell. 2016 Jul 28;166(3):538-554. doi: 10.1016/j.cell.2016.07.012.
6
Distinct gene regulatory programs define the inhibitory effects of liver X receptors and PPARG on cancer cell proliferation.不同的基因调控程序决定了肝脏X受体和PPARG对癌细胞增殖的抑制作用。
Genome Med. 2016 Jul 11;8(1):74. doi: 10.1186/s13073-016-0328-6.
7
The role of enhancers in cancer.增强子在癌症中的作用。
Nat Rev Cancer. 2016 Aug;16(8):483-93. doi: 10.1038/nrc.2016.62. Epub 2016 Jul 1.
8
Direct Identification of Hundreds of Expression-Modulating Variants using a Multiplexed Reporter Assay.使用多重报告基因检测直接鉴定数百个表达调控变异体
Cell. 2016 Jun 2;165(6):1519-1529. doi: 10.1016/j.cell.2016.04.027.
9
LS-GKM: a new gkm-SVM for large-scale datasets.LS-GKM:一种用于大规模数据集的新型gkm支持向量机
Bioinformatics. 2016 Jul 15;32(14):2196-8. doi: 10.1093/bioinformatics/btw142. Epub 2016 Mar 15.
10
CTCF and Cohesin in Genome Folding and Transcriptional Gene Regulation.基因组折叠与转录基因调控中的CTCF和黏连蛋白
Annu Rev Genomics Hum Genet. 2016 Aug 31;17:17-43. doi: 10.1146/annurev-genom-083115-022339. Epub 2016 Apr 18.