Guo Jiachao, Li Weijin, Wu Yingxing, Jing Xingzhi, Huang Junming, Zhang Jiaming, Xiang Wei, Ren Ranyue, Lv Zhengtao, Xiao Jun, Guo Fengjing
Department of Orthopedics, Tongji Hospital, Tongji Medical College, Huazhong University of Science and Technology, Wuhan, China.
Department of Otolaryngology-Head and Neck Surgery, Tongji Hospital, Tongji Medical College, Huazhong University of Science and Technology, Wuhan, China.
Front Pharmacol. 2017 Oct 4;8:693. doi: 10.3389/fphar.2017.00693. eCollection 2017.
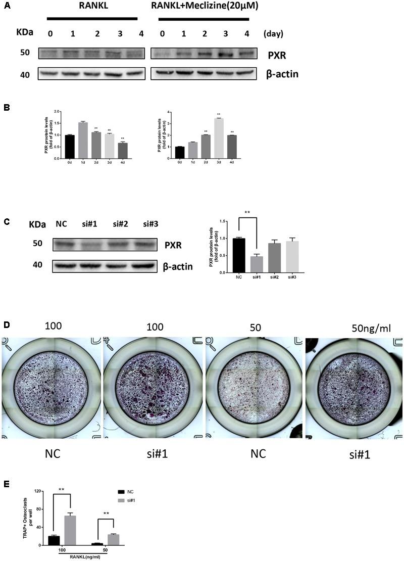
Pregnane X receptor (PXR) which belongs to the nuclear hormone receptor superfamily plays vital roles in several biological functions, especially in the inflammatory procedure. Besides that, PXR is revealed by recent studies to have essential effects on bone tissue. As an agonist of PXR, meclizine is a piperazine-derived histamine H1 antagonist, and has been frequently used for prevention and treatment of vomiting and nausea. Because osteoclastogenesis is characterized by the activation of inflammation-related signaling pathways, we speculated that meclizine may affect formation and function of osteoclast. In the present study, we explored the effect of meclizine on RANKL-induced osteoclastogenesis both and . In primary bone marrow-derived macrophages (BMMs), meclizine reduced osteoclast formation and bone resorption in a dose-dependent manner, while knockdown of PXR with siRNA partially abrogated the osteoclastogenesis inhibition of meclizine. On the one hand, at the molecular level, meclizine attenuated RANKL-induced activation of c-Fos, NFATc1, nuclear factor-κB (NF-κB) and mitogen-activated protein kinase (MAPKs), including ERK and p38, but not JNK. Meanwhile, meclizine reduced the expression of osteoclast-specific genes, including and . On the other hand, meclizine decreased OVX-induced bone loss by repressing osteoclast activity. In conclusion, our results indicated that meclizine inhibits osteoclastogenesis via regulation of several RANKL signaling pathways and PXR was involved in the processes. Therefore, meclizine may be considered as a novel therapeutic candidate for osteoclast-related diseases.
孕烷X受体(PXR)属于核激素受体超家族,在多种生物学功能中发挥着至关重要的作用,尤其是在炎症过程中。除此之外,最近的研究表明PXR对骨组织也有重要影响。作为PXR的激动剂,茶苯海明是一种哌嗪衍生的组胺H1拮抗剂,常用于预防和治疗呕吐与恶心。由于破骨细胞生成的特征是炎症相关信号通路的激活,我们推测茶苯海明可能会影响破骨细胞的形成和功能。在本研究中,我们探究了茶苯海明在体内和体外对RANKL诱导的破骨细胞生成的影响。在原代骨髓来源的巨噬细胞(BMMs)中,茶苯海明以剂量依赖性方式减少破骨细胞形成和骨吸收,而用小干扰RNA(siRNA)敲低PXR可部分消除茶苯海明对破骨细胞生成的抑制作用。一方面,在分子水平上,茶苯海明减弱了RANKL诱导的c-Fos、活化T细胞核因子1(NFATc1)、核因子κB(NF-κB)以及丝裂原活化蛋白激酶(MAPKs)(包括细胞外信号调节激酶(ERK)和p38,但不包括c-Jun氨基末端激酶(JNK))的激活。同时,茶苯海明降低了破骨细胞特异性基因的表达,包括[此处原文缺失相关基因名称]和[此处原文缺失相关基因名称]。另一方面,茶苯海明通过抑制破骨细胞活性减少了去卵巢(OVX)诱导的骨质流失。总之,我们的结果表明茶苯海明通过调节多种RANKL信号通路抑制破骨细胞生成,且PXR参与了这些过程。因此,茶苯海明可能被认为是一种治疗破骨细胞相关疾病的新型候选药物。