Suppr超能文献

仙台病毒在与肝细胞融合过程中招募细胞绒毛蛋白来重塑肌动蛋白细胞骨架。

Sendai virus recruits cellular villin to remodel actin cytoskeleton during fusion with hepatocytes.

作者信息

Chandra Sunandini, Kalaivani Raju, Kumar Manoj, Srinivasan Narayanaswamy, Sarkar Debi P

机构信息

Department of Biochemistry, University of Delhi, New Delhi 110021, India.

Molecular Biophysics Unit, Indian Institute of Science, Bengaluru 560012, India.

出版信息

Mol Biol Cell. 2017 Dec 15;28(26):3801-3814. doi: 10.1091/mbc.E17-06-0400. Epub 2017 Oct 26.

Abstract

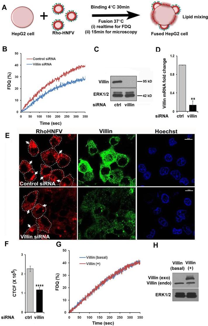
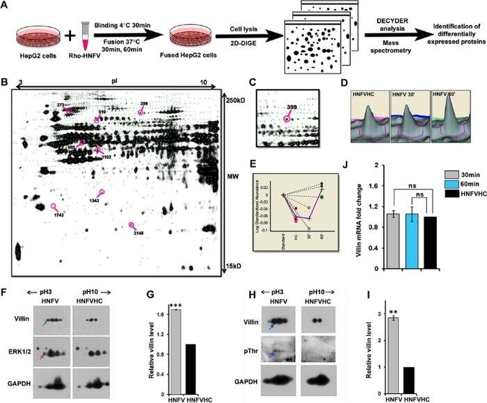
Reconstituted Sendai viral envelopes (virosomes) are well recognized for their promising potential in membrane fusion-mediated delivery of bioactive molecules to liver cells. Despite the known function of viral envelope glycoproteins in catalyzing fusion with cellular membrane, the role of host cell proteins remains elusive. Here, we used two-dimensional differential in-gel electrophoresis to analyze hepatic cells in early response to virosome-induced membrane fusion. Quantitative mass spectrometry together with biochemical analysis revealed that villin, an actin-modifying protein, is differentially up-regulated and phosphorylated at threonine 206-an early molecular event during membrane fusion. We found that villin influences actin dynamics and that this influence, in turn, promotes membrane mixing through active participation of Sendai viral envelope glycoproteins. Modulation of villin in host cells also resulted in a discernible effect on the entry and egress of progeny Sendai virus. Taken together, these results suggest a novel mechanism of regulated viral entry in animal cells mediated by host factor villin.

摘要

重组仙台病毒包膜(病毒体)因其在膜融合介导的生物活性分子向肝细胞递送方面的潜在前景而广为人知。尽管已知病毒包膜糖蛋白在催化与细胞膜融合中起作用,但宿主细胞蛋白的作用仍不清楚。在这里,我们使用二维差异凝胶电泳分析肝细胞对病毒体诱导的膜融合的早期反应。定量质谱分析和生化分析表明,肌动蛋白调节蛋白绒毛蛋白在苏氨酸206处差异上调并磷酸化,这是膜融合过程中的一个早期分子事件。我们发现绒毛蛋白影响肌动蛋白动力学,而这种影响反过来又通过仙台病毒包膜糖蛋白的积极参与促进膜混合。宿主细胞中绒毛蛋白的调节也对后代仙台病毒的进入和释放产生了明显影响。综上所述,这些结果提示了一种由宿主因子绒毛蛋白介导的动物细胞中病毒进入调控的新机制。

https://cdn.ncbi.nlm.nih.gov/pmc/blobs/0cb1/5739296/2de1c6608ebc/3801fig1.jpg

文献AI研究员

20分钟写一篇综述,助力文献阅读效率提升50倍。

立即体验

用中文搜PubMed

大模型驱动的PubMed中文搜索引擎

马上搜索

文档翻译

学术文献翻译模型,支持多种主流文档格式。

立即体验