Suppr超能文献

在环鸟苷酸依赖性蛋白激酶 II(cGKII)敲除小鼠中,小脑颗粒神经元受到强烈刺激后,突触膜的回收发生改变。

Altered Synaptic Membrane Retrieval after Strong Stimulation of Cerebellar Granule Neurons in Cyclic GMP-Dependent Protein Kinase II (cGKII) Knockout Mice.

机构信息

Departamento de Bioquímica, Facultad de Veterinaria, Universidad Complutense, 28040 Madrid, Spain.

Instituto de Investigación Sanitaria del Hospital Clínico San Carlos (IdISSC), 28040 Madrid, Spain.

出版信息

Int J Mol Sci. 2017 Oct 30;18(11):2281. doi: 10.3390/ijms18112281.

Abstract

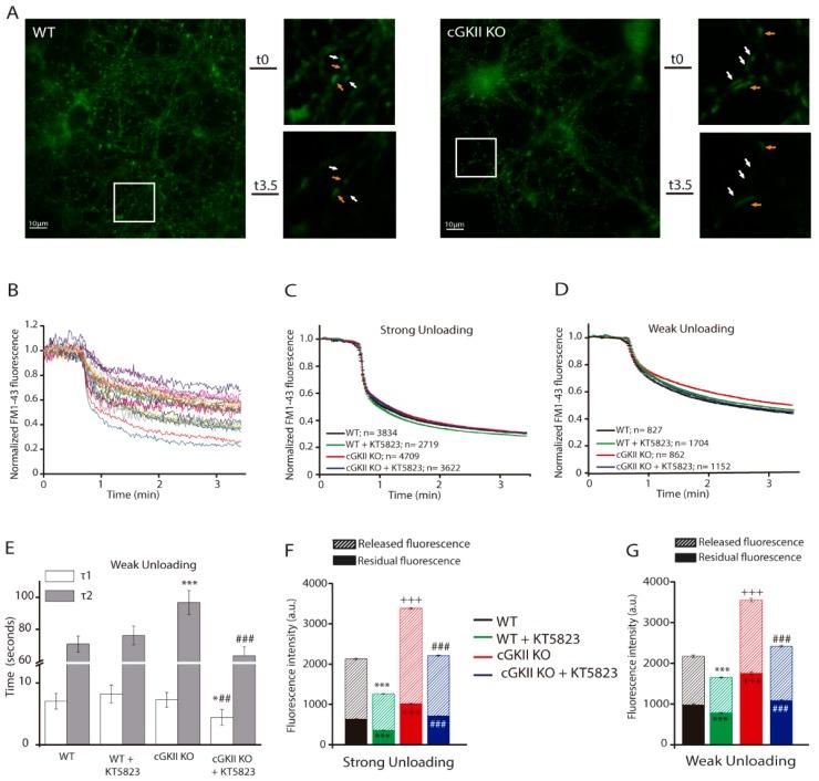
The nitric oxide (NO)/cyclic guanosine monophosphate (cGMP)/cGMP-dependent protein kinase (cGK) signaling pathway regulates the clustering and the recruitment of proteins and vesicles to the synapse, thereby adjusting the exoendocytic cycle to the intensity of activity. Accordingly, this pathway can accelerate endocytosis following large-scale exocytosis, and pre-synaptic cGK type II (cGKII) plays a major role in this process, controlling the homeostatic balance of vesicle exocytosis and endocytosis. We have studied synaptic vesicle recycling in cerebellar granule cells from mice lacking cGKII under strong and sustained stimulation, combining imaging techniques and ultrastructural analyses. The ultrastructure of synapses in the adult mouse cerebellar cortex was also examined in these animals. The lack of cGKII provokes structural changes to synapses in cultured cells and in the cerebellar cortex. Moreover, endocytosis is slowed down in a subset of boutons in these cells when they are stimulated strongly. In addition, from the results obtained with the selective inhibitor of cGKs, KT5823, it can be concluded that cGKI also regulates some aspects of vesicle cycling. Overall, these results confirm the importance of the cGMP pathway in the regulation of vesicle cycling following strong stimulation of cerebellar granule cells.

摘要

一氧化氮(NO)/环鸟苷酸(cGMP)/cGMP 依赖性蛋白激酶(cGK)信号通路调节蛋白质和囊泡在突触处的聚集和募集,从而调节外排和内吞循环以适应活动强度。因此,该途径可以在大规模胞吐作用后加速内吞作用,而突触前 cGK 型 II(cGKII)在该过程中起主要作用,控制囊泡胞吐和内吞作用的动态平衡。我们在强持续刺激下研究了缺乏 cGKII 的小鼠小脑颗粒细胞中的突触囊泡再循环,结合了成像技术和超微结构分析。还检查了这些动物小脑皮质中的突触超微结构。缺乏 cGKII 会引起培养细胞和小脑皮质中突触的结构变化。此外,当这些细胞受到强烈刺激时,一部分囊泡的内吞作用会减慢。此外,从 cGK 的选择性抑制剂 KT5823 获得的结果可以得出结论,cGKI 也调节囊泡循环的某些方面。总体而言,这些结果证实了 cGMP 途径在调节小脑颗粒细胞强烈刺激后的囊泡循环中的重要性。

https://cdn.ncbi.nlm.nih.gov/pmc/blobs/f1f7/5713251/6723c5c75b36/ijms-18-02281-g001a.jpg

文献检索

告别复杂PubMed语法,用中文像聊天一样搜索,搜遍4000万医学文献。AI智能推荐,让科研检索更轻松。

立即免费搜索

文件翻译

保留排版,准确专业,支持PDF/Word/PPT等文件格式,支持 12+语言互译。

免费翻译文档

深度研究

AI帮你快速写综述,25分钟生成高质量综述,智能提取关键信息,辅助科研写作。

立即免费体验