Suppr超能文献

分子伴侣Artemin在体外有效阻断TAU蛋白的纤维化。

The Molecular Chaperone Artemin Efficiently Blocks Fibrillization of TAU Protein In Vitro.

作者信息

Khosravi Zahra, Nasiri Khalili Mohammad Ali, Moradi Sharif, Hassan Sajedi Reza, Zeinoddini Mehdi

机构信息

Department of Biosciences and Biotechnology, Malek Ashtar University of Technology, Tehran, Iran.

Department of Biosciences and Biotechnology, Malek Ashtar University of Technology, Tehran, Iran.

出版信息

Cell J. 2018 Jan;19(4):569-577. doi: 10.22074/cellj.2018.4510. Epub 2017 Nov 4.

Abstract

OBJECTIVES

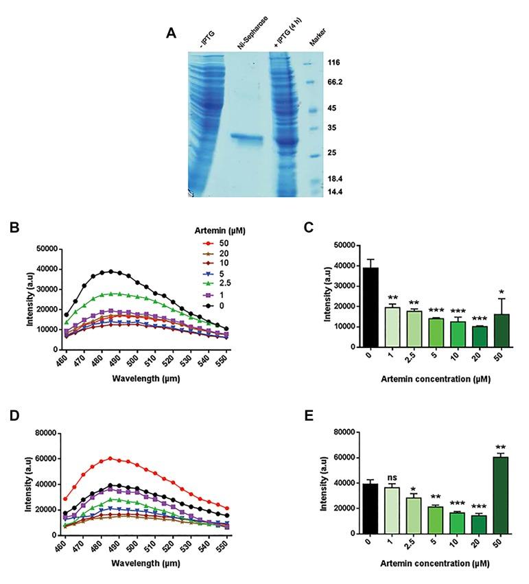
Aggregation of the TAU proteins in the form of neurofibrillary tangles (NFTs) in the brain is a common risk factor in tauopathies including Alzheimer's disease (AD). Several strategies have been implemented to target NFTs, among which chaperones, which facilitate the proper folding of proteins, appear to hold great promise in effectively inhibiting TAU polymerization. The aim of this study was to analyze the impact of the chaperone Artemin on TAU aggregation in vitro.

MATERIALS AND METHODS

In this experimental study, recombinant TAU- or Artemin proteins were expressed in E.coli bacteria, and purified using ion-exchange and affinity chromatography. Sodium dodecyl sulfate-poly acrylamide gel electrophoresis (SDS-PAGE) was used to run the extracted proteins and check their purity. Heparin was used as an aggregation inducer. The interaction kinetics of TAU aggregation and disassembly was performed using thioflavin T (ThT) fluorescence analysis and circular dichroism (CD) spectroscopy.

RESULTS

Ion-exchange and affinity chromatography yielded highly pure TAU and Artemin proteins for subsequent analyses. In addition, we found that heparin efficiently induced TAU fibrillization 48 hours post-incubation, as evidenced by ThT assay. Importantly, Artemin was observed to effectively block the aggregation of both physiologic- and supraphysiologic TAU concentrations in a dose-dependent manner, as judged by ThT and CD spectroscopy analyses.

CONCLUSIONS

Our collective results show, for the first time, that the chaperone Artemin could significantly inhibit aggregation of the TAU proteins in a dose-dependent manner, and support Artemin as a potential potent blocker of TAU aggregation in people with AD.

摘要

目的

大脑中以神经原纤维缠结(NFTs)形式存在的TAU蛋白聚集是包括阿尔茨海默病(AD)在内的tau蛋白病的常见危险因素。已经实施了几种针对NFTs的策略,其中促进蛋白质正确折叠的伴侣蛋白似乎在有效抑制TAU聚合方面具有很大潜力。本研究的目的是分析伴侣蛋白Artemin对体外TAU聚集的影响。

材料和方法

在本实验研究中,重组TAU蛋白或Artemin蛋白在大肠杆菌中表达,并通过离子交换和亲和色谱法纯化。使用十二烷基硫酸钠-聚丙烯酰胺凝胶电泳(SDS-PAGE)对提取的蛋白质进行电泳并检查其纯度。肝素用作聚集诱导剂。使用硫黄素T(ThT)荧光分析和圆二色性(CD)光谱法进行TAU聚集和解聚的相互作用动力学研究。

结果

离子交换和亲和色谱法产生了高纯度的TAU和Artemin蛋白用于后续分析。此外,我们发现肝素在孵育48小时后能有效诱导TAU纤维化,ThT检测证明了这一点。重要的是,通过ThT和CD光谱分析判断,观察到Artemin能以剂量依赖的方式有效阻断生理浓度和超生理浓度TAU的聚集。

结论

我们的综合结果首次表明,伴侣蛋白Artemin可以以剂量依赖的方式显著抑制TAU蛋白的聚集,并支持Artemin作为AD患者中TAU聚集的潜在有效阻断剂。

https://cdn.ncbi.nlm.nih.gov/pmc/blobs/b919/5672095/b27e38e61fa3/Cell-J-19-569-g01.jpg

文献AI研究员

20分钟写一篇综述,助力文献阅读效率提升50倍。

立即体验

用中文搜PubMed

大模型驱动的PubMed中文搜索引擎

马上搜索

文档翻译

学术文献翻译模型,支持多种主流文档格式。

立即体验