Suppr超能文献

RNA 茎结构控制 RNA 干扰中的切割和基因沉默的偶联。

RNA stem structure governs coupling of dicing and gene silencing in RNA interference.

机构信息

Department of Biophysics, Johns Hopkins University, Baltimore, MD 21218;

Department of Chemistry, Chung-Ang University, Seoul 06974, Korea.

出版信息

Proc Natl Acad Sci U S A. 2017 Nov 28;114(48):E10349-E10358. doi: 10.1073/pnas.1710298114. Epub 2017 Nov 13.

Abstract

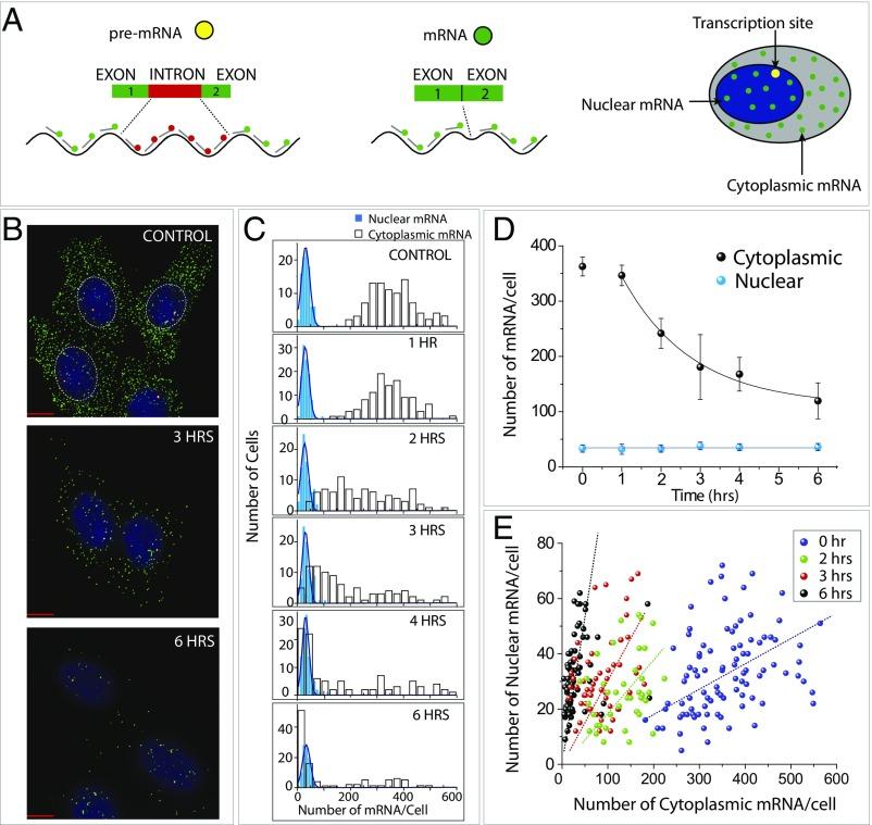
PremicroRNAs (premiRNAs) possess secondary structures consisting of a loop and a stem with multiple mismatches. Despite the well-characterized RNAi pathway, how the structural features of premiRNA contribute to dicing and subsequent gene-silencing efficiency remains unclear. Using single-molecule FISH, we demonstrate that cytoplasmic mRNA, but not nuclear mRNA, is reduced during RNAi. The dicing rate and silencing efficiency both increase in a correlated manner as a function of the loop length. In contrast, mismatches in the stem drastically diminish the silencing efficiency without impacting the dicing rate. We show that this decoupling effect is not due to the loading to the RNA-induced silencing complex, RNA uptake, or cellular dicing. We postulate that the stem mismatches perturb the handover of the cleaved miRNAs from Dicer to Argonaute, leading to poor strand selection. Our results imply that the stem structures prevalent in cellular miRNAs have suboptimal silencing efficiency.

摘要

前体 microRNAs (premiRNAs) 具有由环和茎组成的二级结构,茎上具有多个错配。尽管 RNAi 途径已得到很好的描述,但 premiRNA 的结构特征如何有助于切割和随后的基因沉默效率仍然不清楚。使用单分子 FISH,我们证明细胞质 mRNA,而不是核 mRNA,在 RNAi 期间减少。切割率和沉默效率都以相关的方式随着环长度的增加而增加。相比之下,茎中的错配会极大地降低沉默效率,而不会影响切割率。我们表明,这种解耦效应不是由于 RNA 诱导的沉默复合物的加载、RNA 摄取或细胞切割。我们推测,茎上的错配会干扰从 Dicer 到 Argonaute 的切割 miRNA 的交接,导致链选择不佳。我们的结果表明,细胞 miRNA 中常见的茎结构的沉默效率不理想。

https://cdn.ncbi.nlm.nih.gov/pmc/blobs/9330/5715756/59892c2f0638/pnas.1710298114fig01.jpg

文献检索

告别复杂PubMed语法,用中文像聊天一样搜索,搜遍4000万医学文献。AI智能推荐,让科研检索更轻松。

立即免费搜索

文件翻译

保留排版,准确专业,支持PDF/Word/PPT等文件格式,支持 12+语言互译。

免费翻译文档

深度研究

AI帮你快速写综述,25分钟生成高质量综述,智能提取关键信息,辅助科研写作。

立即免费体验