Li Junyang, Zhou Yali, Wang Handong, Gao Yongyue, Li Liwen, Hwang Sung Hee, Ji Xiangjun, Hammock Bruce D
Department of Neurosurgery, Jinling Hospital, Medical school of Nanjing University, Nanjing, 210002, China.
Department of Entomology and Nematology and UC Davis Comprehensive Cancer Center, University of California, Davis, CA 95616, USA.
Oncotarget. 2017 Sep 15;8(50):87353-87363. doi: 10.18632/oncotarget.20928. eCollection 2017 Oct 20.
Cyclooxygenase-2 (COX-2)/soluble epoxide hydrolase (sEH) dual inhibitor, PTUPB, has been demonstrated to inhibit angiogenesis, primary tumor growth and metastasis. The aim of this study is to investigate the effects of PTUPB on glioblastoma cells and xenograft model.
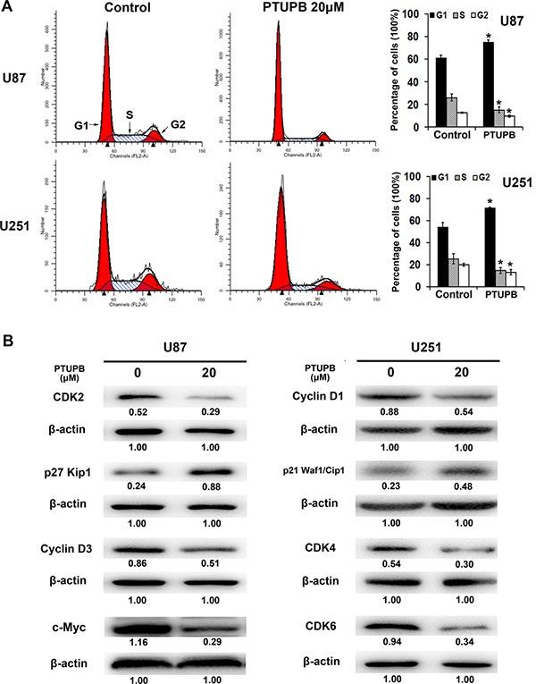
We show here that PTUPB inhibits glioblastoma cell proliferation and G1 phase cell cycle arrest , and suppresses the tumor growth and angiogenesis . The expression and activation of epidermal growth factor receptor (EGFR) and its downstream kinases, ERK1/2 and AKT, are reduced by PTUPB, indicating that the EGF/EGFR signaling pathway is a potential target. Moreover, PTUPB dramatically suppresses expression of hyaluronan mediated motility receptor (HMMR) in the glioblastoma cell lines and xenograft mouse model, suggesting that the HMMR is the other potential target.
Cellular immunofluorescence assays were used for cell staining of actin fibers and HMMR. CCK-8 kit was used for cell proliferation assay. Cell-cycle analysis was performed by flow cytometry. Quantitative real-time PCR assay was performed to test mRNA level. Western blot analysis was used to test protein expression. Immunohistochemical staining assay was used for xenograft tumor tissue staining of Ki-67, CD31 and HMMR. The SPSS version 17.0 software was applied for statistical analysis.
Our data demonstrate that PTUPB is a potential therapeutic agent to treat glioblastomas.
环氧化酶-2(COX-2)/可溶性环氧化物水解酶(sEH)双重抑制剂PTUPB已被证明可抑制血管生成、原发性肿瘤生长和转移。本研究的目的是探讨PTUPB对胶质母细胞瘤细胞和异种移植模型的影响。
我们在此表明,PTUPB抑制胶质母细胞瘤细胞增殖并使细胞周期停滞于G1期,还能抑制肿瘤生长和血管生成。PTUPB可降低表皮生长因子受体(EGFR)及其下游激酶ERK1/2和AKT的表达与激活,这表明表皮生长因子/表皮生长因子受体(EGF/EGFR)信号通路是一个潜在靶点。此外,PTUPB在胶质母细胞瘤细胞系和异种移植小鼠模型中显著抑制透明质酸介导的运动受体(HMMR)的表达,提示HMMR是另一个潜在靶点。
采用细胞免疫荧光测定法对肌动蛋白纤维和HMMR进行细胞染色。使用CCK-8试剂盒进行细胞增殖测定。通过流式细胞术进行细胞周期分析。采用定量实时PCR测定法检测mRNA水平。使用蛋白质印迹分析检测蛋白质表达。采用免疫组织化学染色测定法对异种移植肿瘤组织进行Ki-67、CD31和HMMR染色。应用SPSS 17.0版软件进行统计分析。
我们的数据表明,PTUPB是一种治疗胶质母细胞瘤的潜在治疗药物。