Suppr超能文献

天然化合物补骨脂查尔酮通过RORα-促红细胞生成素-AMPK轴促进内皮祖细胞分化和新血管形成。

Natural compound bavachalcone promotes the differentiation of endothelial progenitor cells and neovascularization through the RORα-erythropoietin-AMPK axis.

作者信息

Ling Shuang, Ni Rong-Zhen, Yuan Yunyun, Dang Yan-Qi, Zhou Qian-Mei, Liang Shuang, Guo Fujiang, Feng Wei, Chen Yuanyuan, Ikeda Katsumi, Yamori Yukio, Xu Jin-Wen

机构信息

Institute of Interdisciplinary Medical Science, Shanghai University of Traditional Chinese Medicine, Shanghai, China.

Engineering Research Center of Modern Preparation Technology of Traditional Chinese Medicine, Shanghai University of Traditional Chinese Medicine, Shanghai, China.

出版信息

Oncotarget. 2017 Sep 16;8(49):86188-86205. doi: 10.18632/oncotarget.21036. eCollection 2017 Oct 17.

Abstract

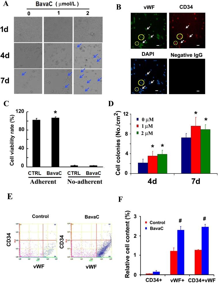
In cardiovascular diseases, endothelial function is impaired and the level of circulating endothelial progenitor cells (EPCs) is low. This study investigated whether the natural bioactive component bavachalcone (BavaC) induces the differentiation of EPCs and neovascularization ; the underlying mechanisms were also examined. We observed that the treatment of rat bone marrow-derived cells with a very low dose of BavaC significantly promoted EPC differentiation. In our hindlimb ischemia models, low-dose BavaC administered orally for 14 days stimulated the recovery of ischemic hindlimb blood flow, increased circulating EPCs, and promoted capillary angiogenesis. The BavaC treatment of rat bone marrow cells for 24 h initiated the AMP-activated protein kinase (AMPK) activity required for the differentiation of EPCs. Further testing revealed that BavaC and CGP52608, a retinoic acid receptor-related orphan receptor α (RORα) activator, enhanced the activity of RORα1 and EPO luciferase reporter gene. BavaC treatment also elevated EPO mRNA and protein expression and and the circulating EPO levels in rats. By contrast, the RORα antagonist VPR66 inhibited BavaC-induced EPO reporter activity, and differentiation of bone marrow cells into endothelial progenitor cells. Overall, this study revealed that BavaC promotes EPC differentiation and neovascularization through a RORα-EPO-AMPK axis. BavaC can be used as a promising angiogenesis agent for enhancing angiogenesis and tissue repair.

摘要

在心血管疾病中,内皮功能受损,循环内皮祖细胞(EPCs)水平较低。本研究调查了天然生物活性成分补骨脂查耳酮(BavaC)是否能诱导EPCs分化和新血管形成,并探究了其潜在机制。我们观察到,用极低剂量的BavaC处理大鼠骨髓来源的细胞可显著促进EPCs分化。在我们的后肢缺血模型中,口服低剂量BavaC 14天可刺激缺血后肢血流恢复,增加循环EPCs数量,并促进毛细血管生成。用BavaC处理大鼠骨髓细胞24小时可启动EPCs分化所需的AMP激活蛋白激酶(AMPK)活性。进一步检测发现,BavaC和视黄酸受体相关孤儿受体α(RORα)激活剂CGP52608可增强RORα1和促红细胞生成素(EPO)荧光素酶报告基因的活性。BavaC处理还可提高大鼠EPO mRNA和蛋白表达以及循环EPO水平。相比之下,RORα拮抗剂VPR66可抑制BavaC诱导的EPO报告活性以及骨髓细胞向内皮祖细胞的分化。总体而言,本研究表明BavaC通过RORα-EPO-AMPK轴促进EPCs分化和新血管形成。BavaC可作为一种有前景的血管生成剂,用于增强血管生成和组织修复。

https://cdn.ncbi.nlm.nih.gov/pmc/blobs/54dd/5689677/756bf14dbbb3/oncotarget-08-86188-g001.jpg

文献AI研究员

20分钟写一篇综述,助力文献阅读效率提升50倍。

立即体验

用中文搜PubMed

大模型驱动的PubMed中文搜索引擎

马上搜索

文档翻译

学术文献翻译模型,支持多种主流文档格式。

立即体验