Suppr超能文献

DHHC5 介导的 S1P 受体亚型 1 的棕榈酰化决定 G 蛋白偶联。

DHHC5-mediated palmitoylation of S1P receptor subtype 1 determines G-protein coupling.

机构信息

Division of Biochemistry, Department of Biochemistry and Molecular Biology, Kobe University Graduate School of Medicine, Kobe, 650-0017, Japan.

出版信息

Sci Rep. 2017 Nov 29;7(1):16552. doi: 10.1038/s41598-017-16457-4.

Abstract

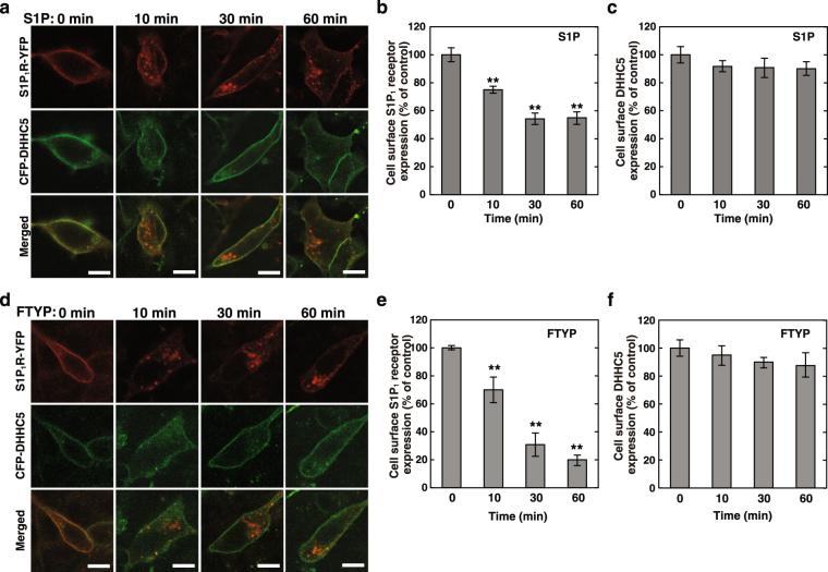
Sphingosine 1-phosphate (S1P) is a pleiotropic lipid mediator involved in the regulation of immune cell trafficking and vascular permeability acting mainly through G-protein-coupled S1P receptors (S1PRs). However, mechanism underlying how S1PRs are coupled with G-proteins remains unknown. Here we have uncovered that palmitoylation of a prototypical subtype S1PR is prerequisite for subsequent inhibitory G-protein (Gi) coupling. We have identified DHHC5 as an enzyme for palmitoylation of S1PR. Under basal conditions, S1PR was functionally associated with DHHC5 in the plasma membranes (PM) and was fully palmitoylated, enabling Gi coupling. Upon stimulation, the receptor underwent internalisation leaving DHHC5 in PM, resulting in depalmitoylation of S1PR. We also revealed that while physiological agonist S1P-induced endocytosed S1PR readily recycled back to PM, pharmacological FTY720-P-induced endocytosed S1PR-positive vesicles became associated with DHHC5 in the later phase, persistently transmitting Gi signals there. This indicates that FTY720-P switches off the S1P signal in PM, while switching on its signal continuously inside the cells. We propose that DHHC5-mediated palmitoylation of S1PR determines Gi coupling and its signalling in a spatio/temporal manner.

摘要

鞘氨醇 1-磷酸(S1P)是一种多效脂质介质,通过主要通过 G 蛋白偶联 S1P 受体(S1PR)参与免疫细胞迁移和血管通透性的调节。然而,S1PR 如何与 G 蛋白偶联的机制尚不清楚。在这里,我们发现一种典型亚型 S1PR 的棕榈酰化是随后抑制性 G 蛋白(Gi)偶联的必要条件。我们已经确定 DHHC5 是 S1PR 棕榈酰化的酶。在基础条件下,S1PR 在质膜(PM)中与 DHHC5 功能相关,并完全棕榈酰化,从而能够与 Gi 偶联。在刺激下,受体被内化,DHHC5 留在 PM 中,导致 S1PR 去棕榈酰化。我们还揭示了,虽然生理激动剂 S1P 诱导的内吞 S1PR 容易重新循环回到 PM,但药理学 FTY720-P 诱导的内吞 S1PR 阳性囊泡在后期与 DHHC5 相关联,在那里持续传递 Gi 信号。这表明 FTY720-P 在 PM 中关闭 S1P 信号,同时在细胞内持续开启其信号。我们提出,DHHC5 介导的 S1PR 棕榈酰化以时空方式决定 Gi 偶联及其信号转导。

https://cdn.ncbi.nlm.nih.gov/pmc/blobs/1336/5707436/6056b08db5a7/41598_2017_16457_Fig1_HTML.jpg

文献AI研究员

20分钟写一篇综述,助力文献阅读效率提升50倍。

立即体验

用中文搜PubMed

大模型驱动的PubMed中文搜索引擎

马上搜索

文档翻译

学术文献翻译模型,支持多种主流文档格式。

立即体验