Suppr超能文献

比较基因组学揭示,疯狂边缘蛋白(LFNG)的缺失会促进黑色素瘤转移。

Comparative genomics reveals that loss of lunatic fringe (LFNG) promotes melanoma metastasis.

机构信息

Experimental Cancer Genetics, Wellcome Trust Sanger Institute, Hinxton, Cambridge, UK.

Leeds Institute of Cancer and Pathology, St James's University Hospital, University of Leeds, UK.

出版信息

Mol Oncol. 2018 Feb;12(2):239-255. doi: 10.1002/1878-0261.12161. Epub 2018 Jan 7.

Abstract

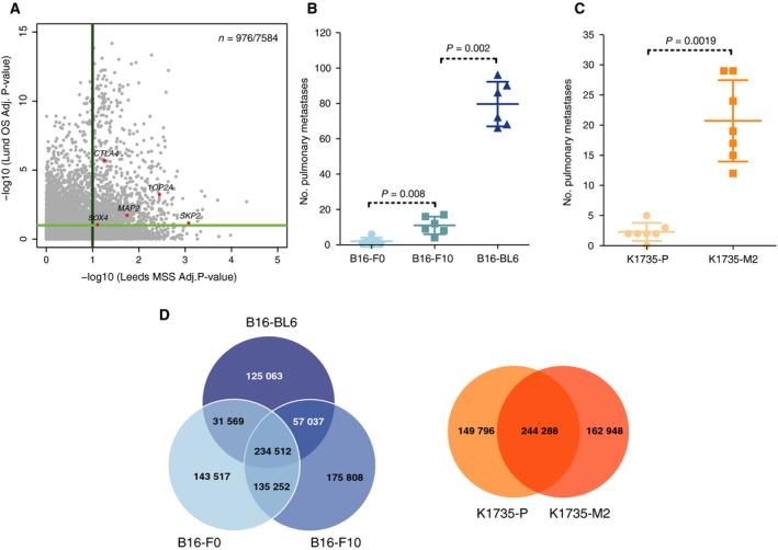
Metastasis is the leading cause of death in patients with advanced melanoma, yet the somatic alterations that aid tumour cell dissemination and colonisation are poorly understood. Here, we deploy comparative genomics to identify and validate clinically relevant drivers of melanoma metastasis. To do this, we identified a set of 976 genes whose expression level was associated with a poor outcome in patients from two large melanoma cohorts. Next, we characterised the genomes and transcriptomes of mouse melanoma cell lines defined as weakly metastatic, and their highly metastatic derivatives. By comparing expression data between species, we identified lunatic fringe (LFNG), among 28 genes whose expression level is predictive of poor prognosis and whose altered expression is associated with a prometastatic phenotype in mouse melanoma cells. CRISPR/Cas9-mediated knockout of Lfng dramatically enhanced the capability of weakly metastatic melanoma cells to metastasise in vivo, a phenotype that could be rescued with the Lfng cDNA. Notably, genomic alterations disrupting LFNG are found exclusively in human metastatic melanomas sequenced as part of The Cancer Genome Atlas. Using comparative genomics, we show that LFNG expression plays a functional role in regulating melanoma metastasis.

摘要

转移是晚期黑色素瘤患者死亡的主要原因,但肿瘤细胞扩散和定植的体细胞改变仍知之甚少。在这里,我们利用比较基因组学来鉴定和验证黑色素瘤转移的临床相关驱动因素。为此,我们鉴定了一组 976 个基因,这些基因的表达水平与两个大型黑色素瘤队列患者的不良预后相关。接下来,我们对被定义为弱转移性的小鼠黑色素瘤细胞系及其高度转移性衍生物的基因组和转录组进行了特征描述。通过比较物种间的表达数据,我们在 28 个基因中鉴定了疯狂边缘基因(LFNG),这些基因的表达水平预示着预后不良,其表达改变与小鼠黑色素瘤细胞的促转移表型相关。CRISPR/Cas9 介导的 Lfng 基因敲除显著增强了弱转移性黑色素瘤细胞在体内转移的能力,而用 LFNG cDNA 可挽救这种表型。值得注意的是,在作为癌症基因组图谱一部分进行测序的人类转移性黑色素瘤中,发现了破坏 LFNG 的基因组改变。利用比较基因组学,我们表明 LFNG 表达在调节黑色素瘤转移中起着功能作用。

https://cdn.ncbi.nlm.nih.gov/pmc/blobs/31b7/5792739/fe7c5f1bf62e/MOL2-12-239-g001.jpg

文献检索

告别复杂PubMed语法,用中文像聊天一样搜索,搜遍4000万医学文献。AI智能推荐,让科研检索更轻松。

立即免费搜索

文件翻译

保留排版,准确专业,支持PDF/Word/PPT等文件格式,支持 12+语言互译。

免费翻译文档

深度研究

AI帮你快速写综述,25分钟生成高质量综述,智能提取关键信息,辅助科研写作。

立即免费体验