• 文献检索
  • 文档翻译
  • 深度研究
  • 学术资讯
  • Suppr Zotero 插件Zotero 插件
  • 邀请有礼
  • 套餐&价格
  • 历史记录
应用&插件
Suppr Zotero 插件Zotero 插件浏览器插件Mac 客户端Windows 客户端微信小程序
定价
高级版会员购买积分包购买API积分包
服务
文献检索文档翻译深度研究API 文档MCP 服务
关于我们
关于 Suppr公司介绍联系我们用户协议隐私条款
关注我们

Suppr 超能文献

核心技术专利:CN118964589B侵权必究
粤ICP备2023148730 号-1Suppr @ 2026

文献检索

告别复杂PubMed语法,用中文像聊天一样搜索,搜遍4000万医学文献。AI智能推荐,让科研检索更轻松。

立即免费搜索

文件翻译

保留排版,准确专业,支持PDF/Word/PPT等文件格式,支持 12+语言互译。

免费翻译文档

深度研究

AI帮你快速写综述,25分钟生成高质量综述,智能提取关键信息,辅助科研写作。

立即免费体验

厄拉替尼耐药肺癌细胞凋亡诱导剂——基于色酮的 STAT3 抑制剂 Erasin 的研发。

Development of Erasin: a chromone-based STAT3 inhibitor which induces apoptosis in Erlotinib-resistant lung cancer cells.

机构信息

Leipzig University, Institute of Organic Chemistry, Johannisallee 29, 04103, Leipzig, Germany.

Vanderbilt University, Center for Structural Biology, 465 21st Ave South, BIOSCI/MRBIII, Nashville, TN, 37221, USA.

出版信息

Sci Rep. 2017 Dec 12;7(1):17390. doi: 10.1038/s41598-017-17600-x.

DOI:10.1038/s41598-017-17600-x
PMID:29234062
原文链接:https://pmc.ncbi.nlm.nih.gov/articles/PMC5727211/
Abstract

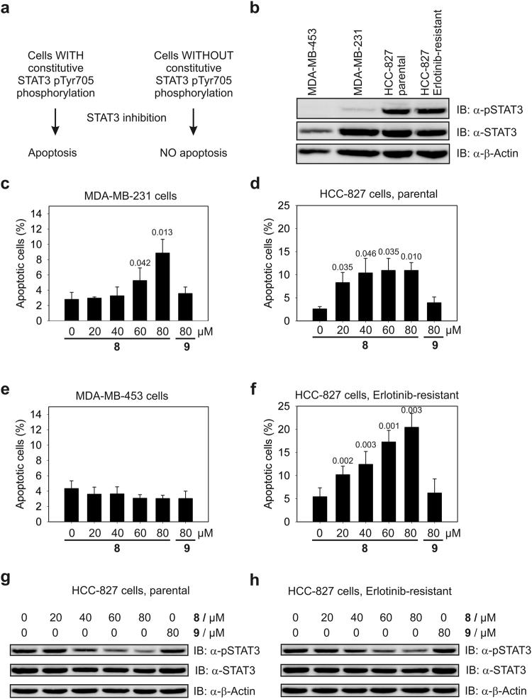
Inhibition of protein-protein interactions by small molecules offers tremendous opportunities for basic research and drug development. One of the fundamental challenges of this research field is the broad lack of available lead structures from nature. Here, we demonstrate that modifications of a chromone-based inhibitor of the Src homology 2 (SH2) domain of the transcription factor STAT5 confer inhibitory activity against STAT3. The binding mode of the most potent STAT3 inhibitor Erasin was analyzed by the investigation of structure-activity relationships, which was facilitated by chemical synthesis and biochemical activity analysis, in combination with molecular docking studies. Erasin inhibits tyrosine phosphorylation of STAT3 with selectivity over STAT5 and STAT1 in cell-based assays, and increases the apoptotic rate of cultured NSCLC cells in a STAT3-dependent manner. This ability of Erasin also extends to HCC-827 cells with acquired resistance against Erlotinib, a clinically used inhibitor of the EGF receptor. Our work validates chromone-based acylhydrazones as privileged structures for antagonizing STAT SH2 domains, and demonstrates that apoptosis can be induced in NSCLC cells with acquired Erlotinib resistance by direct inhibition of STAT3.

摘要

小分子抑制蛋白-蛋白相互作用为基础研究和药物开发提供了巨大的机会。该研究领域的一个基本挑战是自然界中缺乏可用的先导结构。在这里,我们证明了对转录因子 STAT5 的同源性 2 (SH2) 结构域的基于色酮的抑制剂的修饰赋予了对 STAT3 的抑制活性。通过调查结构-活性关系来分析最有效的 STAT3 抑制剂 Erasin 的结合模式,这得益于化学合成和生化活性分析,结合分子对接研究。Erasin 在基于细胞的测定中抑制 STAT3 的酪氨酸磷酸化,对 STAT5 和 STAT1 具有选择性,并且以 STAT3 依赖性方式增加培养的 NSCLC 细胞的凋亡率。Erasin 的这种能力也扩展到对 HCC-827 细胞具有获得性耐药的细胞,这些细胞对表皮生长因子受体的临床抑制剂 Erlotinib 具有耐药性。我们的工作验证了基于色酮的酰腙作为拮抗 STAT SH2 结构域的特权结构,并且证明通过直接抑制 STAT3 可以诱导 NSCLC 细胞中获得性 Erlotinib 耐药性的细胞凋亡。

https://cdn.ncbi.nlm.nih.gov/pmc/blobs/2280/5727211/74619ed21794/41598_2017_17600_Fig4_HTML.jpg
https://cdn.ncbi.nlm.nih.gov/pmc/blobs/2280/5727211/6e4222bcef9b/41598_2017_17600_Fig1_HTML.jpg
https://cdn.ncbi.nlm.nih.gov/pmc/blobs/2280/5727211/7eca8b97fece/41598_2017_17600_Fig2_HTML.jpg
https://cdn.ncbi.nlm.nih.gov/pmc/blobs/2280/5727211/edd3bc239e7d/41598_2017_17600_Fig3_HTML.jpg
https://cdn.ncbi.nlm.nih.gov/pmc/blobs/2280/5727211/74619ed21794/41598_2017_17600_Fig4_HTML.jpg
https://cdn.ncbi.nlm.nih.gov/pmc/blobs/2280/5727211/6e4222bcef9b/41598_2017_17600_Fig1_HTML.jpg
https://cdn.ncbi.nlm.nih.gov/pmc/blobs/2280/5727211/7eca8b97fece/41598_2017_17600_Fig2_HTML.jpg
https://cdn.ncbi.nlm.nih.gov/pmc/blobs/2280/5727211/edd3bc239e7d/41598_2017_17600_Fig3_HTML.jpg
https://cdn.ncbi.nlm.nih.gov/pmc/blobs/2280/5727211/74619ed21794/41598_2017_17600_Fig4_HTML.jpg

相似文献

1
Development of Erasin: a chromone-based STAT3 inhibitor which induces apoptosis in Erlotinib-resistant lung cancer cells.厄拉替尼耐药肺癌细胞凋亡诱导剂——基于色酮的 STAT3 抑制剂 Erasin 的研发。
Sci Rep. 2017 Dec 12;7(1):17390. doi: 10.1038/s41598-017-17600-x.
2
Signal transducer and activator of transcription 3 as molecular therapy for non-small-cell lung cancer.信号转导子和转录激活子 3 作为非小细胞肺癌的分子治疗。
J Thorac Oncol. 2014 Apr;9(4):488-96. doi: 10.1097/JTO.0000000000000107.
3
Physalin A exerts anti-tumor activity in non-small cell lung cancer cell lines by suppressing JAK/STAT3 signaling.酸浆素A通过抑制JAK/STAT3信号通路在非小细胞肺癌细胞系中发挥抗肿瘤活性。
Oncotarget. 2016 Feb 23;7(8):9462-76. doi: 10.18632/oncotarget.7051.
4
Selective Inhibition of STAT3 with Respect to STAT1: Insights from Molecular Dynamics and Ensemble Docking Simulations.相对于STAT1对STAT3的选择性抑制:来自分子动力学和系综对接模拟的见解。
J Chem Inf Model. 2016 Aug 22;56(8):1588-96. doi: 10.1021/acs.jcim.6b00198. Epub 2016 Aug 9.
5
Induction of apoptosis by morusin in human non-small cell lung cancer cells by suppression of EGFR/STAT3 activation.桑辛素通过抑制 EGFR/STAT3 激活诱导人非小细胞肺癌细胞凋亡。
Biochem Biophys Res Commun. 2018 Oct 20;505(1):194-200. doi: 10.1016/j.bbrc.2018.09.085. Epub 2018 Sep 19.
6
Suppression of EGFR/STAT3 activity by lupeol contributes to the induction of the apoptosis of human non‑small cell lung cancer cells.羽扇豆醇通过抑制 EGFR/STAT3 活性促进人非小细胞肺癌细胞凋亡。
Int J Oncol. 2019 Jul;55(1):320-330. doi: 10.3892/ijo.2019.4799. Epub 2019 May 7.
7
The IκB Kinase Inhibitor ACHP Targets the STAT3 Signaling Pathway in Human Non-Small Cell Lung Carcinoma Cells.IKK 激酶抑制剂 ACHP 靶向人非小细胞肺癌细胞中的 STAT3 信号通路。
Biomolecules. 2019 Dec 13;9(12):875. doi: 10.3390/biom9120875.
8
Continuous exposure of non-small cell lung cancer cells with wild-type EGFR to an inhibitor of EGFR tyrosine kinase induces chemoresistance by activating STAT3.野生型表皮生长因子受体(EGFR)的非小细胞肺癌细胞持续暴露于EGFR酪氨酸激酶抑制剂会通过激活信号转导和转录激活因子3(STAT3)诱导化学抗性。
Int J Oncol. 2015 May;46(5):2083-95. doi: 10.3892/ijo.2015.2898. Epub 2015 Feb 17.
9
Small molecule STAT5-SH2 domain inhibitors exhibit potent antileukemia activity.小分子 STAT5-SH2 结构域抑制剂具有很强的抗白血病活性。
J Med Chem. 2012 Feb 9;55(3):1047-55. doi: 10.1021/jm200720n. Epub 2012 Jan 13.
10
In silico simulations of STAT1 and STAT3 inhibitors predict SH2 domain cross-binding specificity.计算机模拟 STAT1 和 STAT3 抑制剂预测 SH2 结构域的交叉结合特异性。
Eur J Pharmacol. 2013 Nov 15;720(1-3):38-48. doi: 10.1016/j.ejphar.2013.10.055. Epub 2013 Nov 6.

引用本文的文献

1
Ultrahigh-Throughput Virtual Screening Strategies against PPI Targets: A Case Study of STAT Inhibitors.针对蛋白质-蛋白质相互作用靶点的超高通量虚拟筛选策略:以STAT抑制剂为例
J Chem Inf Model. 2025 Jul 28;65(14):7734-7748. doi: 10.1021/acs.jcim.5c00907. Epub 2025 Jul 4.
2
Evolving cognition of the JAK-STAT signaling pathway: autoimmune disorders and cancer.JAK-STAT 信号通路的认知演变:自身免疫性疾病和癌症。
Signal Transduct Target Ther. 2023 May 19;8(1):204. doi: 10.1038/s41392-023-01468-7.
3
Acylhydrazones and Their Biological Activity: A Review.

本文引用的文献

1
Activation of signal transducer and activator of transcription 3 (STAT3) signaling in EGFR mutant non-small-cell lung cancer (NSCLC).表皮生长因子受体(EGFR)突变的非小细胞肺癌(NSCLC)中信号转导及转录激活因子3(STAT3)信号通路的激活
Oncotarget. 2017 Jul 18;8(29):47305-47316. doi: 10.18632/oncotarget.17625.
2
Polyphyllin I Overcomes EMT-Associated Resistance to Erlotinib in Lung Cancer Cells via IL-6/STAT3 Pathway Inhibition.重楼皂苷I通过抑制IL-6/STAT3信号通路克服肺癌细胞中与上皮-间质转化相关的厄洛替尼耐药性。
Biol Pharm Bull. 2017 Aug 1;40(8):1306-1313. doi: 10.1248/bpb.b17-00271. Epub 2017 May 18.
3
Rational development of Stafib-2: a selective, nanomolar inhibitor of the transcription factor STAT5b.
酰腙及其生物活性:综述。
Molecules. 2022 Dec 9;27(24):8719. doi: 10.3390/molecules27248719.
4
Leptin Gene Protects Against Cold Stress in Antarctic Toothfish.瘦素基因对南极犬牙鱼的冷应激具有保护作用。
Front Physiol. 2021 Dec 15;12:740806. doi: 10.3389/fphys.2021.740806. eCollection 2021.
5
Towards the Inhibition of Protein-Protein Interactions (PPIs) in STAT3: Insights into a New Class of Benzothiadiazole Derivatives.针对 STAT3 中蛋白质-蛋白质相互作用(PPIs)的抑制:一类新的苯并噻二唑衍生物的深入研究。
Molecules. 2020 Jul 31;25(15):3509. doi: 10.3390/molecules25153509.
6
Trichothecin Inhibits Cancer-Related Features in Colorectal Cancer Development by Targeting STAT3.曲古抑菌素通过靶向 STAT3 抑制结直肠癌发展中的癌症相关特征。
Molecules. 2020 May 14;25(10):2306. doi: 10.3390/molecules25102306.
7
Transcription Factor Inhibition: Lessons Learned and Emerging Targets.转录因子抑制:经验教训与新兴靶点。
Trends Mol Med. 2020 May;26(5):508-518. doi: 10.1016/j.molmed.2020.01.004. Epub 2020 Feb 15.
8
Targeting STAT3 in Cancer with Nucleotide Therapeutics.用核苷酸疗法靶向癌症中的信号转导和转录激活因子3(STAT3)
Cancers (Basel). 2019 Oct 29;11(11):1681. doi: 10.3390/cancers11111681.
9
Expression profile and prognostic values of STAT family members in non-small cell lung cancer.非小细胞肺癌中STAT家族成员的表达谱及预后价值
Am J Transl Res. 2019 Aug 15;11(8):4866-4880. eCollection 2019.
10
Lycorine Displays Potent Antitumor Efficacy in Colon Carcinoma by Targeting STAT3.石蒜碱通过靶向信号转导和转录激活因子3(STAT3)在结肠癌中显示出强大的抗肿瘤功效。
Front Pharmacol. 2018 Aug 8;9:881. doi: 10.3389/fphar.2018.00881. eCollection 2018.
Stafib-2 的合理开发:转录因子 STAT5b 的选择性、纳摩尔抑制剂。
Sci Rep. 2017 Apr 11;7(1):819. doi: 10.1038/s41598-017-00920-3.
4
Insight into the Inhibition of Drug-Resistant Mutants of the Receptor Tyrosine Kinase EGFR.深入了解受体酪氨酸激酶 EGFR 的耐药突变体的抑制作用。
Angew Chem Int Ed Engl. 2016 Aug 26;55(36):10909-12. doi: 10.1002/anie.201605011. Epub 2016 Aug 5.
5
JAK2 inhibition sensitizes resistant EGFR-mutant lung adenocarcinoma to tyrosine kinase inhibitors.JAK2抑制使耐药的表皮生长因子受体(EGFR)突变型肺腺癌对酪氨酸激酶抑制剂敏感。
Sci Signal. 2016 Mar 29;9(421):ra33. doi: 10.1126/scisignal.aac8460.
6
Hope and Disappointment: Covalent Inhibitors to Overcome Drug Resistance in Non-Small Cell Lung Cancer.希望与失望:用于克服非小细胞肺癌耐药性的共价抑制剂
ACS Med Chem Lett. 2015 Dec 18;7(1):2-5. doi: 10.1021/acsmedchemlett.5b00475. eCollection 2016 Jan 14.
7
Acquired resistance of pancreatic cancer cells to treatment with gemcitabine and HER-inhibitors is accompanied by increased sensitivity to STAT3 inhibition.胰腺癌细胞对吉西他滨和HER抑制剂治疗产生获得性耐药的同时,对STAT3抑制的敏感性增加。
Int J Oncol. 2016 Mar;48(3):908-18. doi: 10.3892/ijo.2016.3320. Epub 2016 Jan 5.
8
Nuclear PKM2 contributes to gefitinib resistance via upregulation of STAT3 activation in colorectal cancer.细胞核中的丙酮酸激酶M2通过上调结直肠癌中信号转导和转录激活因子3的活性来促进吉非替尼耐药。
Sci Rep. 2015 Nov 6;5:16082. doi: 10.1038/srep16082.
9
Phosphorylation of Capsaicinoid Derivatives Provides Highly Potent and Selective Inhibitors of the Transcription Factor STAT5b.辣椒素类衍生物的磷酸化产生了转录因子STAT5b的高效且选择性抑制剂。
ACS Chem Biol. 2015 Dec 18;10(12):2884-90. doi: 10.1021/acschembio.5b00817. Epub 2015 Oct 28.
10
JAK2 inhibitor TG101348 overcomes erlotinib-resistance in non-small cell lung carcinoma cells with mutated EGF receptor.JAK2抑制剂TG101348可克服表皮生长因子受体(EGF受体)突变的非小细胞肺癌细胞对厄洛替尼的耐药性。
Oncotarget. 2015 Jun 10;6(16):14329-43. doi: 10.18632/oncotarget.3685.