Suppr超能文献

非小细胞肺癌细胞系中与表皮生长因子受体(EGFR)抑制剂耐药相关的上皮-间质转化中间/混合表型的特征分析

Characterization of epithelial-mesenchymal transition intermediate/hybrid phenotypes associated to resistance to EGFR inhibitors in non-small cell lung cancer cell lines.

作者信息

Fustaino Valentina, Presutti Dario, Colombo Teresa, Cardinali Beatrice, Papoff Giuliana, Brandi Rossella, Bertolazzi Paola, Felici Giovanni, Ruberti Giovina

机构信息

Institute of Cell Biology and Neurobiology, National Research Council (IBCN-CNR), Monterotondo, Rome, Italy.

Institute for Systems Analysis and Computer Science "Antonio Ruberti" National Research Council, (IASI-CNR), Rome, Italy.

出版信息

Oncotarget. 2017 Sep 22;8(61):103340-103363. doi: 10.18632/oncotarget.21132. eCollection 2017 Nov 28.

Abstract

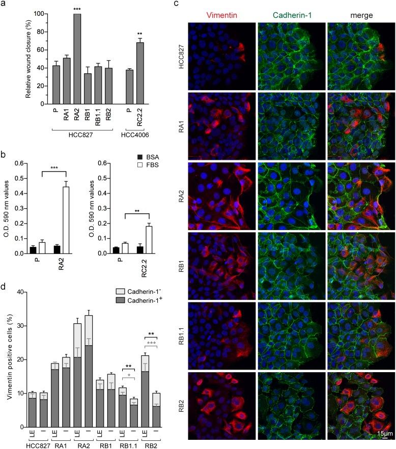
Increasing evidence points to a key role played by epithelial-mesenchymal transition (EMT) in cancer progression and drug resistance. In this study, we used and approaches to investigate whether EMT phenotypes are associated to resistance to target therapy in a non-small cell lung cancer model system harboring activating mutations of the epidermal growth factor receptor. The combination of different analysis techniques allowed us to describe intermediate/hybrid and complete EMT phenotypes respectively in HCC827- and HCC4006-derived drug-resistant human cancer cell lines. Interestingly, intermediate/hybrid EMT phenotypes, a collective cell migration and increased stem-like ability associate to resistance to the epidermal growth factor receptor inhibitor, erlotinib, in HCC827 derived cell lines. Moreover, the use of three complementary approaches for gene expression analysis supported the identification of a small EMT-related gene list, which may have otherwise been overlooked by standard stand-alone methods for gene expression analysis.

摘要

越来越多的证据表明上皮-间质转化(EMT)在癌症进展和耐药性中起关键作用。在本研究中,我们使用[具体方法1]和[具体方法2]方法,在一个携带表皮生长因子受体激活突变的非小细胞肺癌模型系统中,研究EMT表型是否与靶向治疗耐药性相关。不同分析技术的结合使我们能够分别在源自HCC827和HCC4006的耐药性人类癌细胞系中描述中间/混合和完全EMT表型。有趣的是,在源自HCC827的细胞系中,中间/混合EMT表型、集体细胞迁移和增加的干细胞样能力与对表皮生长因子受体抑制剂厄洛替尼的耐药性相关。此外,使用三种互补的基因表达分析方法支持鉴定出一个与EMT相关的小基因列表,否则该列表可能会被标准的单独基因表达分析方法忽略。

https://cdn.ncbi.nlm.nih.gov/pmc/blobs/834e/5732732/f29b320b8d54/oncotarget-08-103340-g001.jpg

文献AI研究员

20分钟写一篇综述,助力文献阅读效率提升50倍。

立即体验

用中文搜PubMed

大模型驱动的PubMed中文搜索引擎

马上搜索

文档翻译

学术文献翻译模型,支持多种主流文档格式。

立即体验