Suppr超能文献

痣到黑色素瘤进展过程中的ETS1、核仁及非核仁端粒酶逆转录酶表达

ETS1, nucleolar and non-nucleolar TERT expression in nevus to melanoma progression.

作者信息

Kohli Jaskaren S, Mir Hira, Wasif Afsheen, Chong Heung, Akhras Victoria, Kumar Rajiv, Nagore Eduardo, Bennett Dorothy C

机构信息

Molecular and Clinical Sciences Research Institute, St George's, University of London, London, UK.

Current/Present address: European Research Institute for The Biology of Aging, University Medical Center Groningen, Groningen, The Netherlands.

出版信息

Oncotarget. 2017 Nov 1;8(61):104408-104417. doi: 10.18632/oncotarget.22254. eCollection 2017 Nov 28.

Abstract

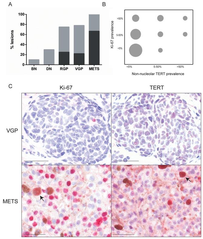
TERT (telomerase reverse transcriptase) is the catalytic component of telomerase. TERT shows little expression in normal somatic cells but is commonly re-expressed in cancers, facilitating immortalization. Recently-discovered promoter mutations create binding sites for ETS-family transcription factors to upregulate TERT. ETS1 is reported to be important for TERT upregulation in melanoma. However it is unclear when in melanoma progression TERT and ETS1 proteins are expressed. To elucidate this question, ETS1 and TERT immunohistochemistry were performed on a panel of benign (n=27) and dysplastic nevi (n=34), radial growth phase (n=29), vertical growth phase (n=25) and metastatic melanomas (n=27). Lesions were scored by percentage of positive cells. ETS1 was readily detectable in all lesions, but not in normal melanocytes. TERT was located in either the nucleolus, the nucleoplasm (non-nucleolar) or both. Non-nucleolar TERT increased in prevalence with progression, from 19% of benign nevi to 78% of metastases. It did not however correlate with cell proliferation (Ki-67 immunostaining), nor differ significantly in prevalence between primary melanomas with or without a promoter mutation. These results demonstrate that ETS1 is expressed very early in melanoma progression, and interestingly only non-nucleolar TERT correlates clearly in prevalence with melanoma progression. It can be acquired at various stages and by mechanisms other than promoter mutations.

摘要

端粒酶逆转录酶(TERT)是端粒酶的催化成分。TERT在正常体细胞中几乎不表达,但在癌症中通常会重新表达,从而促进细胞永生化。最近发现的启动子突变会产生ETS家族转录因子的结合位点,从而上调TERT。据报道,ETS1对黑色素瘤中TERT的上调很重要。然而,尚不清楚在黑色素瘤进展过程中TERT和ETS1蛋白何时表达。为了阐明这个问题,对一组良性(n = 27)和发育异常痣(n = 34)、放射状生长期(n = 29)、垂直生长期(n = 25)和转移性黑色素瘤(n = 27)进行了ETS1和TERT免疫组织化学检测。根据阳性细胞百分比对病变进行评分。在所有病变中均易于检测到ETS1,但在正常黑素细胞中未检测到。TERT位于核仁、核质(非核仁)或两者中。非核仁TERT的患病率随着疾病进展而增加,从良性痣的19%增加到转移瘤的78%。然而,它与细胞增殖(Ki-67免疫染色)无关,在有或无启动子突变的原发性黑色素瘤之间,其患病率也没有显著差异。这些结果表明,ETS1在黑色素瘤进展的早期就有表达,有趣的是,只有非核仁TERT的患病率与黑色素瘤进展明显相关。它可以在各个阶段通过启动子突变以外的机制获得。

https://cdn.ncbi.nlm.nih.gov/pmc/blobs/8e12/5732815/0a4fbc0aaf72/oncotarget-08-104408-g001.jpg

文献AI研究员

20分钟写一篇综述,助力文献阅读效率提升50倍。

立即体验

用中文搜PubMed

大模型驱动的PubMed中文搜索引擎

马上搜索

文档翻译

学术文献翻译模型,支持多种主流文档格式。

立即体验