Suppr超能文献

铜绿假单胞菌双组分系统 AlgR 通过调节核苷酸合成来响应氧化应激。

Regulation of ribonucleotide synthesis by the Pseudomonas aeruginosa two-component system AlgR in response to oxidative stress.

机构信息

Bacterial Infections: Antimicrobial Therapies, Institute for Bioengineering of Catalonia (IBEC), The Barcelona Institute of Science and Technology, Barcelona, Spain.

Nanoscale Bioelectrical Characterization, Institute for Bioengineering of Catalonia (IBEC) and University of Barcelona, The Barcelona Institute of Science and Technology, Barcelona, Spain.

出版信息

Sci Rep. 2017 Dec 20;7(1):17892. doi: 10.1038/s41598-017-17917-7.

Abstract

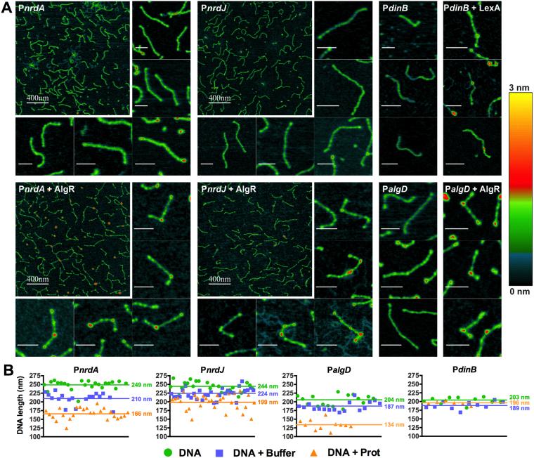
Ribonucleotide reductases (RNR) catalyze the last step of deoxyribonucleotide synthesis, and are therefore essential to DNA-based life. Three forms of RNR exist: classes I, II, and III. While eukaryotic cells use only class Ia RNR, bacteria can harbor any combination of classes, granting them adaptability. The opportunistic pathogen Pseudomonas aeruginosa surprisingly encodes all three classes, allowing it to thrive in different environments. Here we study an aspect of the complex RNR regulation whose molecular mechanism has never been elucidated, the well-described induction through oxidative stress, and link it to the AlgZR two-component system, the primary regulator of the mucoid phenotype. Through bioinformatics, we identify AlgR binding locations in RNR promoters, which we characterize functionally through EMSA and physically through AFM imaging. Gene reporter assays in different growth models are used to study the AlgZR-mediated control on the RNR network under various environmental conditions and physiological states. Thereby, we show that the two-component system AlgZR, which is crucial for bacterial conversion to the mucoid phenotype associated with chronic disease, controls the RNR network and directs how the DNA synthesis pathway is modulated in mucoid and non-mucoid biofilms, allowing it to respond to oxidative stress.

摘要

核糖核苷酸还原酶(RNR)催化脱氧核苷酸合成的最后一步,因此是 DNA 生命所必需的。RNR 有三种形式:I 类、II 类和 III 类。虽然真核细胞只使用 Ia 类 RNR,但细菌可以拥有任何形式的组合,从而赋予它们适应性。机会性病原体铜绿假单胞菌出人意料地编码了所有三种形式,使其能够在不同的环境中茁壮成长。在这里,我们研究了 RNR 调控的一个复杂方面,其分子机制从未被阐明,即通过氧化应激进行的已有描述的诱导,并将其与 AlgZR 双组分系统联系起来,该系统是粘液表型的主要调节剂。通过生物信息学,我们确定了 AlgR 在 RNR 启动子中的结合位置,通过 EMSA 和 AFM 成像对其进行了功能表征。在不同的生长模型中进行基因报告基因测定,以研究 AlgZR 介导的在各种环境条件和生理状态下对 RNR 网络的控制。因此,我们表明,对于细菌向与慢性疾病相关的粘液表型的转换至关重要的双组分系统 AlgZR 控制 RNR 网络,并指导粘液和非粘液生物膜中 DNA 合成途径如何被调节,从而使其能够响应氧化应激。

https://cdn.ncbi.nlm.nih.gov/pmc/blobs/ea37/5738425/dbdebcd09648/41598_2017_17917_Fig1_HTML.jpg

文献AI研究员

20分钟写一篇综述,助力文献阅读效率提升50倍。

立即体验

用中文搜PubMed

大模型驱动的PubMed中文搜索引擎

马上搜索

文档翻译

学术文献翻译模型,支持多种主流文档格式。

立即体验