Suppr超能文献

吲哚能诱导多种水母变态,但不能诱导冠水母(冠水母目)变态。

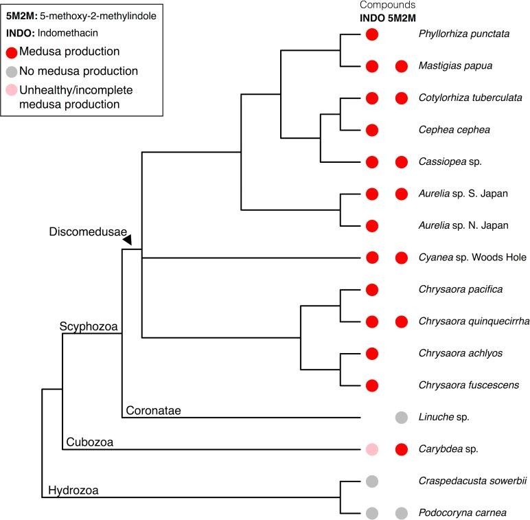
Indoles induce metamorphosis in a broad diversity of jellyfish, but not in a crown jelly (Coronatae).

作者信息

Helm Rebecca R, Dunn Casey W

机构信息

Brown University, Providence, RI, United States of America.

Woods Hole Oceanographic Institution, Woods Hole, MA, United States of America.

出版信息

PLoS One. 2017 Dec 27;12(12):e0188601. doi: 10.1371/journal.pone.0188601. eCollection 2017.

Abstract

Many animals go through one or more metamorphoses during their lives, however, the molecular underpinnings of metamorphosis across diverse species are not well understood. Medusozoa (Cnidaria) is a clade of animals with complex life cycles, these life cycles can include a polyp stage that metamorphoses into a medusa (jellyfish). Medusae are produced through a variety of different developmental mechanisms-in some species polyps bud medusae (Hydrozoa), in others medusae are formed through polyp fission (Scyphozoa), while in others medusae are formed through direct transformation of the polyp (Cubozoa). To better understand the molecular mechanisms that may coordinate these different forms of metamorphosis, we tested two compounds first identified to induce metamorphosis in the moon jellyfish Aurelia aurita (indomethacin and 5-methoxy-2-methylindole) on a broad diversity of medusozoan polyps. We discovered that indole-containing compounds trigger metamorphosis across a broad diversity of species. All tested discomedusan polyps metamorphosed in the presence of both compounds, including species representatives of several major lineages within the clade (Pelagiidae, Cyaneidae, both clades of Rhizostomeae). In a cubozoan, low levels of 5-methoxy-2-methylindole reliably induced complete and healthy metamorphosis. In contrast, neither compound induced medusa metamorphosis in a coronate scyphozoan, or medusa production in either hydrozoan tested. Our results support the hypothesis that metamorphosis is mediated by a conserved induction pathway within discomedusan scyphozoans, and possibly cubozoans. However, failure of these compounds to induce metamorphosis in a coronate suggests this induction mechanism may have been lost in this clade, or is convergent between Scyphozoa and Cubozoa.

摘要

许多动物在其生命过程中会经历一次或多次变态,然而,不同物种变态的分子基础尚未得到充分理解。水母纲(刺胞动物门)是一类具有复杂生命周期的动物,这些生命周期可能包括一个变态为水母(海蜇)的水螅体阶段。水母通过多种不同的发育机制产生——在某些物种中,水螅体出芽形成水母(水螅纲),在其他物种中,水母通过水螅体分裂形成(钵水母纲),而在另一些物种中,水母通过水螅体的直接转变形成(立方水母纲)。为了更好地理解可能协调这些不同变态形式的分子机制,我们在多种水母纲水螅体上测试了两种最初被鉴定为可诱导海月水母(Aurelia aurita)变态的化合物(吲哚美辛和5-甲氧基-2-甲基吲哚)。我们发现含吲哚的化合物能在广泛的物种中引发变态。所有测试的钵水母纲水螅体在这两种化合物存在的情况下都会变态,包括该类群中几个主要谱系的物种代表(旗口水母科、海月水母科、根口水母目的两个科)。在立方水母纲中,低水平的5-甲氧基-2-甲基吲哚能可靠地诱导完全且健康的变态。相比之下,这两种化合物都不能诱导冠水母目的冠水母纲动物变态,也不能诱导所测试的任何一种水螅纲动物产生水母。我们的结果支持这样一种假说,即变态是由钵水母纲水母(可能还有立方水母纲)中保守的诱导途径介导的。然而,这些化合物未能诱导冠水母目动物变态,这表明这种诱导机制可能在该类群中已经丧失,或者在钵水母纲和立方水母纲之间是趋同的。

https://cdn.ncbi.nlm.nih.gov/pmc/blobs/109c/5744923/d4660c0be8fb/pone.0188601.g001.jpg

文献AI研究员

20分钟写一篇综述,助力文献阅读效率提升50倍。

立即体验

用中文搜PubMed

大模型驱动的PubMed中文搜索引擎

马上搜索

文档翻译

学术文献翻译模型,支持多种主流文档格式。

立即体验