• 文献检索
  • 文档翻译
  • 深度研究
  • 学术资讯
  • Suppr Zotero 插件Zotero 插件
  • 邀请有礼
  • 套餐&价格
  • 历史记录
应用&插件
Suppr Zotero 插件Zotero 插件浏览器插件Mac 客户端Windows 客户端微信小程序
定价
高级版会员购买积分包购买API积分包
服务
文献检索文档翻译深度研究API 文档MCP 服务
关于我们
关于 Suppr公司介绍联系我们用户协议隐私条款
关注我们

Suppr 超能文献

核心技术专利:CN118964589B侵权必究
粤ICP备2023148730 号-1Suppr @ 2026

文献检索

告别复杂PubMed语法,用中文像聊天一样搜索,搜遍4000万医学文献。AI智能推荐,让科研检索更轻松。

立即免费搜索

文件翻译

保留排版,准确专业,支持PDF/Word/PPT等文件格式,支持 12+语言互译。

免费翻译文档

深度研究

AI帮你快速写综述,25分钟生成高质量综述,智能提取关键信息,辅助科研写作。

立即免费体验

癌基因B细胞淋巴瘤6在胎盘滋养层细胞融合与分化过程中的作用。

Involvement of the oncogene B-cell lymphoma 6 in the fusion and differentiation process of trophoblastic cells of the placenta.

作者信息

Jasmer Britta, Muschol-Steinmetz Cornelia, Kreis Nina-Naomi, Friemel Alexandra, Kielland-Kaisen Ulrikke, Brüggmann Dörthe, Jennewein Lukas, Allert Roman, Solbach Christine, Yuan Juping, Louwen Frank

机构信息

Department of Gynecology and Obstetrics, School of Medicine, J. W. Goethe-University, Theodor-Stern-Kai 7, D-60590 Frankfurt, Germany.

出版信息

Oncotarget. 2017 Aug 24;8(65):108643-108654. doi: 10.18632/oncotarget.20586. eCollection 2017 Dec 12.

DOI:10.18632/oncotarget.20586
PMID:29312557
原文链接:https://pmc.ncbi.nlm.nih.gov/articles/PMC5752470/
Abstract

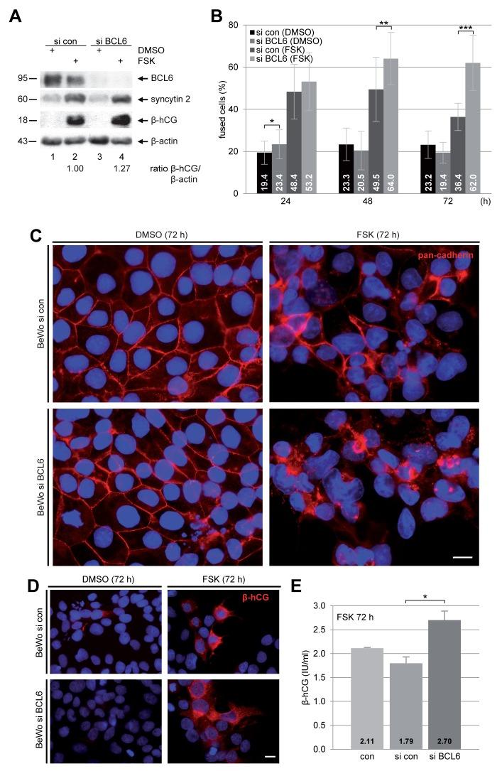
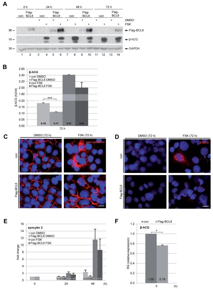
The oncogene B-cell lymphoma 6 (BCL6) is associated with lymphomagenesis. Intriguingly, its expression is increased in preeclamptic placentas. Preeclampsia is one of the leading causes of maternal and perinatal mortality and morbidity. Preeclamptic placentas are characterized by various defects like deregulated differentiation and impaired fusion of trophoblasts. Its pathogenesis is however not totally understood. We show here that BCL6 is present throughout the cell fusion process in the fusogenic trophoblastic cell line BeWo. Suppression of BCL6 promotes trophoblast fusion, indicated by enhanced levels of fusion-related β-hCG, syncytin 1 and syncytin 2. Increased mRNA levels of these genes could also be observed in primary term cytotrophoblasts depleted of BCL6. Conversely, stable overexpression of BCL6 reduces the fusion capacity of BeWo cells. These data suggest that an accurately regulated expression of BCL6 is important for proper differentiation and successful syncytialization of trophoblasts. While deregulated BCL6 is linked to lymphomagenesis by blocking lymphocyte terminal differentiation, increased BCL6 in the placenta contributes to the development of preeclampsia by impairing trophoblast differentiation and fusion.

摘要

致癌基因B细胞淋巴瘤6(BCL6)与淋巴瘤的发生有关。有趣的是,其在子痫前期胎盘组织中的表达上调。子痫前期是孕产妇和围产儿死亡及发病的主要原因之一。子痫前期胎盘的特征是存在各种缺陷,如滋养层细胞分化失调和融合受损。然而,其发病机制尚未完全明确。我们在此研究表明,在具有融合能力的滋养层细胞系BeWo中,BCL6在整个细胞融合过程中均有表达。BCL6表达的抑制促进了滋养层细胞的融合,表现为融合相关的β - 人绒毛膜促性腺激素(β - hCG)、合胞素1和合胞素2水平升高。在BCL6缺失的足月原代细胞滋养层细胞中,也可观察到这些基因的mRNA水平升高。相反,BCL6的稳定过表达降低了BeWo细胞的融合能力。这些数据表明,BCL6的精确调控表达对于滋养层细胞的正常分化和成功合体化至关重要。虽然BCL6失调通过阻断淋巴细胞终末分化与淋巴瘤发生相关,但胎盘组织中BCL6表达增加通过损害滋养层细胞分化和融合,促使子痫前期的发生发展。

https://cdn.ncbi.nlm.nih.gov/pmc/blobs/d899/5752470/0e7129f7699d/oncotarget-08-108643-g006.jpg
https://cdn.ncbi.nlm.nih.gov/pmc/blobs/d899/5752470/da26748ce54e/oncotarget-08-108643-g001.jpg
https://cdn.ncbi.nlm.nih.gov/pmc/blobs/d899/5752470/1e820db35555/oncotarget-08-108643-g002.jpg
https://cdn.ncbi.nlm.nih.gov/pmc/blobs/d899/5752470/55df869bd81d/oncotarget-08-108643-g003.jpg
https://cdn.ncbi.nlm.nih.gov/pmc/blobs/d899/5752470/c191d6134655/oncotarget-08-108643-g004.jpg
https://cdn.ncbi.nlm.nih.gov/pmc/blobs/d899/5752470/2e89549aaf40/oncotarget-08-108643-g005.jpg
https://cdn.ncbi.nlm.nih.gov/pmc/blobs/d899/5752470/0e7129f7699d/oncotarget-08-108643-g006.jpg
https://cdn.ncbi.nlm.nih.gov/pmc/blobs/d899/5752470/da26748ce54e/oncotarget-08-108643-g001.jpg
https://cdn.ncbi.nlm.nih.gov/pmc/blobs/d899/5752470/1e820db35555/oncotarget-08-108643-g002.jpg
https://cdn.ncbi.nlm.nih.gov/pmc/blobs/d899/5752470/55df869bd81d/oncotarget-08-108643-g003.jpg
https://cdn.ncbi.nlm.nih.gov/pmc/blobs/d899/5752470/c191d6134655/oncotarget-08-108643-g004.jpg
https://cdn.ncbi.nlm.nih.gov/pmc/blobs/d899/5752470/2e89549aaf40/oncotarget-08-108643-g005.jpg
https://cdn.ncbi.nlm.nih.gov/pmc/blobs/d899/5752470/0e7129f7699d/oncotarget-08-108643-g006.jpg

相似文献

1
Involvement of the oncogene B-cell lymphoma 6 in the fusion and differentiation process of trophoblastic cells of the placenta.癌基因B细胞淋巴瘤6在胎盘滋养层细胞融合与分化过程中的作用。
Oncotarget. 2017 Aug 24;8(65):108643-108654. doi: 10.18632/oncotarget.20586. eCollection 2017 Dec 12.
2
B-cell lymphoma 6 promotes proliferation and survival of trophoblastic cells.B细胞淋巴瘤6促进滋养层细胞的增殖和存活。
Cell Cycle. 2016;15(6):827-39. doi: 10.1080/15384101.2016.1149273.
3
The Function of Oncogene B-Cell Lymphoma 6 in the Regulation of the Migration and Invasion of Trophoblastic Cells.原癌基因 B 细胞淋巴瘤 6 在滋养层细胞迁移和侵袭中的作用。
Int J Mol Sci. 2020 Nov 9;21(21):8393. doi: 10.3390/ijms21218393.
4
Trisomy 21- affected placentas highlight prerequisite factors for human trophoblast fusion and differentiation.21三体综合征相关胎盘突出了人类滋养层细胞融合与分化的必备因素。
Int J Dev Biol. 2010;54(2-3):475-82. doi: 10.1387/ijdb.082766am.
5
Targeted gene analysis: increased B-cell lymphoma 6 in preeclamptic placentas.靶向基因分析:子痫前期胎盘组织中 B 细胞淋巴瘤 6 增加。
Hum Pathol. 2014 Jun;45(6):1234-42. doi: 10.1016/j.humpath.2014.02.002. Epub 2014 Feb 20.
6
Where polarity meets fusion: role of Par6 in trophoblast differentiation during placental development and preeclampsia.极性与融合交汇:Par6 在胎盘发育和子痫前期滋养细胞分化中的作用。
Endocrinology. 2013 Mar;154(3):1296-309. doi: 10.1210/en.2012-1823. Epub 2013 Jan 22.
7
Tspan5 promotes the EMT process to regulate the syncytialization of trophoblast cells by activating Notch signalling.Tspan5 通过激活 Notch 信号通路促进滋养层细胞的 EMT 过程来调节合胞体化。
Zygote. 2023 Oct;31(5):498-506. doi: 10.1017/S0967199423000369. Epub 2023 Jul 24.
8
Over-expression of stomatin causes syncytium formation in nonfusogenic JEG-3 choriocarcinoma placental cells.司他汀的过表达导致非融合性JEG-3绒毛膜癌胎盘细胞中形成多核体。
Cell Biol Int. 2016 Aug;40(8):926-33. doi: 10.1002/cbin.10636. Epub 2016 Jun 28.
9
BCL6, a key oncogene, in the placenta, pre-eclampsia and endometriosis.BCL6,胎盘、子痫前期和子宫内膜异位症中的关键癌基因。
Hum Reprod Update. 2022 Nov 2;28(6):890-909. doi: 10.1093/humupd/dmac027.
10
Overexpression of copper zinc superoxide dismutase impairs human trophoblast cell fusion and differentiation.铜锌超氧化物歧化酶的过表达会损害人滋养层细胞的融合与分化。
Endocrinology. 2001 Aug;142(8):3638-48. doi: 10.1210/endo.142.8.8329.

引用本文的文献

1
Trophoblast Fusion in Hypertensive Disorders of Pregnancy and Preeclampsia.妊娠高血压疾病和子痫前期中的滋养层融合
Int J Mol Sci. 2025 Mar 21;26(7):2859. doi: 10.3390/ijms26072859.
2
Identification of Lupus-Associated Genes in the Pathogenesis of Pre-eclampsia Via Bioinformatic Analysis.通过生物信息学分析鉴定子痫前期发病机制中与狼疮相关的基因
Bioinform Biol Insights. 2024 Aug 20;18:11779322241271558. doi: 10.1177/11779322241271558. eCollection 2024.
3
A comprehensive review of human trophoblast fusion models: recent developments and challenges.

本文引用的文献

1
Should We Add Pravastatin to Aspirin for Preeclampsia Prevention in High-risk Women?对于高危女性,我们是否应在阿司匹林基础上加用普伐他汀来预防子痫前期?
Clin Obstet Gynecol. 2017 Mar;60(1):161-168. doi: 10.1097/GRF.0000000000000248.
2
The Expanding Role of the BCL6 Oncoprotein as a Cancer Therapeutic Target.BCL6癌蛋白作为癌症治疗靶点的作用不断扩展。
Clin Cancer Res. 2017 Feb 15;23(4):885-893. doi: 10.1158/1078-0432.CCR-16-2071. Epub 2016 Nov 23.
3
Deficiency of RITA results in multiple mitotic defects by affecting microtubule dynamics.
人类滋养层细胞融合模型的全面综述:最新进展与挑战
Cell Death Discov. 2023 Oct 10;9(1):372. doi: 10.1038/s41420-023-01670-0.
4
How trophoblasts fuse: an in-depth look into placental syncytiotrophoblast formation.滋养细胞的融合:深入了解胎盘合体滋养层的形成。
Cell Mol Life Sci. 2022 Jul 20;79(8):433. doi: 10.1007/s00018-022-04475-z.
5
BCL6, a key oncogene, in the placenta, pre-eclampsia and endometriosis.BCL6,胎盘、子痫前期和子宫内膜异位症中的关键癌基因。
Hum Reprod Update. 2022 Nov 2;28(6):890-909. doi: 10.1093/humupd/dmac027.
6
Whole-transcriptome sequencing identifies key mRNAs, miRNAs, lncRNAs, and circRNAs associated with unexplained recurrent pregnancy loss.全转录组测序鉴定与不明原因复发性妊娠丢失相关的关键 mRNAs、miRNAs、lncRNAs 和 circRNAs。
Cell Tissue Res. 2022 Jul;389(1):129-143. doi: 10.1007/s00441-022-03632-x. Epub 2022 May 7.
7
RNA-Seq reveals changes in human placental metabolism, transport and endocrinology across the first-second trimester transition.RNA-Seq 揭示了人类胎盘在第一-第二孕期过渡过程中的代谢、转运和内分泌变化。
Biol Open. 2021 Jun 15;10(6). doi: 10.1242/bio.058222. Epub 2021 Jun 8.
8
The Function of Oncogene B-Cell Lymphoma 6 in the Regulation of the Migration and Invasion of Trophoblastic Cells.原癌基因 B 细胞淋巴瘤 6 在滋养层细胞迁移和侵袭中的作用。
Int J Mol Sci. 2020 Nov 9;21(21):8393. doi: 10.3390/ijms21218393.
9
RITA Is Expressed in Trophoblastic Cells and Is Involved in Differentiation Processes of the Placenta.RITA 在滋养层细胞中表达,并参与胎盘的分化过程。
Cells. 2019 Nov 21;8(12):1484. doi: 10.3390/cells8121484.
10
Potential involvement of RITA in the activation of Aurora A at spindle poles during mitosis.RITA 在有丝分裂期间纺锤体极处 Aurora A 的激活中的潜在作用。
Oncogene. 2019 May;38(22):4199-4214. doi: 10.1038/s41388-019-0716-7. Epub 2019 Jan 31.
RITA 的缺乏通过影响微管动力学导致多种有丝分裂缺陷。
Oncogene. 2017 Apr;36(15):2146-2159. doi: 10.1038/onc.2016.372. Epub 2016 Oct 10.
4
Mitotic p21Cip1/CDKN1A is regulated by cyclin-dependent kinase 1 phosphorylation.有丝分裂期的p21Cip1/CDKN1A受细胞周期蛋白依赖性激酶1磷酸化调控。
Oncotarget. 2016 Aug 2;7(31):50215-50228. doi: 10.18632/oncotarget.10330.
5
B-cell lymphoma 6 promotes proliferation and survival of trophoblastic cells.B细胞淋巴瘤6促进滋养层细胞的增殖和存活。
Cell Cycle. 2016;15(6):827-39. doi: 10.1080/15384101.2016.1149273.
6
Twist1 is involved in trophoblast syncytialization by regulating GCM1.Twist1通过调节GCM1参与滋养层细胞融合。
Placenta. 2016 Mar;39:45-54. doi: 10.1016/j.placenta.2016.01.008. Epub 2016 Jan 11.
7
Transcriptomic and epigenomic landscapes during cell fusion in BeWo trophoblast cells.BeWo滋养层细胞融合过程中的转录组和表观基因组图谱。
Placenta. 2015 Dec;36(12):1342-51. doi: 10.1016/j.placenta.2015.10.010. Epub 2015 Oct 19.
8
Morphological changes of placental syncytium and their implications for the pathogenesis of preeclampsia.胎盘合体滋养层的形态学变化及其对子痫前期发病机制的影响。
Cell Mol Life Sci. 2016 Jan;73(2):365-76. doi: 10.1007/s00018-015-2069-x. Epub 2015 Oct 26.
9
BCL6 is a negative prognostic factor and exhibits pro-oncogenic activity in ovarian cancer.BCL6是一种负性预后因素,在卵巢癌中表现出促癌活性。
Am J Cancer Res. 2014 Dec 15;5(1):255-66. eCollection 2015.
10
A novel regulator of human villous trophoblast fusion: the Krüppel-like factor 6.人类绒毛滋养层细胞融合的新型调节因子:Krüppel样因子6。
Mol Hum Reprod. 2015 Apr;21(4):347-58. doi: 10.1093/molehr/gau113. Epub 2014 Dec 23.